Pierin e sonde temperatura
Moderatore:
Paolino
32 messaggi
• Pagina 2 di 4 • 1, 2, 3, 4
0
voti
... chi può dirlo ?crovax ha scritto:Ma non c'è una soluzione?
Probabilmente con le indicazioni che stai ricevendo ... alla fine la trovi ma, come ti è stato scritto, se magari riporti uno schema "completo", è possibile che i tentativi per arrivare a "stabilizzare" il comportamento si riducano in modo significativo.
Saluti
W - U.H.F.
-

WALTERmwp
30,2k 4 8 13 - G.Master EY

- Messaggi: 8990
- Iscritto il: 17 lug 2010, 18:42
- Località: le 4 del mattino
0
voti
Bisognerebbe tenere il più possibile separate le alimentazioni del sensore e del relè.
Addirittura sui micro ci sono i pin per la Vdd del micro e quella dei convertitori quindi ...
Addirittura sui micro ci sono i pin per la Vdd del micro e quella dei convertitori quindi ...
"La follia sta nel fare sempre la stessa cosa aspettandosi risultati diversi".
"Parla soltanto quando sei sicuro che quello che dirai è più bello del silenzio".
Rispondere è cortesia, ma lasciare l'ultima parola ai cretini è arte.
"Parla soltanto quando sei sicuro che quello che dirai è più bello del silenzio".
Rispondere è cortesia, ma lasciare l'ultima parola ai cretini è arte.
-

TardoFreak
73,9k 8 12 13 - -EY Legend-

- Messaggi: 15754
- Iscritto il: 16 dic 2009, 11:10
- Località: Torino - 3° pianeta del Sistema Solare
0
voti
Purtroppo per la mia applicazione ho a disposizione una sola alimentazione.
C'è un modo per separarle ugualmente? A quali pin per la Vdd dei convertitori ti riferisci?
Forse mi sfugge qualcosa..Anzi, sicuramente mi sfuggono tante cose visti i miei errori!
C'è un modo per separarle ugualmente? A quali pin per la Vdd dei convertitori ti riferisci?
Forse mi sfugge qualcosa..Anzi, sicuramente mi sfuggono tante cose visti i miei errori!
Carspa, il mondo dell'elettronica!
3
voti
Lo schema che hai postato è una ciofeca.
Come si fa a capire da quello schema che, ad esempio, relè e sensore sono ad un metro di distanza?
E dei due, è il relè fuori dal PCB oppure il sensore ad essere remoto?
Mah! Accendiamo la palla di cristallo, (e chi se ne frega se alle università dicono che sono inutili). Dalla palla vedo che: il sensore LM35 è remoto rispetto alla scheda di prova, è collegato con un cavetto in PVC. (C'è parecchia nebbia per il vero).
Se ho visto bene, direi che il problema maggiore sta nell'alta impedenza d'uscita del sensore e della maggiore ancora d'ingresso del convertitore A/D.
Prima di dare una cura, però, bisognerebbe diagnosticare anche il sistema di alimentazione. Perché di quello pure non hai detto nulla nello schema. Si potrebbe quasi dire che lo schema, invece di essere tale, è un disegno mistico.
1) Ipotizziamo che l'alimentazione sia quasi decente, allora limitati a filtrare l'ingresso di alimentazione con una capacità prudenziale di 100 nF.
2) Ipotizziamo che la palla di cristallo abbia funzionato. Se il sensore lo permette, carica il segnale di riferimento analogico con una resistenza di circa 1 k verso GND ed una capacità di 10 nF, sul PCB, parimenti, nei pressi del sensore carica con una impedenza simile l'alimentazione. Una soluzione più bella e funzionale, sempre se se la palla avesse indovinato, converti il segnale analogico del sensore subito nei suoi pressi e trasmettilo alla scheda di misura in digitale: dal PWM fino ai bus più complessi, e la misura sarà mooolto più stabile ed immune alle interferenze esterne.
Se invece ho visto male, allora: prova a dirci la verità, completa, esatta, definitiva, attorno a questo progetto.
Come si fa a capire da quello schema che, ad esempio, relè e sensore sono ad un metro di distanza?
E dei due, è il relè fuori dal PCB oppure il sensore ad essere remoto?
Mah! Accendiamo la palla di cristallo, (e chi se ne frega se alle università dicono che sono inutili). Dalla palla vedo che: il sensore LM35 è remoto rispetto alla scheda di prova, è collegato con un cavetto in PVC. (C'è parecchia nebbia per il vero).
Se ho visto bene, direi che il problema maggiore sta nell'alta impedenza d'uscita del sensore e della maggiore ancora d'ingresso del convertitore A/D.
Prima di dare una cura, però, bisognerebbe diagnosticare anche il sistema di alimentazione. Perché di quello pure non hai detto nulla nello schema. Si potrebbe quasi dire che lo schema, invece di essere tale, è un disegno mistico.
1) Ipotizziamo che l'alimentazione sia quasi decente, allora limitati a filtrare l'ingresso di alimentazione con una capacità prudenziale di 100 nF.
2) Ipotizziamo che la palla di cristallo abbia funzionato. Se il sensore lo permette, carica il segnale di riferimento analogico con una resistenza di circa 1 k verso GND ed una capacità di 10 nF, sul PCB, parimenti, nei pressi del sensore carica con una impedenza simile l'alimentazione. Una soluzione più bella e funzionale, sempre se se la palla avesse indovinato, converti il segnale analogico del sensore subito nei suoi pressi e trasmettilo alla scheda di misura in digitale: dal PWM fino ai bus più complessi, e la misura sarà mooolto più stabile ed immune alle interferenze esterne.
Se invece ho visto male, allora: prova a dirci la verità, completa, esatta, definitiva, attorno a questo progetto.
-

Candy
32,5k 7 10 13 - CRU - Account cancellato su Richiesta utente
- Messaggi: 10123
- Iscritto il: 14 giu 2010, 22:54
3
voti
Urca... hai beccato un problema che mi aveva dato parecchie rogne in passato.
Motivo per il quale, dopo un po', avevo abbandonato gli LM35 in favore o degli NTC oppure di integrati con output digitale.
Per la verità usavo un microcontrollore ATMEL, ma credo che il problema sia analogo.
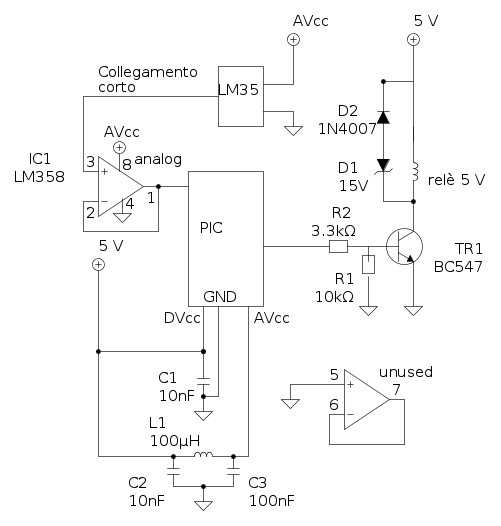
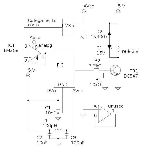
Comunque avevo risolto con questo schema:
Vedo comunque che ti sono già stati dati ottimi consigli, compreso quello di fare bene gli schemi e fornire descrizioni accurate di quello che vuoi fare
Ciao e in bocca al wolf,
Pietro.
Motivo per il quale, dopo un po', avevo abbandonato gli LM35 in favore o degli NTC oppure di integrati con output digitale.
Per la verità usavo un microcontrollore ATMEL, ma credo che il problema sia analogo.
Comunque avevo risolto con questo schema:
Vedo comunque che ti sono già stati dati ottimi consigli, compreso quello di fare bene gli schemi e fornire descrizioni accurate di quello che vuoi fare
Ciao e in bocca al wolf,
Pietro.
-

PietroBaima
90,7k 7 12 13 - G.Master EY

- Messaggi: 12207
- Iscritto il: 12 ago 2012, 1:20
- Località: Londra
4
voti
Piccolo OT
Mi chiedo perché usare dei costosi LM35 che danno un uscita assoluta quando si possono usare gli NTC che costano niente e permettono un collegamento in modo da effettuare una misura ratiometrica (quindi la Vdd può variare a piacimento).
E ci ho scritto pure un articolo dove spiego tutto, anche i peli del cxlx dell' applicazione.
Fine OT
Mi chiedo perché usare dei costosi LM35 che danno un uscita assoluta quando si possono usare gli NTC che costano niente e permettono un collegamento in modo da effettuare una misura ratiometrica (quindi la Vdd può variare a piacimento).
E ci ho scritto pure un articolo dove spiego tutto, anche i peli del cxlx dell' applicazione.

Fine OT
"La follia sta nel fare sempre la stessa cosa aspettandosi risultati diversi".
"Parla soltanto quando sei sicuro che quello che dirai è più bello del silenzio".
Rispondere è cortesia, ma lasciare l'ultima parola ai cretini è arte.
"Parla soltanto quando sei sicuro che quello che dirai è più bello del silenzio".
Rispondere è cortesia, ma lasciare l'ultima parola ai cretini è arte.
-

TardoFreak
73,9k 8 12 13 - -EY Legend-

- Messaggi: 15754
- Iscritto il: 16 dic 2009, 11:10
- Località: Torino - 3° pianeta del Sistema Solare
2
voti
Perché qualcuno vuole ottenere il risultato senza sforzo alcuno, (a suo dire). Ne vedo in casa mia, ne vedo nella mia azienda, nei vedo attorno a me, ed ovunque volga lo sguardo.
Prendono tessere di puzzle diversi, poi iniziano ad incastrarle. Le disavventure e delusioni arrivano quasi subito.
Qualcuno, col tempo, riesce a correggere il tiro e capisce che i puzzle si compongono bene solo con pazienza e metodo. Altri passano la vita da eterni sfigati.
Prendono tessere di puzzle diversi, poi iniziano ad incastrarle. Le disavventure e delusioni arrivano quasi subito.
Qualcuno, col tempo, riesce a correggere il tiro e capisce che i puzzle si compongono bene solo con pazienza e metodo. Altri passano la vita da eterni sfigati.
-

Candy
32,5k 7 10 13 - CRU - Account cancellato su Richiesta utente
- Messaggi: 10123
- Iscritto il: 14 giu 2010, 22:54
32 messaggi
• Pagina 2 di 4 • 1, 2, 3, 4
Torna a Firmware e programmazione
Chi c’è in linea
Visitano il forum: Nessuno e 15 ospiti

Elettrotecnica e non solo (admin)
Un gatto tra gli elettroni (IsidoroKZ)
Esperienza e simulazioni (g.schgor)
Moleskine di un idraulico (RenzoDF)
Il Blog di ElectroYou (webmaster)
Idee microcontrollate (TardoFreak)
PICcoli grandi PICMicro (Paolino)
Il blog elettrico di carloc (carloc)
DirtEYblooog (dirtydeeds)
Di tutto... un po' (jordan20)
AK47 (lillo)
Esperienze elettroniche (marco438)
Telecomunicazioni musicali (clavicordo)
Automazione ed Elettronica (gustavo)
Direttive per la sicurezza (ErnestoCappelletti)
EYnfo dall'Alaska (mir)
Apriamo il quadro! (attilio)
H7-25 (asdf)
Passione Elettrica (massimob)
Elettroni a spasso (guidob)
Bloguerra (guerra)



pigreco]=π