Cos'è ElectroYou | Login Iscriviti

ElectroYou - la comunità dei professionisti del mondo elettrico

Motore a spazzole con collettore eroso

Trasformatori, macchine rotanti ed azionamenti

Moderatori: Foto UtenteSandroCalligaro, Foto Utentemario_maggi, Foto Utentefpalone

0
voti

[11] Re: Motore a spazzole con collettore eroso

Messaggioda Foto UtenteJOHNANN » 26 mag 2015, 23:17

Il motore e' un dc 24 volt 300 watt circa ,in rete ho trovato questo non avendo le caratteristiche del mio.
http://www.mabuchi-motor.co.jp/cgi-bin/ ... rs_775vcwc
E' identico in tutto misure e parametri(24volt)

Il motore rimane acceso giusto per brevi spostamenti in mare per circa 15 minuti e poi pero' essendo chiuso nell'acquascooter si riscalda molto! Ho inserito una ntc sulla carcassa in modo che ad una certa temperatura mi interrompa l'alimentazione, potrebbe essere il calore eccessivo la causa dell'erosione del collettore! ?% ?%
Avatar utente
Foto UtenteJOHNANN
0 3
 
Messaggi: 15
Iscritto il: 1 ago 2011, 12:26

0
voti

[12] Re: Motore a spazzole con collettore eroso

Messaggioda Foto UtenteCandy » 27 mag 2015, 0:40

La documentazione si guarda dal dirlo. A me non sembra un motore da 300 W per uso continuativo. I motori in c.c. di quelle potenze per uso contInuativo hanno altre forme e dimensioni.

Servono realmente 18000 giri al minuto?

Ho come la sensazione che quel motore in quella specifica applicazione non sia adatto.
Avatar utente
Foto UtenteCandy
32,5k 7 10 13
CRU - Account cancellato su Richiesta utente
 
Messaggi: 10123
Iscritto il: 14 giu 2010, 22:54

0
voti

[13] Re: Motore a spazzole con collettore eroso

Messaggioda Foto UtenteJOHNANN » 27 mag 2015, 11:35

Ho una seascooter seadoo originale e avendolo smontato il motore e' uguale, il motore e' accoppiato ad un motoriduttore , ho inserito delle foto !
Io ho preso una imitazione cinese solo per usare la meccanica e la scocca e ho rifatto il PCB di controllo e comprato un motore con simili caratteristiche del propulsore acwquatico originale che gia' possiedo!!
Ora il collettore in quelle condizioni in quello originale che funziona ancora dopo 5 anni non si e' mai ridotto cosi!
Quindi potrebbe essere sbagliato qualcosa nel mio schema che crea problemi distruggendo il collettore ?
Allegati
Immagine.jpg
QUESTO E' IL PROPULSORE SUBACQUEO CHE TI DICEVO E ALL'INTERNO MONTA IL MOROTIDUTTORE CON IL MOTORINO
Immagine.jpg (30.69 KiB) Osservato 7853 volte
2015-04-25 09.29.44.jpg
motore montato su motoriduttore
Avatar utente
Foto UtenteJOHNANN
0 3
 
Messaggi: 15
Iscritto il: 1 ago 2011, 12:26

1
voti

[14] Re: Motore a spazzole con collettore eroso

Messaggioda Foto Utenteadert » 27 mag 2015, 15:27

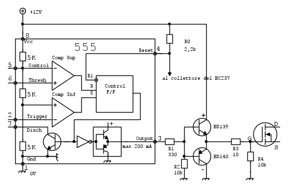
Guardando lo schema da te postato:
0-il 555 multivibratore astabile lavora a circa 300 Hz , penso sia ok.
1-il pin 4 del 555 , reset , non è mai a +VCC , metti una resistenza da 2,2k tra il pin 4 e il +12V e togli la resistenza in serie tra il transistor BC237 e il pin4.
2-L'uscita del 555 pin 3 con max 200 ma non è sufficiente a pilotare il gate del mosfet con fronti ripidi, il mosfet scalda , metti 2 transistor in configurazione push-pull BD139,BD140 tra il pin 3 del 555 e il gate del mosfet.
Vedi schema.

O_/
Scopo principale della nostra vita , è dare prosieguo alla vita , come tutti gli esseri viventi fanno.
Avatar utente
Foto Utenteadert
295 2 8
Frequentatore
Frequentatore
 
Messaggi: 255
Iscritto il: 19 apr 2014, 16:57

0
voti

[15] Re: Motore a spazzole con collettore eroso

Messaggioda Foto UtenteJOHNANN » 28 mag 2015, 10:05

OK perfetto :ok: ! GRAZIE!Immaginavo che il solo ne555 non riuscisse a pilotare correttamente il mosfet e servisse un push-pull! :lol:
Procedo con l'aggiunta del push pull , con la modifica sul pin 4 (reset ) , e monto il nuovo motorino , sperando che il problema al collettore non si ripresenti! #-o #-o
Solo per curisita' , volendo creare uno schema soft start PWM :D , che dal comando dell'ampolla reed( accensione ) mi faccia partire un onda PWM a FREQUENZA FISSA E con duty cycle che parte da 0.5% e arrivi gradualmente a 99% ,e poi il tutto applicato al push pull- mosfet- diodo schottky - motore , secondo voi preservo la vita delle spazzole-collettore evitando correnti di spunto elevate #-o , potrebbe essere una soluzione?
Avatar utente
Foto UtenteJOHNANN
0 3
 
Messaggi: 15
Iscritto il: 1 ago 2011, 12:26

0
voti

[16] Re: Motore a spazzole con collettore eroso

Messaggioda Foto Utenteadert » 28 mag 2015, 21:51

Si è una buona idea quella di rampare , ma gia non lo fai con un sistema di accelerazione dato dal potenziometro da 47k del PWM?
Cosa è il contatto ampolla ?
Scopo principale della nostra vita , è dare prosieguo alla vita , come tutti gli esseri viventi fanno.
Avatar utente
Foto Utenteadert
295 2 8
Frequentatore
Frequentatore
 
Messaggi: 255
Iscritto il: 19 apr 2014, 16:57

0
voti

[17] Re: Motore a spazzole con collettore eroso

Messaggioda Foto UtenteJOHNANN » 28 mag 2015, 23:47

Per avviare il motore in mare utilizzo i contatti magnetici, chiamati ampolle reed contatti reed, e nello schema ne' ho inseriti 2.
Il primo e' quello che pilota la base del primo transistor che andando in saturazione alimenta ne555 che inizia ad oscillare dandomi la prima velocita' tarata tramite il potenziometro e bloccato .
La seconda ampolla reed serve per creare un parallelo tra il potenziometro della regolazione del PWM precisamente la parte di resistenza tra il cursore e il diodo e una resistenza da 500 ohm.
Dai calcoli che ho fatto la frequenza e' di 294 Hz con la prima velocita, poi inserendo la resistenza da 500 ohm in parallelo sale a 1100 Hz .
Non avevo altre soluzioni per creare 2 velocita' con il PWM , quindi ho regolato il potenziometro per il minimo, giusto per avere una partenza dolce del motore , e poi con il parallelo aumento sia il PWM Ton sia la frequenza

F= 1/ln2*C*(2R+ Trm)
Il valore di trm cambia essendo inserita la resistenza in parallelo tra il curosre e l'altra meta' pero' la frequenza massima calcolata e' di 1100 Hz quindi non e' alta .
Avatar utente
Foto UtenteJOHNANN
0 3
 
Messaggi: 15
Iscritto il: 1 ago 2011, 12:26

0
voti

[18] Re: Motore a spazzole con collettore eroso

Messaggioda Foto Utenteadert » 29 mag 2015, 16:57

Leggendo in internet http://www.robot-italy.net/roboforum/sh ... .php?t=186 al post 2 la frequenza alla quale far lavorare i motori dc pilotati in PWM dipende dalla costante di tempo del motore L/R , L=induttanza , R=resistenza armatura , la fequenza minima di esercizio con drive PWM è
fmin[Hz]=20/(L/R)*2*pigreco.
Dato che la costante di tempo dei DC normalmente usati nelle applicazioni amatoriali vale frazioni di ms ne consegue che la frequenza minima è sempre superiore a 6-7 kHz.
Facendo alcune ipotesi:
R=0,1 hom
L=1 mH
fmin=20/(0,001/0,1)*2*3,14=12.560 Hz
Conosci l'induttanza e la resistenza del tuo motore?.
Scopo principale della nostra vita , è dare prosieguo alla vita , come tutti gli esseri viventi fanno.
Avatar utente
Foto Utenteadert
295 2 8
Frequentatore
Frequentatore
 
Messaggi: 255
Iscritto il: 19 apr 2014, 16:57

0
voti

[19] Re: Motore a spazzole con collettore eroso

Messaggioda Foto UtenteJOHNANN » 29 mag 2015, 23:11

Ho letto l' articolo, induttanza e resistenza non li conosco,e non penso che si trovino facilmente, si potrebbe misurarli ci vogliono strumenti adatti che io non ho.
Comunque 10 kHz dovrebbero andare bene da quel che ho letto, quindi io sono estremamente fuori range, ricalcolo i valori dei componenti, e provo questa stagione in mare con il propulsore elettrico , tanto il problema si verifica minimo fra 4 mesi, il propulsore non mi ha mai dato problemi e' molto affidabile in mare e' una scheggia,calcola che mi allontano anche 1km dalla costa.
Quindi riepiloghiamo:
1- frequenza PWM a 10 kHz
2- condensatori poliestere 100nf 100volt tra poli e carcassa motorie e tra poli + -
3- diodo 1n4007 aggiuntivo direttamente sui poli motore invertito (oltre al doppio schotkky )
4- ntc applicato sulla carcassa motore che a 48° blocca l'oscillatore PWM (piedino 4 reset) evitando un eccessivo riscaldamento possibile causa della rottura del collettore-spazzole.
Spero di risolvere ..... :roll: :roll: :roll: :roll:
Avatar utente
Foto UtenteJOHNANN
0 3
 
Messaggi: 15
Iscritto il: 1 ago 2011, 12:26

0
voti

[20] Re: Motore a spazzole con collettore eroso

Messaggioda Foto Utenteadert » 30 mag 2015, 10:40

48 gradi con ambiente a 20°C (acqua) mi sembrano pochi , un valore di 60 °C potrebbe andare già bene.
Ricordati di modificare il circuito :
1-comando pin 5 con resistenza di carico sul transistor protezione temperatura verso il +
2-push pull per comando mosfet.
O_/
Scopo principale della nostra vita , è dare prosieguo alla vita , come tutti gli esseri viventi fanno.
Avatar utente
Foto Utenteadert
295 2 8
Frequentatore
Frequentatore
 
Messaggi: 255
Iscritto il: 19 apr 2014, 16:57

PrecedenteProssimo

Torna a Macchine elettriche

Chi c’è in linea

Visitano il forum: Nessuno e 14 ospiti