Eccomi alla ribalta con una nuova idea
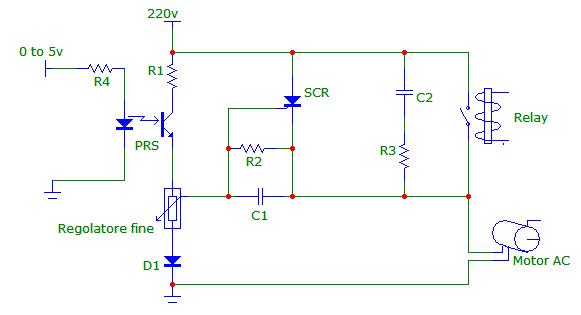
Ho una scheda, comandata da PC, che dispone di 4 uscite analogiche
The G101 buffers the DACs with an LMC6034 CMOS quad op-amp. The op-amp level-shifts and amplifies the Analog Outputs to a 0V to 5V scale. It is recommended to have an external power supply voltage of 6VDC or more for the op-amp for other than the lightest of loads.
E vorrei, tramite queste, regolare la velocità di una fresa-pantografo.

Girando nel forum ho trovato questo controllo di velocità che farebbe proprio a caso mio, almeno per quanto riguarda la dinamica di funzionamento, il problema però è interfacciarlo al mio "telecomando".
Io, da inesperto, avevo pensato di sostituire il potenziometro di regolazione con un fotoaccoppiatore.
Qualcuno sà come farlo? o ha un'idea migliore? magari già fatta?

Elettrotecnica e non solo (admin)
Un gatto tra gli elettroni (IsidoroKZ)
Esperienza e simulazioni (g.schgor)
Moleskine di un idraulico (RenzoDF)
Il Blog di ElectroYou (webmaster)
Idee microcontrollate (TardoFreak)
PICcoli grandi PICMicro (Paolino)
Il blog elettrico di carloc (carloc)
DirtEYblooog (dirtydeeds)
Di tutto... un po' (jordan20)
AK47 (lillo)
Esperienze elettroniche (marco438)
Telecomunicazioni musicali (clavicordo)
Automazione ed Elettronica (gustavo)
Direttive per la sicurezza (ErnestoCappelletti)
EYnfo dall'Alaska (mir)
Apriamo il quadro! (attilio)
H7-25 (asdf)
Passione Elettrica (massimob)
Elettroni a spasso (guidob)
Bloguerra (guerra)


