Ciao A tutti e complimenti per il forum...
la mia richiesta è abbastanza complicata "PER ME"....
devo realizzare come dice il titolo uno schema di controllo in Simulink
Modello del motore dc (DC machine) n. 01: 5HP 240V 1750RPM Field: 300V (OK)
Il chopper deve essere realizzato con componenti discreti ( come devo portargli i segnali di controllo )
una prima simulazione deve essere fatta con una coppia e velocità costante;
una seconda simulazione deve essere fatta con una variazione di velocità;
una terza simulazione deve essere fatta a velocità costante e inversione di coppia.
ok so come funziona il motore so che la Va è legata alla velocita del motore e la Ia è legata alla coppia
ma questi comandi dove li devo applicare??
inoltre per il circuito di controllo del chopper devo realizzare controllori PID??
in uscita del pid cosa ottengo ??
nel chopper utilizo i IGBT e li controllo appunto con l'uscita del PID è corretto???
a breve vi posto lo schema che ho realizzato in simulink
Vi Ringrazio anticipatamente per le risposte....
Thanks
Schema di Controllo di velocita con Motore CC in Simulink
Moderatori:
SandroCalligaro,
mario_maggi,
fpalone
43 messaggi
• Pagina 1 di 5 • 1, 2, 3, 4, 5
0
voti
Il regolatore PID è analogico o digitale?
Nel primo caso, in uscita ottieni il segnale
(in tensione) di correzione e se vuoi applicarlo
ad un PWM devi convertirlo in rapporto di
duty-cycle.
Se il regolatore è digitale, puoi ottenere
direttamente il duty-cycle mediante
procedura di calcolo.
Nel primo caso, in uscita ottieni il segnale
(in tensione) di correzione e se vuoi applicarlo
ad un PWM devi convertirlo in rapporto di
duty-cycle.
Se il regolatore è digitale, puoi ottenere
direttamente il duty-cycle mediante
procedura di calcolo.
0
voti
be nelle specifiche della domanda non mi era stata fatta nessuna precisazione sulla natura del pid...
La domanda nello specifico che mi è stata posta è questa
Si realizzi in Simulink\Matlab lo Schema di un controllo di velocita ad anello chiuso di un azionamento con motore C.C (ad eccitazione indipendente) con le seguenti caratteristiche:
-Modello del motore dc (DC machine) n. 01: 5HP 240V 1750RPM Field: 300V presente nella libreria Machines
-Il chopper deve essere realizzato con componenti discreti
una prima simulazione deve essere fatta con una coppia e velocità costante;
una seconda simulazione deve essere fatta con una variazione di velocità;
una terza simulazione deve essere fatta applicando un inversione di velocità
una quarta simulazione deve essere fatta con una variazione di coppia e velocità costante
una quinta simulazione deve essere fatta a velocità costante e inversione di coppia.
questa per intenderci è la richiesta che mi è stata fatta....
Quindi adesso mi chiedo se è giusto come sto procedendo oppure no....
La domanda nello specifico che mi è stata posta è questa
Si realizzi in Simulink\Matlab lo Schema di un controllo di velocita ad anello chiuso di un azionamento con motore C.C (ad eccitazione indipendente) con le seguenti caratteristiche:
-Modello del motore dc (DC machine) n. 01: 5HP 240V 1750RPM Field: 300V presente nella libreria Machines
-Il chopper deve essere realizzato con componenti discreti
una prima simulazione deve essere fatta con una coppia e velocità costante;
una seconda simulazione deve essere fatta con una variazione di velocità;
una terza simulazione deve essere fatta applicando un inversione di velocità
una quarta simulazione deve essere fatta con una variazione di coppia e velocità costante
una quinta simulazione deve essere fatta a velocità costante e inversione di coppia.
questa per intenderci è la richiesta che mi è stata fatta....
Quindi adesso mi chiedo se è giusto come sto procedendo oppure no....
-

xxxtonyxxx
0 2 - Messaggi: 3
- Iscritto il: 23 ott 2011, 16:31
0
voti
Allora devi decidere tu come implementare il PID
(e dipende anche dalle possibilità di simulazione
che ti permette Simulink, ma sicuramente dovresti
poterlo fare con modello analogico).
(e dipende anche dalle possibilità di simulazione
che ti permette Simulink, ma sicuramente dovresti
poterlo fare con modello analogico).
0
voti
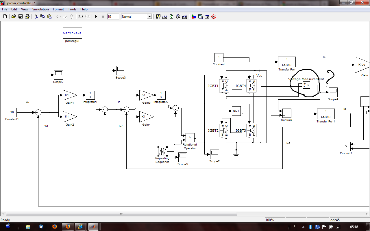
Ciao guarda questo è il mio circuito ma come vedi non riesco a venirne a capo...
non so cosa mettergli all'ingresso del PID
inoltre poiche la richiesta che mi è stata fatta mi richiede l'utilizzo di componenti discreti
nella realizzazione del chopper mi chiedo come mi devo muovere....
inoltre non riesco a capire come manipolare i segnali di uscita del pid....


non so cosa mettergli all'ingresso del PID
inoltre poiche la richiesta che mi è stata fatta mi richiede l'utilizzo di componenti discreti
nella realizzazione del chopper mi chiedo come mi devo muovere....
inoltre non riesco a capire come manipolare i segnali di uscita del pid....


-

xxxtonyxxx
0 2 - Messaggi: 3
- Iscritto il: 23 ott 2011, 16:31
0
voti
Andiamo con ordine.
1-? è evidentemente il riferimento di velocità (
)
a cui viene sottratta la retroazione per ottenere l'errore
che sarà elaborato dal PID.
L'uscita di questo regolatore è un segnale tensione, quindi
non può controllare direttamente i gates in PWM.
Occorre interporre un dispositivo di conversione (come
già detto) che trasformi il segnale di correzione in
rapporto duty-cycle del PWM.
Mi fermerei qui per il momento.
1-? è evidentemente il riferimento di velocità (
)a cui viene sottratta la retroazione per ottenere l'errore
che sarà elaborato dal PID.
L'uscita di questo regolatore è un segnale tensione, quindi
non può controllare direttamente i gates in PWM.
Occorre interporre un dispositivo di conversione (come
già detto) che trasformi il segnale di correzione in
rapporto duty-cycle del PWM.
Mi fermerei qui per il momento.
0
voti
Continuo ad avere dubbi.Dal punto di vista concettuale sulla generazione degli impulsi,credo d'aver capito,mi corregga se sbaglio:il segnale PWM può essere generato da un comparatore con segnali d'ingresso la costante(modulante) ottenuta dai pid,e un' onda triangolare.In seguito inviando il segnale ed il segnale negato ai gate degli igbt dovrei ottenere teoricamente l'effetto desiderato.Però andando a misurare in uscita ottengo sempre una tensione nulla. 

-

kingofthedark
2 1 - Messaggi: 15
- Iscritto il: 22 nov 2011, 5:06
0
voti
kingofthedark ha scritto:in uscita ottengo sempre una tensione nulla.
Vedi qui un po' di teoria.
0
voti
Non dal comparatore, ma dalla tensione di uscita degli igbt.
Allego l'immagine del progetto.
Allego l'immagine del progetto.
- Allegati
-
- Immagine2.png (123.68 KiB) Osservato 8264 volte
-

kingofthedark
2 1 - Messaggi: 15
- Iscritto il: 22 nov 2011, 5:06
0
voti
Io avrei lo schema bello pronto, però è meglio se te lo fai da solo per capirne il funzionamento.
Intanto ti dico due,tre cose:
per semplificare gli anelli di controllo è preferibile effettuare una compensazione della FEM, che si effettua stimando la fcem e andando a sommare questo valore al valore della tensione da applicare al motore.
A questo punto è tutto più facile in quanto per controllare il motore, ti bastano 2 regolatori PI in cascata....il primo esterno avrà come riferimento la velocità, a cui sottrai il valore effettivo della velocità per calcolarti l'errore. Per cui in cascata, ci sarà il secondo PI, il cui riferimento è l'uscita del primo PI, gli viene sottratto il valore della corrente (non so se lo hai), e questo è l'errore di corrente, che ti darà in uscita dal PI un valore di tensione.
Per modulare gli IGBT, devi scalare quest'ultimo valore di tensione entro un valore compreso tra -1 e 1, costruirti la portante triangolare del chopper, comparare la triangolare con il valore di tensione, e in uscita avrai quindi il segnale per pilotare gli igbt o mosfet.
Chiedi pure se hai domande...
PS: tra l'altro con i PI puoi pure implementare l'anti wind-up che torna sempre utile per evitare saturazioni degli integratori. (ho visto che non è presente nessun anti wind-up nel tuo schema)
Intanto ti dico due,tre cose:
per semplificare gli anelli di controllo è preferibile effettuare una compensazione della FEM, che si effettua stimando la fcem e andando a sommare questo valore al valore della tensione da applicare al motore.
A questo punto è tutto più facile in quanto per controllare il motore, ti bastano 2 regolatori PI in cascata....il primo esterno avrà come riferimento la velocità, a cui sottrai il valore effettivo della velocità per calcolarti l'errore. Per cui in cascata, ci sarà il secondo PI, il cui riferimento è l'uscita del primo PI, gli viene sottratto il valore della corrente (non so se lo hai), e questo è l'errore di corrente, che ti darà in uscita dal PI un valore di tensione.
Per modulare gli IGBT, devi scalare quest'ultimo valore di tensione entro un valore compreso tra -1 e 1, costruirti la portante triangolare del chopper, comparare la triangolare con il valore di tensione, e in uscita avrai quindi il segnale per pilotare gli igbt o mosfet.
Chiedi pure se hai domande...
PS: tra l'altro con i PI puoi pure implementare l'anti wind-up che torna sempre utile per evitare saturazioni degli integratori. (ho visto che non è presente nessun anti wind-up nel tuo schema)
43 messaggi
• Pagina 1 di 5 • 1, 2, 3, 4, 5
Chi c’è in linea
Visitano il forum: Nessuno e 10 ospiti

Elettrotecnica e non solo (admin)
Un gatto tra gli elettroni (IsidoroKZ)
Esperienza e simulazioni (g.schgor)
Moleskine di un idraulico (RenzoDF)
Il Blog di ElectroYou (webmaster)
Idee microcontrollate (TardoFreak)
PICcoli grandi PICMicro (Paolino)
Il blog elettrico di carloc (carloc)
DirtEYblooog (dirtydeeds)
Di tutto... un po' (jordan20)
AK47 (lillo)
Esperienze elettroniche (marco438)
Telecomunicazioni musicali (clavicordo)
Automazione ed Elettronica (gustavo)
Direttive per la sicurezza (ErnestoCappelletti)
EYnfo dall'Alaska (mir)
Apriamo il quadro! (attilio)
H7-25 (asdf)
Passione Elettrica (massimob)
Elettroni a spasso (guidob)
Bloguerra (guerra)


