Il dimmer potrebbe essere il seguente:
Funziona bene anche con i carichi induttivi...
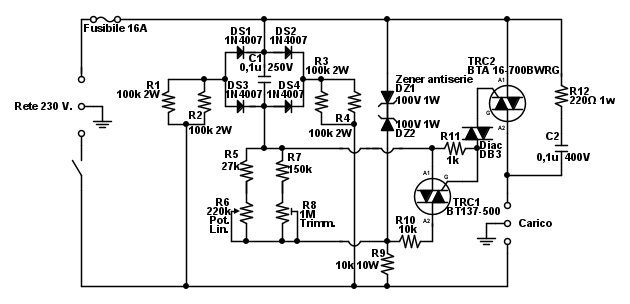
Regolatore potenza carico resistivo
Moderatori:
sebago,
mario_maggi
27 messaggi
• Pagina 2 di 3 • 1, 2, 3
0
voti
Non entro nel merito del funzionamento del dimmer, ma privo di filtri antidisturbo, visto che commuta 10 A efficaci, potrebbe disturbare orribilmente le linee ADSL e le frequenze HF da 50 kHz a 30 MHz. 
0
voti
Però il triac finale è del tipo con suffisso BWRG (oltre allo snubber) e non dovrebbe generare disturbi...
-

gianniniivo
8.985 7 11 13 - No Rank
- Messaggi: 2874
- Iscritto il: 5 feb 2019, 23:50
0
voti
Eh, non esagerare, nessuna incompetenza, semmai una svista... 
-

gianniniivo
8.985 7 11 13 - No Rank
- Messaggi: 2874
- Iscritto il: 5 feb 2019, 23:50
1
voti
Sono le commutazioni del triac che generano disturbi dovute alla parzializzazione della sinusoide. Il fatto che sia BWRG significa solo che lo snubber ai suoi capi non serve (Snubberless) in quanto la sua l'immunità al dv/dt è più alta rispetto ai modelli standard. Senza un buon filtro quel circuito disturba molto.
-

stefanodelfiore
1.668 3 8 - Master

- Messaggi: 567
- Iscritto il: 28 mar 2009, 20:15
- Località: Bologna
1
voti
No, lo escludo tassativamente, salvo che tu intenda a livello strumentale ma nella pratica l'ho provato anche con una radio multibanda e non si sente nessun disturbo, salvo che il disturbo sia così "stretto" da doverlo sintonizzare in qualche punto spedifico dello spettro RF. I trapani commerciali a rotazione variabile sono ancor meno protetti e non ho mai notato disturbi.
-

gianniniivo
8.985 7 11 13 - No Rank
- Messaggi: 2874
- Iscritto il: 5 feb 2019, 23:50
1
voti
Posso dire che ho fatto misure sia con strumentazione (Rohde & Schwarz) sia come hai fatto tu con ricevitori. Con ricevitori hai zone di banda con disturbi e altre no. Attenzione che si possono generare delle risonanze dovute a capacità e induttanze parassite che esaltano certe bande.
In ogni caso quando sei in presenza di fronti come una sinusoide parzializzata hai armoniche alla frequenza di rete.
In ogni caso quando sei in presenza di fronti come una sinusoide parzializzata hai armoniche alla frequenza di rete.
-

stefanodelfiore
1.668 3 8 - Master

- Messaggi: 567
- Iscritto il: 28 mar 2009, 20:15
- Località: Bologna
1
voti
Io non so quale circuito tu abbia misurato (sicuramente non quello pubblicato) ma posso confermare che il circuito pubblicato non genera rumore ordinariamente percepibile. Se osservi meglio lo schema, noterai che il circuito ha diverse protezioni contro il rumore: il triac finale è snubberles, in più è stato inserito ugualmente uno snubber R/C, in aggiunta, sono stati anche utilizzati due Zener in serie con polarità opposte tra loro che hanno un comportamento simmetrico rispetto alla polarità della tensione di picco applicata. I due zener, volendo, potrebbero anche essere sostituiti con altri componenti genericamente chiamati soppressori di transitori bidirezionali (varistori, transil e transzorb bidirezionali) ma dal momento che non li avevo disponibili ho lasciato i due zener in serie e in opposizione di polarità, come previsto dallo schema originale.
Detto ciò non metto in dubbio le tue misurazioni strumentali ma se non c'è modo di riscontrarle nel concreto, se non con l'oscilloscopio, che problema c'è? Sicuramente non lo farai ma se realizzerai il circuito pubblicato sarai costretto a ricrederti.
Del resto, un disturbo è considerato tale soltanto se è oggettivamente percepibile perché se esiste ma non crea problemi o non influisce su qualcosa è come se non esistesse...
Detto ciò non metto in dubbio le tue misurazioni strumentali ma se non c'è modo di riscontrarle nel concreto, se non con l'oscilloscopio, che problema c'è? Sicuramente non lo farai ma se realizzerai il circuito pubblicato sarai costretto a ricrederti.
Del resto, un disturbo è considerato tale soltanto se è oggettivamente percepibile perché se esiste ma non crea problemi o non influisce su qualcosa è come se non esistesse...
-

gianniniivo
8.985 7 11 13 - No Rank
- Messaggi: 2874
- Iscritto il: 5 feb 2019, 23:50
2
voti
Del resto, un disturbo è considerato tale soltanto se è oggettivamente percepibile perché se esiste ma non crea problemi o non influisce su qualcosa è come se non esistesse...
E' un discorso pericoloso.
Esistono norme sui disturbi irradiati e disturbi condotti che devono essere inferiori a certi valori variabili in funzione della frequenza. Non ricordo le norme applicabili ENxxx, ricordo vagamente una MIL-STD 461C militare USA molto vecchia, antenata di tutte le norme attuali.
Le norme, dato che non si sa vicino a quali apparti suscettibili verrà utilizzato l'apparato disturbante, servono a definire dei valori limite.
Esistono anche norme sulla suscettibilità ai disturbi irradiati o condotti degli apparati.
Occorre poi distinguere fra apparati e sottoinsiemi (degli apparati).
I sottoinsiemi degli apparati, possono anche "generare disturbi" che però non disturbano i sottoinsiemi scelti dal fornitore dell'apparato completo. Sarà compito dell'apparato filtrare i disturbi in modo che non escano dall'apparato per disturbare gli apparati vicini.
Mi pare che per la vendita al pubblico indistinto, la certificazione CE richieda l'avvenuta l'esecuzione e superamento delle prove di compatibilità elettromagnetica.
27 messaggi
• Pagina 2 di 3 • 1, 2, 3
Torna a Energia e qualità dell'energia
Chi c’è in linea
Visitano il forum: Nessuno e 14 ospiti

Elettrotecnica e non solo (admin)
Un gatto tra gli elettroni (IsidoroKZ)
Esperienza e simulazioni (g.schgor)
Moleskine di un idraulico (RenzoDF)
Il Blog di ElectroYou (webmaster)
Idee microcontrollate (TardoFreak)
PICcoli grandi PICMicro (Paolino)
Il blog elettrico di carloc (carloc)
DirtEYblooog (dirtydeeds)
Di tutto... un po' (jordan20)
AK47 (lillo)
Esperienze elettroniche (marco438)
Telecomunicazioni musicali (clavicordo)
Automazione ed Elettronica (gustavo)
Direttive per la sicurezza (ErnestoCappelletti)
EYnfo dall'Alaska (mir)
Apriamo il quadro! (attilio)
H7-25 (asdf)
Passione Elettrica (massimob)
Elettroni a spasso (guidob)
Bloguerra (guerra)

