Domanda officina elettrica
Moderatori:
sebago,
mario_maggi
31 messaggi
• Pagina 2 di 4 • 1, 2, 3, 4
1
voti
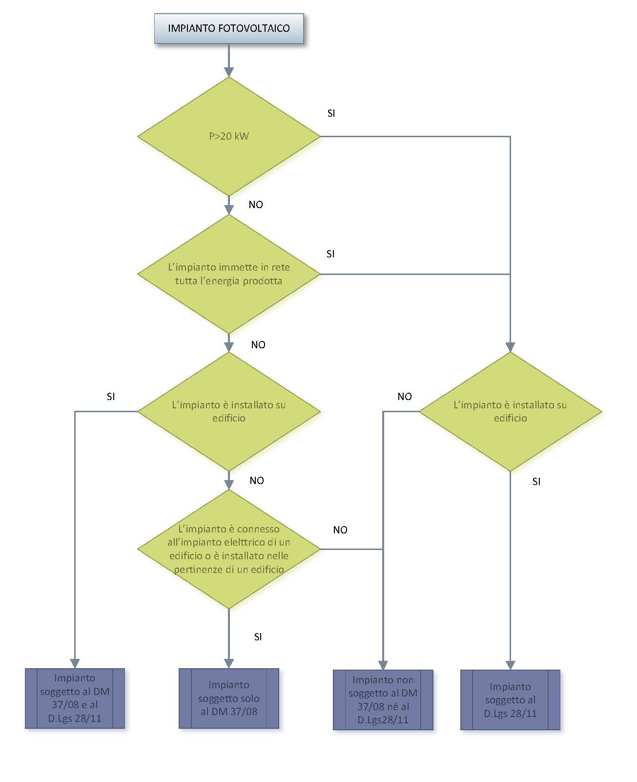
Posso inoltrarti questo diagramma stilato sulla base di quello presente nella guida blu TNE
-

arabofenice
340 2 3 6 - Stabilizzato

- Messaggi: 399
- Iscritto il: 1 feb 2012, 16:56
1
voti
Nel presente caso, l'impianto fotovoltaico è parte integrante dell'impianto elettrico dell'edificio (con particolare riferimento alla porzione di impianto in AC), pertanto è soggetto al DM 37/08.
Obbligo di progetto da parte di professionista iscritto all'albo e installazione a cura di installatore abilitato che dovrà rilasciare la DICO.
E la licenza di officina elettrica è da richiedere (Pn > 20 kW).
Obbligo di progetto da parte di professionista iscritto all'albo e installazione a cura di installatore abilitato che dovrà rilasciare la DICO.
E la licenza di officina elettrica è da richiedere (Pn > 20 kW).
0
voti
Buongiorno scusate, sapete i prezzi indicativi per richiedere la Licenza Officina Elettrica per impianti fotovoltaici superiori a 25kWp? (compilazione richiesta, reperire tutta la documentazione, inviarla) e il prezzo per seguire i consumi dell'anno, trasferirli su un file e fare la dichiarazione annuale entro marzo compreso andare presso il cliente ed inviarla tramite il suo spid ?
Io avrei pensato a 400 euro (solo ad inizio impianto) per la richiesta di Licenza e 600 euro l'anno per la seconda parte di invio dichiarazione entro marzo.
Cosa ne pensate? Sono fuori prezzo o è poco ?
Io vedo che ci perdo molto tempo e da Agenzia Dogane non aiutano ed assistono molto...
Grazie e saluti
Io avrei pensato a 400 euro (solo ad inizio impianto) per la richiesta di Licenza e 600 euro l'anno per la seconda parte di invio dichiarazione entro marzo.
Cosa ne pensate? Sono fuori prezzo o è poco ?
Io vedo che ci perdo molto tempo e da Agenzia Dogane non aiutano ed assistono molto...
Grazie e saluti
0
voti
Dipende da come segui il cliente.
Per la presentazione della richiesta di rilascio della licenza serve mettere insieme tutta la documentazione, presentare, eventualmente presentare integrazioni ed eventualmente gestire il ravvedimento operoso.
Sicuramente io non lo faccio per 400 €

Per la presentazione della richiesta di rilascio della licenza serve mettere insieme tutta la documentazione, presentare, eventualmente presentare integrazioni ed eventualmente gestire il ravvedimento operoso.
Sicuramente io non lo faccio per 400 €

0
voti
gjkfriend ha scritto: per la richiesta di Licenza e 600 euro l'anno per la seconda parte di invio dichiarazione entro marzo.
Ricordo un ingegnere che la faceva a meno di metà, ma credo ne facesse centinaia all'anno.
Gli onorari professionali sono così, c'è sempre quello che chiede il doppio e quello che chiede la metà.
0
voti
Buonasera, ho un cliente a cui hanno installato un impianto fotovoltaico da 25 kWp, ma non gli hanno spiegato che doveva fare l'Officina elettrica e tenere il registro ecc....
In un primo momento mi ha chiesto di richiedere la Licenza, e l'abbiamo ottenuta, ma adesso non vuole più avere questo impegno e tenere il registro, vorrebbe diminuire la potenza dell'impianto fotovoltaico da 25 kWp a 19,9kWp.
Premetto che sono state già fatte tutte le pratiche Terna, E-Distribuzione e Gse Rid.
Però adesso, visti tutti i costi per fare le pratiche e tenere il registro mensile, vorrebbe diminuire la potenza dell'impianto.
E' una cosa fattibile?
Va fatta una nuova pratica e-distribuzione?
E' sufficiente mantenere l'inverter da 25 kWp ma togliere una decina di moduli fotovoltaici per stare sotto i 20 kWp con la potenza nominale?
Grazie a chi può consigliarmi se vi è mai capitato...
In un primo momento mi ha chiesto di richiedere la Licenza, e l'abbiamo ottenuta, ma adesso non vuole più avere questo impegno e tenere il registro, vorrebbe diminuire la potenza dell'impianto fotovoltaico da 25 kWp a 19,9kWp.
Premetto che sono state già fatte tutte le pratiche Terna, E-Distribuzione e Gse Rid.
Però adesso, visti tutti i costi per fare le pratiche e tenere il registro mensile, vorrebbe diminuire la potenza dell'impianto.
E' una cosa fattibile?
Va fatta una nuova pratica e-distribuzione?
E' sufficiente mantenere l'inverter da 25 kWp ma togliere una decina di moduli fotovoltaici per stare sotto i 20 kWp con la potenza nominale?
Grazie a chi può consigliarmi se vi è mai capitato...
31 messaggi
• Pagina 2 di 4 • 1, 2, 3, 4
Torna a Energia e qualità dell'energia
Chi c’è in linea
Visitano il forum: Nessuno e 9 ospiti

Elettrotecnica e non solo (admin)
Un gatto tra gli elettroni (IsidoroKZ)
Esperienza e simulazioni (g.schgor)
Moleskine di un idraulico (RenzoDF)
Il Blog di ElectroYou (webmaster)
Idee microcontrollate (TardoFreak)
PICcoli grandi PICMicro (Paolino)
Il blog elettrico di carloc (carloc)
DirtEYblooog (dirtydeeds)
Di tutto... un po' (jordan20)
AK47 (lillo)
Esperienze elettroniche (marco438)
Telecomunicazioni musicali (clavicordo)
Automazione ed Elettronica (gustavo)
Direttive per la sicurezza (ErnestoCappelletti)
EYnfo dall'Alaska (mir)
Apriamo il quadro! (attilio)
H7-25 (asdf)
Passione Elettrica (massimob)
Elettroni a spasso (guidob)
Bloguerra (guerra)



