Le cadute di tensione in linea sono
cdt(4)=2*R(4)*I=2*0,085*15,22=2,58V;%cdt(4)=V/cdt*100=2,58/230=1,12% per la sezione di 4 mm^2
cdt(6)=2*R(6)*I=2*0,057*15,22=1,73V%cdt(6)=V/cdt*100=1,73/230=0,75% per la sezione di 6 mm^2
Va bene il 4 mm^2 cdt%=2,6/230=1,12% abbondantemente al disotto del max 4%.
Fotovoltaico + condizionatori = scatti del differenziale
Moderatori:
sebago,
mario_maggi
43 messaggi
• Pagina 5 di 5 • 1, 2, 3, 4, 5
1
voti
Ciao,
lascio un ultimo commento sul topic dopo aver finalmente risolto tutti i problemi sperando che possa tornare utile a qualcun altro.
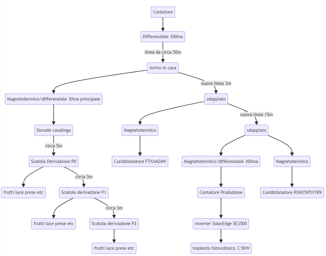
Alla fine il problema era la dispersione... Una pinza apposita comprata su amazon sui 170€ mi ha permesso di capire che ogni condizionatore aveva 6mA di dispersione, 3mA tra lavatrice e asciugatrice, altri 3mA tra piano cottura induzione, lavastroviglie... insomma, arrivavo intorno ai 20mA senza carico. Ulteriori ricerche mi hanno permesso di capire che il differenziale scatta tra i 15mA ed i 30mA, quindi in sostanza io ero già al limite.
Ricercando maggiori informazioni sui pannelli molti hanno evidenziato problemi quando i pannelli sono "vecchi" e c'e' una transizione tra buio/luce e umidità (effetto PID - Potential Induced Degradation). Questo pare sia un fenomeno noto che pero' nella mia situazione causava i problemi riscontrati (sempre se non ho interpretato male).
Ho risolto tirando una linea aggiuntiva e separando sia i condizionatori che i pannelli dal differenziale principale di casa. L'impresa non è stata semplice e ho dovuto penare non poco. Ho fatto l'intervento circa 1 mese fa e da allora nessuno scatto nonostante le piogge torrenziali e tutto sia attivo (condizionatori inclusi).
Lascio lo schema finale.
Grazie a tutti quelli che hanno partecipato alla discussione.
lascio un ultimo commento sul topic dopo aver finalmente risolto tutti i problemi sperando che possa tornare utile a qualcun altro.
Alla fine il problema era la dispersione... Una pinza apposita comprata su amazon sui 170€ mi ha permesso di capire che ogni condizionatore aveva 6mA di dispersione, 3mA tra lavatrice e asciugatrice, altri 3mA tra piano cottura induzione, lavastroviglie... insomma, arrivavo intorno ai 20mA senza carico. Ulteriori ricerche mi hanno permesso di capire che il differenziale scatta tra i 15mA ed i 30mA, quindi in sostanza io ero già al limite.
Ricercando maggiori informazioni sui pannelli molti hanno evidenziato problemi quando i pannelli sono "vecchi" e c'e' una transizione tra buio/luce e umidità (effetto PID - Potential Induced Degradation). Questo pare sia un fenomeno noto che pero' nella mia situazione causava i problemi riscontrati (sempre se non ho interpretato male).
Ho risolto tirando una linea aggiuntiva e separando sia i condizionatori che i pannelli dal differenziale principale di casa. L'impresa non è stata semplice e ho dovuto penare non poco. Ho fatto l'intervento circa 1 mese fa e da allora nessuno scatto nonostante le piogge torrenziali e tutto sia attivo (condizionatori inclusi).
Lascio lo schema finale.
Grazie a tutti quelli che hanno partecipato alla discussione.
1
voti
Bene che hai risolto gli scatti intempestivi, ma lo schema attuale a me lascia ancora un paio di grosse perplessità:
- mancata protezione dalle sovracorrenti di 50+3+15 metri di linea (più altri rami di lunghezza non definita nello schema)
- protezione differenziale da 300mA (invece che 30mA) dei due condizionatori
- mancata protezione dalle sovracorrenti di 50+3+15 metri di linea (più altri rami di lunghezza non definita nello schema)
- protezione differenziale da 300mA (invece che 30mA) dei due condizionatori
43 messaggi
• Pagina 5 di 5 • 1, 2, 3, 4, 5
Torna a Energia e qualità dell'energia
Chi c’è in linea
Visitano il forum: Nessuno e 35 ospiti

Elettrotecnica e non solo (admin)
Un gatto tra gli elettroni (IsidoroKZ)
Esperienza e simulazioni (g.schgor)
Moleskine di un idraulico (RenzoDF)
Il Blog di ElectroYou (webmaster)
Idee microcontrollate (TardoFreak)
PICcoli grandi PICMicro (Paolino)
Il blog elettrico di carloc (carloc)
DirtEYblooog (dirtydeeds)
Di tutto... un po' (jordan20)
AK47 (lillo)
Esperienze elettroniche (marco438)
Telecomunicazioni musicali (clavicordo)
Automazione ed Elettronica (gustavo)
Direttive per la sicurezza (ErnestoCappelletti)
EYnfo dall'Alaska (mir)
Apriamo il quadro! (attilio)
H7-25 (asdf)
Passione Elettrica (massimob)
Elettroni a spasso (guidob)
Bloguerra (guerra)



