Cos'è ElectroYou | Login Iscriviti

ElectroYou - la comunità dei professionisti del mondo elettrico

Come pilotare un modore DC con segnale 1,5v

Circuiti, campi elettromagnetici e teoria delle linee di trasmissione e distribuzione dell’energia elettrica

Moderatori: Foto Utenteg.schgor, Foto UtenteIsidoroKZ

0
voti

[1] Come pilotare un modore DC con segnale 1,5v

Messaggioda Foto Utentesidro007 » 22 mag 2011, 17:59

Salve a tutti, sono nuovo di qui e sono capitato in cerca di un circuito che ora vi illustro.
Ho la necessita di attivare un motore DC 40v 50w con la corrente che proviene da un trasformatore 230v-40v. Il comando è un segnale ad onda quadra da 1,5v proveniente da un circuito stampato.
Un amico mi ha fatto questo schema....
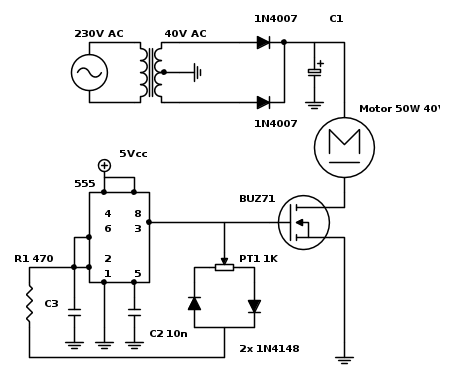
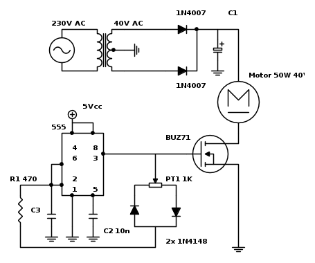
Immagine
Ma non tutto mi quadra.
Per esempio, vorrei proteggere il circuito dal quale in segnale proviene, mettendo un fotoaccoppiatore o simile.
Vorrei poi capire se è possibile eliminare il relè e utilizzare solamente un transistor.
Vorrei poi sapere quando raddrizzare la corrente, se appena uscita dal trasformatore o alla fine del circuito.
Mi aiutare a realizzare uno schema?
Avatar utente
Foto Utentesidro007
55 6
Frequentatore
Frequentatore
 
Messaggi: 141
Iscritto il: 22 mag 2011, 17:40

0
voti

[2] Re: Come pilotare un modore DC con segnale 1,5v

Messaggioda Foto UtenteCandy » 22 mag 2011, 18:41

DC 40v 50w

40 V c.c., 50 W
230v-40v

230 V c.a. / 40 V c.a.
1,5v

1.5 V

Tu, od il tuo amico, scaricatevi FidocadJ, (cercato in questo forum con la funzione cerca), poi postate lo schema fatto in modo decente.
Fatto questo qualcuno in qualche modo vi aiuterà.
Avatar utente
Foto UtenteCandy
32,5k 7 10 13
CRU - Account cancellato su Richiesta utente
 
Messaggi: 10123
Iscritto il: 14 giu 2010, 22:54

0
voti

[3] Re: Come pilotare un modore DC con segnale 1,5v

Messaggioda Foto Utentesimo85 » 22 mag 2011, 18:59

Non capisco a cosa serve il relè..
Comunque un punto di partenza potrebbe essere questo, se puoi cambiare il segnale di entrata..

C1 dipende dal livellamento.
C3 non mi ricordo il valore.. Devo ripescare lo schema originale..
Riguardo a trasformatori non sono molto ferrato, indipendentemente da questo, provvedi come suggerito da Candy, scarica il programma e vedrai che qualcuno più esperto si varà vivo, visto che il mio schema potrebbe avere dei difetti..
Avatar utente
Foto Utentesimo85
30,9k 7 12 13
Disattivato su sua richiesta
 
Messaggi: 9927
Iscritto il: 30 ago 2010, 4:59

0
voti

[4] Re: Come pilotare un modore DC con segnale 1,5v

Messaggioda Foto UtenteIsidoroKZ » 22 mag 2011, 19:46

@gohan meglio mettere un diodo in parallelo al motore, il transistore ringrazia.

Per sidro007 bisogna sapere qualcosa di piu` sul segnale che arriva dalla scheda. Che scheda e`, perche' e` un'onda quadra, come e` alimentata la scheda?
Per usare proficuamente un simulatore, bisogna sapere molta più elettronica di lui
Plug it in - it works better!
Il 555 sta all'elettronica come Arduino all'informatica! (entrambi loro malgrado)
Se volete risposte rispondete a tutte le mie domande
Avatar utente
Foto UtenteIsidoroKZ
121,2k 1 3 8
G.Master EY
G.Master EY
 
Messaggi: 21059
Iscritto il: 17 ott 2009, 0:00

0
voti

[5] Re: Come pilotare un modore DC con segnale 1,5v

Messaggioda Foto Utentesimo85 » 22 mag 2011, 20:24

IsidoroKZ ha scritto:@gohan meglio mettere un diodo in parallelo al motore, il transistore ringrazia.

#-o It's true! Grazie per ricordarmelo ;-)

Ho ripescato il circuito originale del 555 per il segnale PWM e confermo che C3 è di 100n.
Avatar utente
Foto Utentesimo85
30,9k 7 12 13
Disattivato su sua richiesta
 
Messaggi: 9927
Iscritto il: 30 ago 2010, 4:59

0
voti

[6] Re: Come pilotare un modore DC con segnale 1,5v

Messaggioda Foto Utentesidro007 » 22 mag 2011, 20:44

Grazie per le risposte.
Prometto che scarico il programma e mi metto d'impegno a fare il circuito, lasciando stare quello del mio amico che secondo me non ha capito bene la situazione...
@gohan
cosa intendi per cambiare il segnale?
@IsidoroKZ
Il segnale proviene da una scheda gioco Jamma di un cabinato di guida. Il segnale serve a mettere in movimento il motore che da l'effetto vigrazione al volante di guida quando l'auto nel gioco tocca le altre auto o esce di pista.

La scheda in questione è stata modificata, non so per quale motivo, ed è stato preso un segnale in uscita da un integrato che quando l'auto entra in collisione ha ai sui capi 1,5 volt in continua, misurati con il tester.

Questo segnale serviva a pilotare appunto il passaggio della corrente dal trasformatore al motore.

Lo schema di gohan sembra buono, ma dovrei capire come inserire il segnale che ho.
Avatar utente
Foto Utentesidro007
55 6
Frequentatore
Frequentatore
 
Messaggi: 141
Iscritto il: 22 mag 2011, 17:40

0
voti

[7] Re: Come pilotare un modore DC con segnale 1,5v

Messaggioda Foto UtenteCandy » 22 mag 2011, 20:46

Ancora una domanda: il segnale che hai postato in foto, è un controllo di fase, forse con triac, o con scr in antiparallelo. Domanda: certo che il segnale a tua disposizione sia ad 1,5 V ? E come dovrebbe essere controllato il tuo motore ? ON/OFF se il circuito sta regolando ?
Avatar utente
Foto UtenteCandy
32,5k 7 10 13
CRU - Account cancellato su Richiesta utente
 
Messaggi: 10123
Iscritto il: 14 giu 2010, 22:54

0
voti

[8] Re: Come pilotare un modore DC con segnale 1,5v

Messaggioda Foto Utentesimo85 » 22 mag 2011, 20:57

sidro007 ha scritto:Grazie per le risposte.
@gohan
cosa intendi per cambiare il segnale?
....
Lo schema di gohan sembra buono, ma dovrei capire come inserire il segnale che ho.

Ti ho proposto di cambiare il segnale perché come ha anche detto Candy la chiarezza dello scarabocchio lascia un po' a desiderare ed ho applicato la mia proposta.
Con quel 555 puoi benissimo pilotare il motore e regolarne la velocità in funzione di come regoli il potenziometro.
Allo schema manca, come ricordato da Isidoro, un diodo di protezione in antiparallelo al motore.
Avatar utente
Foto Utentesimo85
30,9k 7 12 13
Disattivato su sua richiesta
 
Messaggi: 9927
Iscritto il: 30 ago 2010, 4:59

0
voti

[9] Re: Come pilotare un modore DC con segnale 1,5v

Messaggioda Foto Utenterusty » 22 mag 2011, 21:13

A me pare di capire che il richiedente voglia pilotare un motore con un segnale (sinusoidale?) proveniente da una scheda non meglio definita, di 1.5V (??).
Dunque lo schema classico 555 + transistor non serve in questo caso, perché lui ha gia' un segnale di comando, che a quanto deduco vorrebbe semplicemente trasdurre per pilotare il suo motore.

Servirebbero i dati completi sul segnale che proviene da questa scheda, il tipo di controllo che vuole fare sul motore (semplicemente avviarlo? boh...) e i dati sul motore (un giradischi, un montacarichi..)
Avatar utente
Foto Utenterusty
4.075 2 9 11
Utente disattivato per decisione dell'amministrazione proprietaria del sito
 
Messaggi: 1578
Iscritto il: 25 gen 2009, 13:10

0
voti

[10] Re: Come pilotare un modore DC con segnale 1,5v

Messaggioda Foto Utentesidro007 » 22 mag 2011, 23:02

OK, si voglio semplicemente comandarlo e non variare la velocità o altro. La cosa è più semplice di quello che si pensi.
Il motore è questo:
http://img842.imageshack.us/img842/369/imag0410q.jpg
I dati del segnale; oltre al tensione non posso indicarti altro in quanto non ho a disposizione un oscilloscopio, posso solo dirti che è preso su un piedino di un SN7406.

In pratica, quando su quel piedino c'è il segnale il motore deve funzionare, quando non c'è segnale il motore non deve funzionare.
Avatar utente
Foto Utentesidro007
55 6
Frequentatore
Frequentatore
 
Messaggi: 141
Iscritto il: 22 mag 2011, 17:40

Prossimo

Torna a Elettrotecnica generale

Chi c’è in linea

Visitano il forum: Nessuno e 136 ospiti