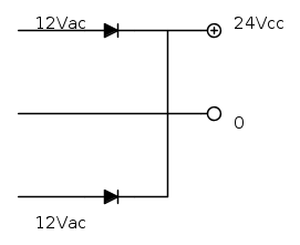
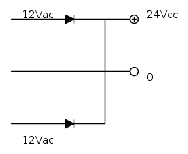
Un'altra cosa: secondo lo schema esemplificativo in figura ho in uscita due cavi al secondario, calandolo al mio caso quale coppia dovrei considerare?
Se avete qualche fonte che mi possa far chiarezza è ben accetta.

Moderatori:
g.schgor,
IsidoroKZ

marco438 ha scritto:Prima di ogni altra cosa e' consigliabile che gli schemi vengano disegnati e postati in FidocadJ
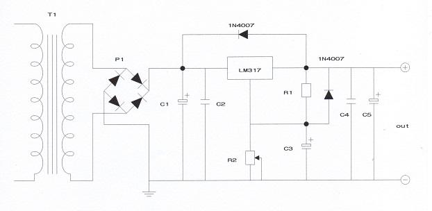
marco438 ha scritto:Non so cosa tu voglia ottenere come risultato finale ma, avendo a disposizione le due uscite a 12 V, ... al fine di poter ottenere in uscita un range di tensioni da 1.2V a 24 V circa.
Diciamo che vorrei realizzare un alimentatore che mi possa fornire le tensioni più comuni 3 V, 4,5 V, 5 V, 9 V, 12 V. marco438 ha scritto:Non so come tu abbia valutato la potenza del trasformatore (e sinceramente non ho il tempo di fare conti); mi piacerebbe pero' vedere come sei arrivato al risultato esposto.

cronos80 ha scritto:Sicuramente! L'immagine è un esempio di quello che vorrei realizzare (presa dal tuo articolo tra l'altro)
cronos80 ha scritto:Diciamo che vorrei realizzare un alimentatore che mi possa fornire le tensioni più comuni 3 V, 4,5 V, 5 V, 9 V, 12 V.
A questo punto, visto che si parla di alimentatori lineari variabili, e' d'obbligo fare qualche considerazione sul problema della dissipazione termica che questo tipo di alimentatori presenta. Quando abbiamo a che fare con alimentatori a tensione fissa, valutiamo la tensione d'ingresso al minimo possibile. ( es. alimentatore 5VCC - tensione trasformatore 9VAC). Quando facciamo lo stesso calcolo per un variabile, dobbiamo invece considerare la massima tensione ottenibile in uscita, quindi sceglieremo un trasformatore con tensione abbastanza elevata. Nell'esempio di prima i 9VAC diventano, in ingresso all'IC :
[(9 − 1.4)x1.41] = 10.72

che equivale alla radice quadrata di
, e' il rapporto esistente tra la tensione alternata e quella continua raddrizzata.
, dopo il ponte raddrizzatore dovremmo trovare
; da questo valore dovremo pero' togliere la caduta provocata dai diodi del ponte raddrizzatore (stimata in 0.7V per diodo) quindi
.Torna a Elettrotecnica generale
Visitano il forum: Nessuno e 48 ospiti