Progettazione alimentatore per antifurto
Moderatori:
g.schgor,
IsidoroKZ
16 messaggi
• Pagina 2 di 2 • 1, 2
0
voti
marco438 ha scritto:Se non hai urgenza, vedo di buttare giu' qualcosa domattina; stasera non ho tempo.
Ok ti ringrazio tantissimo. Non ho urgenza figurati. Grazie mille per l'aiuto
0
voti
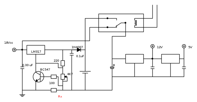
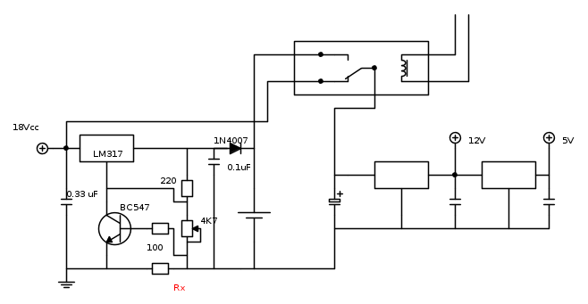
Il vero problema del circuito e' quello di ottenere i 12V in mancanza di energia elettrica.
In tale situazione infatti ci troviamo ad avere ai capi della batteria circa 13V (che tendono a scendere con il consumo) che non sono affatto sufficienti ad ottenere una buona stabilizzazione usando i normali regolatori lineari, che necessitano di qualche volt in piu'.
Si puo' provare con un regolatore LDO (es. LT1085CT) e, tenendo conto che tale integrato dovra' farsi carico anche del regolatore seguente (per i 5V), sceglierei il modello da 5A.
Lo schema di massima potrebbe essere questo:
Lo stadio di ricarica della batteria dovrebbe essere regolato per un uscita di 13.8V e 700mA (per batteria 7Ah) o come meglio indicato dal costruttore per una ricarica "in tampone".
La commutazione avverrebbe tramite un rele' che si ecciti (o disecciti) in presenza (o meno) della tensione di rete.
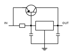
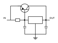
Per il successivo stadio a 5V, si dovra' scegliere un regolatore in grado di supportare correnti di 3A o, in alternativa, un comune 7805 in accoppiata con un transistor di potenza.
Sara' poi necessario un trasformatore di alimentazione in grado di fornire 15/18Vac con una corrente nominale di almeno 9A.
Nello schema ho volutamente omesso di indicare sia le sigle dei regolatori che le caratteristiche del rele' che andranno scelti in base a quanto sopra esposto.
In tale situazione infatti ci troviamo ad avere ai capi della batteria circa 13V (che tendono a scendere con il consumo) che non sono affatto sufficienti ad ottenere una buona stabilizzazione usando i normali regolatori lineari, che necessitano di qualche volt in piu'.
Si puo' provare con un regolatore LDO (es. LT1085CT) e, tenendo conto che tale integrato dovra' farsi carico anche del regolatore seguente (per i 5V), sceglierei il modello da 5A.
Lo schema di massima potrebbe essere questo:
Lo stadio di ricarica della batteria dovrebbe essere regolato per un uscita di 13.8V e 700mA (per batteria 7Ah) o come meglio indicato dal costruttore per una ricarica "in tampone".
La commutazione avverrebbe tramite un rele' che si ecciti (o disecciti) in presenza (o meno) della tensione di rete.
Per il successivo stadio a 5V, si dovra' scegliere un regolatore in grado di supportare correnti di 3A o, in alternativa, un comune 7805 in accoppiata con un transistor di potenza.
Sara' poi necessario un trasformatore di alimentazione in grado di fornire 15/18Vac con una corrente nominale di almeno 9A.
Nello schema ho volutamente omesso di indicare sia le sigle dei regolatori che le caratteristiche del rele' che andranno scelti in base a quanto sopra esposto.
marco
0
voti
Grazie Marco,
volevo farti due domande ancora...
1) Quanto impega il rele a commutare? Ci deve essere sempre tensione (con rete o senza) altrimenti il PIC si resetta
2) Cosa cambia se mettessi gli stabilizzatori 7812 e 7805 in parallelo anzichè in serie?
Ciao
Lcua31989
volevo farti due domande ancora...
1) Quanto impega il rele a commutare? Ci deve essere sempre tensione (con rete o senza) altrimenti il PIC si resetta
2) Cosa cambia se mettessi gli stabilizzatori 7812 e 7805 in parallelo anzichè in serie?
Ciao
Lcua31989
0
voti
Di quale PIC stai parlando?
Di questo non avevo tenuto conto, comunque si tratterebbe di tempi brevissimi.
Non ho ben capito la seconda domanda; credo tu voglia dire di fornire al regolatore a 5V la stessa tensione che riceve il primo.
Se cosi', il secondo regolatore dovrebbe dissipare molto di piu',considerando la differenza tra Vin e Vout; in compenso il primo ne trarrebbe beneficio non dovendo supportare il secondo.
Di questo non avevo tenuto conto, comunque si tratterebbe di tempi brevissimi.
Non ho ben capito la seconda domanda; credo tu voglia dire di fornire al regolatore a 5V la stessa tensione che riceve il primo.
Se cosi', il secondo regolatore dovrebbe dissipare molto di piu',considerando la differenza tra Vin e Vout; in compenso il primo ne trarrebbe beneficio non dovendo supportare il secondo.
marco
16 messaggi
• Pagina 2 di 2 • 1, 2
Torna a Elettrotecnica generale
Chi c’è in linea
Visitano il forum: Nessuno e 11 ospiti

Elettrotecnica e non solo (admin)
Un gatto tra gli elettroni (IsidoroKZ)
Esperienza e simulazioni (g.schgor)
Moleskine di un idraulico (RenzoDF)
Il Blog di ElectroYou (webmaster)
Idee microcontrollate (TardoFreak)
PICcoli grandi PICMicro (Paolino)
Il blog elettrico di carloc (carloc)
DirtEYblooog (dirtydeeds)
Di tutto... un po' (jordan20)
AK47 (lillo)
Esperienze elettroniche (marco438)
Telecomunicazioni musicali (clavicordo)
Automazione ed Elettronica (gustavo)
Direttive per la sicurezza (ErnestoCappelletti)
EYnfo dall'Alaska (mir)
Apriamo il quadro! (attilio)
H7-25 (asdf)
Passione Elettrica (massimob)
Elettroni a spasso (guidob)
Bloguerra (guerra)





