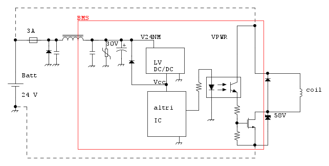
boiler ha scritto:I V24NM sono quelli della batteria che veniva caricata a 70A?
O quelli che stavano caricando la batteria?
In ambo i casi, una commutazione così violenta può portare ad un ground bounce o un picco di tensione che porta il buck-converter a vedere in entrata una tensione minore di quella che ha in uscita. In questo caso i 150 uF caricati a 5V si scaricano limitati solo da L1 attraverso il body-diode del FET integrato nell'IC.
Sarei pronto a scommettere una birra che è quello che è successo qui![]()
Concordo sulle protezioni, ma questo e anche il motivo per cui non si può mettere un TVS o componenti simili in ingresso a questi circuiti: la tensione di clamping è piú bassa di quella di esercizio e se scende sotto a quella d'uscita esplode il componente.
Boiler
I V24NM sono quelli della batteria che sta venendo caricata. La scheda in oggetto si alimenta direttamente dai poli + e - della batteria. Fa misure anche a valle del teleruttore, quindi lato caricabatterie, ma sono tutti canali di misura ad alta impedenza, già colludati e ben protetti da TVS.
Ho sempre pensato a rotture legate ad overvoltage in ingresso ma essendo collegato ad una batteria con resistenza interna nell'ordine dei mohm ho considerato sempre i V24NM come un generatore di tensione ideale. E' vero che con i cavi ed un carico induttivo pesante che commuta dovevo aspettarmi di tutto, anche avere tensioni V24NM < Vcc.

Elettrotecnica e non solo (admin)
Un gatto tra gli elettroni (IsidoroKZ)
Esperienza e simulazioni (g.schgor)
Moleskine di un idraulico (RenzoDF)
Il Blog di ElectroYou (webmaster)
Idee microcontrollate (TardoFreak)
PICcoli grandi PICMicro (Paolino)
Il blog elettrico di carloc (carloc)
DirtEYblooog (dirtydeeds)
Di tutto... un po' (jordan20)
AK47 (lillo)
Esperienze elettroniche (marco438)
Telecomunicazioni musicali (clavicordo)
Automazione ed Elettronica (gustavo)
Direttive per la sicurezza (ErnestoCappelletti)
EYnfo dall'Alaska (mir)
Apriamo il quadro! (attilio)
H7-25 (asdf)
Passione Elettrica (massimob)
Elettroni a spasso (guidob)
Bloguerra (guerra)




