Edit RenzoDF fra i tag fdc devi metterci il codice non il link, ovvero da FidoCadJ usare
Composizione -> Seleziona Tutto -> Copia ... e Incollare fra i tag fdc
http://cid-6c0887f3a38a2bcf.office.live.com/self.aspx/Pubblica/sorgente.fcd
Moderatori:
g.schgor,
IsidoroKZ


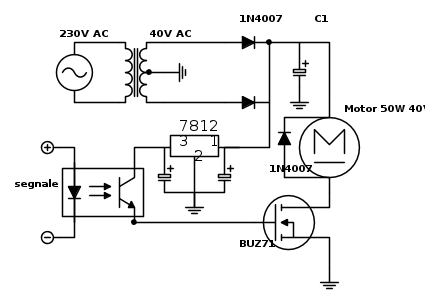
IsidoroKZ ha scritto:...Per abbassare la tensione puoi usare uno zener da 12 V e resistenza al posto del 7812, oppure uno zener da almeno 33V in serie al 7812, anche se bisognerebbe verificare che il ripple dopo il raddrizzatore non sia troppo elevato. ....Forse sarebbe opportuno mettere una resistenza in parallelo al gate/source del MOS, altrimenti non si spegne piu`.E anche una resistenza in serie all'ingresso dell'optoisolatore, altrimenti si rischia di abbassare troppo la tensione a livello alto del 7406.
)
e zener
dove ovviamente la
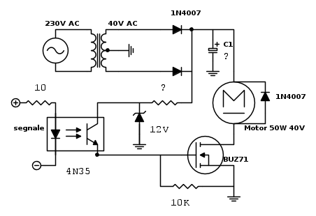
è massima corrente accettata dallo zener.rusty ha scritto:(scusa il mio fidocadj non riconosce il simbolo del trasformatore, quindi quel pezzo non l'ho disegnato ma è identico al tuo)


Torna a Elettrotecnica generale
Visitano il forum: Nessuno e 31 ospiti