Cos'è ElectroYou | Login Iscriviti

ElectroYou - la comunità dei professionisti del mondo elettrico

gestione automatica ventole PC in funzione della temperatura

Circuiti, campi elettromagnetici e teoria delle linee di trasmissione e distribuzione dell’energia elettrica

Moderatori: Foto Utenteg.schgor, Foto UtenteIsidoroKZ

0
voti

[31] Re: gestione automatica ventole PC in funzione della tempera

Messaggioda Foto Utentedj8simo6 » 5 dic 2011, 19:41



l uscita va collegata al pin solo o nell altro??
comunque mi serve modificare questo circuito usando sempre la sonda lm 35 dz .. il circuito deve servire ad alimentare due o piu ventole di circa 4 w totali ... vorrei tarare il circuito in modo che le ventole partirebbero a circa 40 45 gradi e poi sempre tramite regolazione stabilire in base ai gradi quanto deve essere l aumento di giri della ventola

EDIT alev: quando rispondi non quotare tutto il testo, ma solo la parte che ti interessa, soprattutto quando rispondi al messaggio immediatamente precedente. 1° avviso
Ultima modifica di Foto Utentealev il 5 dic 2011, 20:18, modificato 2 volte in totale.
Motivazione: Rimosso quoting inutile - 1° avviso
Avatar utente
Foto Utentedj8simo6
-12 2
 
Messaggi: 47
Iscritto il: 4 dic 2011, 13:25

0
voti

[32] Re: gestione automatica ventole PC in funzione della tempera

Messaggioda Foto Utentemarco438 » 5 dic 2011, 19:48

dj8simo6 ha scritto:l uscita va collegata al pin solo o nell altro??

Forse se ti spieghi meglio capisco cosa vuoi dire.
Inoltre mi pare che il circuito originale usasse gia' il LM35; perche' dici "modificare questo circuito usando sempre la sonda LM35"?
marco
Avatar utente
Foto Utentemarco438
37,1k 7 11 13
-EY Legend-
-EY Legend-
 
Messaggi: 16323
Iscritto il: 24 mar 2010, 15:09
Località: Versilia

0
voti

[33] Re: gestione automatica ventole PC in funzione della tempera

Messaggioda Foto Utentedj8simo6 » 5 dic 2011, 19:58

nel trimmer ho due pin vicini e uno è a solo. il positivo lo collego nel primo poi ponticello l altro con il pin che sta solo giusto?? e la variazione della resistenza ce l avro ai capi del pin a solo no??
cioe volevo che almeno si mantenesse quella sonda se cera il bisogno di modificare tt il circuito

EDIT alev: non rispondere quotando tutto! - 2 ° avviso
Ultima modifica di Foto Utentealev il 5 dic 2011, 20:22, modificato 2 volte in totale.
Motivazione: Rimosso quoting inutile - 2° avviso
Avatar utente
Foto Utentedj8simo6
-12 2
 
Messaggi: 47
Iscritto il: 4 dic 2011, 13:25

0
voti

[34] Re: gestione automatica ventole PC in funzione della tempera

Messaggioda Foto Utentemarco438 » 5 dic 2011, 20:07

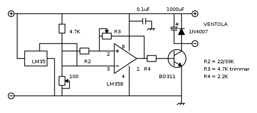
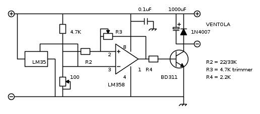
Se leggi attentamente l'articolo che hai linkato, vedrai che il tuo circuito o meglio, la regolazione della velocita' delle ventole in funzione del calore e' ottenibile con un attento dimensionamento di R2/R3/R4.
Inoltre, visto che vuoi comandare alcune ventole, sarebbe consigliabile l'uso di un mosfet al posto del BD911.
Sarebbe utile conoscere quali sono i risultati che fino ad ora hai ottenuto e con quali valori.
Per finire, nello schema che hai postato hai indicato un condensatore come plastico o ceramico mentre e' elettrolitico.
Di seguito il circuito corretto con le indicazioni dei valori indicativi delle resistenze.
marco
Avatar utente
Foto Utentemarco438
37,1k 7 11 13
-EY Legend-
-EY Legend-
 
Messaggi: 16323
Iscritto il: 24 mar 2010, 15:09
Località: Versilia

0
voti

[35] Re: gestione automatica ventole PC in funzione della tempera

Messaggioda Foto Utentedj8simo6 » 5 dic 2011, 20:26

io ho messo r2 1000 ohm perche appunto cera messo cosi il trimmer e quello di 47 o khm e la r4 sempre di 1000 ohm in base al carico ... ma nn sono convinto dei collegamenti fatti al trimmer :roll:
Avatar utente
Foto Utentedj8simo6
-12 2
 
Messaggi: 47
Iscritto il: 4 dic 2011, 13:25

0
voti

[36] Re: gestione automatica ventole PC in funzione della tempera

Messaggioda Foto Utentemarco438 » 5 dic 2011, 20:33

Bisognerebbe sapere come e' fatto il tuo trimmer.
Componenti,Trimmer Miniatura.jpg
Componenti,Trimmer Miniatura.jpg (34.52 KiB) Osservato 3099 volte

trimmer_10k.jpg
trimmer_10k.jpg (8.89 KiB) Osservato 3099 volte

Guarda se e' simile a questi.
marco
Avatar utente
Foto Utentemarco438
37,1k 7 11 13
-EY Legend-
-EY Legend-
 
Messaggi: 16323
Iscritto il: 24 mar 2010, 15:09
Località: Versilia

0
voti

[37] Re: gestione automatica ventole PC in funzione della tempera

Messaggioda Foto Utentedj8simo6 » 5 dic 2011, 21:20

si perfetto e quello blu a destra
Avatar utente
Foto Utentedj8simo6
-12 2
 
Messaggi: 47
Iscritto il: 4 dic 2011, 13:25

0
voti

[38] Re: gestione automatica ventole PC in funzione della tempera

Messaggioda Foto Utentemarco438 » 5 dic 2011, 21:37

Se e' uguale a quello devi collegare uno dei due piedini in alto a quello in basso (questo sara' uno dei terminali); il pin rimanente sara' il secondo.
Per meglio chiarire:
marco
Avatar utente
Foto Utentemarco438
37,1k 7 11 13
-EY Legend-
-EY Legend-
 
Messaggi: 16323
Iscritto il: 24 mar 2010, 15:09
Località: Versilia

0
voti

[39] Re: gestione automatica ventole PC in funzione della tempera

Messaggioda Foto Utentedj8simo6 » 5 dic 2011, 21:57

ok grazie per la delucidazione , invece per ottenere le regolazioni di temperatura per far partire la ventola devo usare quei valori di resistenza che mi ha postato?
Avatar utente
Foto Utentedj8simo6
-12 2
 
Messaggi: 47
Iscritto il: 4 dic 2011, 13:25

0
voti

[40] Re: gestione automatica ventole PC in funzione della tempera

Messaggioda Foto Utentemarco438 » 5 dic 2011, 22:05

I valori indicati nello schema sono quelli di massima.
Sara' necessario sperimentare, a realizzazione avvenuta, anche altri valori fino a raggiungere l'effetto desiderato.
marco
Avatar utente
Foto Utentemarco438
37,1k 7 11 13
-EY Legend-
-EY Legend-
 
Messaggi: 16323
Iscritto il: 24 mar 2010, 15:09
Località: Versilia

PrecedenteProssimo

Torna a Elettrotecnica generale

Chi c’è in linea

Visitano il forum: Nessuno e 160 ospiti