Il risultato non torna.
D'accordo sulla prima parte:
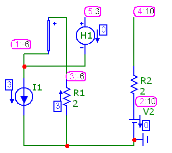
del resto semplice, il negativo del generatore dipendente
è a -6V e la sua tensione è 3A per 3, quindi 9V.
la tensione sul condensatore (non indicato) è quindi 3V.
Chiudendo la parte destra del circuito e considerandolo
a regime (quindi senza condensatore) si ha il nuovo equilibrio
cioè la corrente in R1 cambia senso e valore
(quindi anche la tensione del generatore associato,
che diventa -4A per 3 =-12V).
Essendo ora 8V la tensione ai capi di R1, al posto
del condensatore risultano -4V .
In definitiva il condensatore passerà da 3V a -4V.
Calcolare la corrente che attraversa il condensatore
Moderatori:
g.schgor,
IsidoroKZ
33 messaggi
• Pagina 4 di 4 • 1, 2, 3, 4
0
voti
Si ho capito l'errore, dovevo applicare l'equivalente di Thevenin alla rete completa e non pezzo per pezzo, sta sera se riesco correggo il procedimento.
Atlant.
Behind every great man is a woman rolling her eyes.
Behind every great man is a woman rolling her eyes.
5
voti
spud ha scritto:Io ho fatto cosi, per semplificare il piu possibile la rete ho ridotto tutto a un generatore equivalente di Thevenin collegato ai capi del generatore, prima alla parte di rete di sinistra:
L'idea mi piace, hai solo fatto un errore nella valutazione dell'impedenza, che e`
. Poi il circuito diventa semplice. Ad esempio dice che un condensatore collegato a una resistenza negativa non puo` essere stabile :) e quindi chi ha formulato inizialmente il problema non ha le idee molto chiare sull'elettrotecnica pratica :)
Le resistenze negative esistono (non i resistori negativi), ma vanno trattate con rispetto e non messe in esercizi iniziali per confondere le idee, a meno di non avvisare che sono bestie strane. Altrimenti gli studenti imparano a non battere ciglio quando vedono delle R negative. Per ulteriori approfondimenti si puo` vedere qui
Per usare proficuamente un simulatore, bisogna sapere molta più elettronica di lui
Plug it in - it works better!
Il 555 sta all'elettronica come Arduino all'informatica! (entrambi loro malgrado)
Se volete risposte rispondete a tutte le mie domande
Plug it in - it works better!
Il 555 sta all'elettronica come Arduino all'informatica! (entrambi loro malgrado)
Se volete risposte rispondete a tutte le mie domande
33 messaggi
• Pagina 4 di 4 • 1, 2, 3, 4
Torna a Elettrotecnica generale
Chi c’è in linea
Visitano il forum: Nessuno e 67 ospiti

Elettrotecnica e non solo (admin)
Un gatto tra gli elettroni (IsidoroKZ)
Esperienza e simulazioni (g.schgor)
Moleskine di un idraulico (RenzoDF)
Il Blog di ElectroYou (webmaster)
Idee microcontrollate (TardoFreak)
PICcoli grandi PICMicro (Paolino)
Il blog elettrico di carloc (carloc)
DirtEYblooog (dirtydeeds)
Di tutto... un po' (jordan20)
AK47 (lillo)
Esperienze elettroniche (marco438)
Telecomunicazioni musicali (clavicordo)
Automazione ed Elettronica (gustavo)
Direttive per la sicurezza (ErnestoCappelletti)
EYnfo dall'Alaska (mir)
Apriamo il quadro! (attilio)
H7-25 (asdf)
Passione Elettrica (massimob)
Elettroni a spasso (guidob)
Bloguerra (guerra)



