Guardando le specifiche tecniche di un cavo che ho in possesso da 0.75mm^2 risulta una resistenza a 20° di 26ohm/km e una portata di 3A in aria.
Facendo due conti sarebbero 0.026 ohm/m e quindi usandone 2.5 metri arriverei a 0.065 ohm con portata massima di 3A. Potrebbe andare bene? o meglio fare 2 spezzoni paralleli da 5 metri ognuno?
Limitatore di corrente
Moderatori:
g.schgor,
IsidoroKZ
44 messaggi
• Pagina 5 di 5 • 1, 2, 3, 4, 5
4
voti
Proseguiamo nel progetto con la parte di controllo.
Prima pero' provo a rispondere su alcuni punti.
- Batteria automobilistica come generatore
Ottimo ma occorre avere alcune precauzioni:
- la batteria puo' generare correnti di centinaia di ampere per cui occorre prendere delle precauzioni come fusibili e rendere i terminali di uscita ben protetti
- la carica della batteria produce gas quindi operare in ambienti ben ventilati e non avere fiamme nelle vicinanze
- sulla necessita' della batteria da 9 V ti ha ben risposto
MarcoD
- sulla realizzazione di una resistenza da pochi decimi di ohm sempre
MarcoD ti ha dato spiegazioni e dritte ben utili.
Io procederei per gradi mettendo come Rs resistenze di valore anche (molto) maggiore dello specificato e verificherei che la limitazione interviene e successivamente andreia diminuire il valore fino a raggiungere la corrente limite finale (circa 10A con un solo mosfet)
- riguardo al mettere le resistenze in serie, e' preferibile metterle in parallelo perche' puoi "partire" con montarne solo alcune (corrente di limitazione piu' bassa)e poi aggiungerne altre - senza interrompere il circuito - finoa raggiungere il valore di corrente max desiderato.
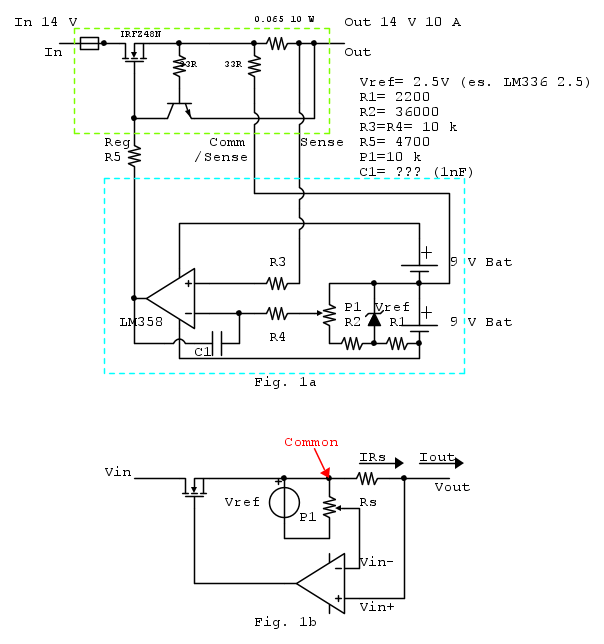
*** Cicuito di controllo
Supponiamo di aver realizzato e testato (stressato come da post 25) il circuito "di base" (riquadro verde tratteggiato).
Abbiamo un "building block a prova di pallottola" che sopravvive (dovrebbe sopravvivere) a (quasi) ogni "schifezza" gli si possa applicare dall'esterno.
Individuiamo nel ns blocco 5 terminali
1) In(put)
2) Out(put)
3) Reg(ulation)
4) Comm(on)/Sense
5) Sense
Il ns blocco dovrebbe essere realizzato in forma abbastanza compatta compatibilmente alle esigenze di raffreddamento del(i) mosfet e la resistenza R5 - seppur disegnata fuori dal blocco - sarebbe opportuno integrarla dentro lo stesso.
In una prima fase di verifica del funzionamento del circuito di controllo sarebbe opportuno urilizzare un solo mosfet riservandosi di montare gli altri 2 qaundo si ha la ragionevole certezza che tutto funziona.
Con una realizzazione come descritta il ns blocco e' poco sensibile alla lunghezza dei collegamenti esterni.
I collegamenti 1,2 (In e Out) sono ovvi.
I collegamenti 3-5 sono quelli che permettono di regolare la corrente tramite il circuito di controllo di Fig. 1a (riquadro celeste tratteggiato).
Questo circuito dovrebbe essere realizzato con una disposizione dei componneti abbastanza compatta, ma puo' essere posizionato relativamente distante dal blocco precedente.
Una avvertenza potrebbe essere quella di "twistare" i due collegamenti Comm/Sense e Sense.
Il circuito si compone di due sezioni:
- Il generatore della tensione di riferimento variabile che permette di impostare la corrente max erogabile dal limitatore (R1, R2, P1, Vref)
- un Op-Amp (LM358) che "confronta" la tensione di riferimento con quella ai capi della Resistenza Rs e "controlla" il mosfet per avere in uscita la corrente desiderata.
Il circuito di principio semplificato e' in Fig.1 b e il suo funzionamento by inspection e' come segue.
Sull'ingresso invertente dell'operazionale e' impostata una tensione di riferimento variabile Vin- tramite il potenziomentro P1.
Quando il sistema e' "in regolazione" la tensione sull'ingresso Vin+ dell'operazionale e' uguale a quella dell'ingresso Vin-.
Come e' evidente dallo schema le tensioni Vin- e Vin+ sono riferite allo stesso terminale Common
Da cui si ricava che

Tornado al circuito "reale" di Fig.1a c'e' un componente C1 non presente nel circuito di Fig.1b.
C1 ha il compito di stabilizzare il loop di reazione negativa.
In questa sede il suo valore e' derivato sperimentalmente (dovrebbe essere nel campo si valori tra 1 nF e 10 nF).
Il metodo per scegliere il valore "giusto" e' quello di montare nel circuito un condensatore con il valore minimo (1 nF) e - applicando vari carichi all'uscita e variando la limitazione di corrente - osservare con un oscilloscopio che la tensione in uscita sia stabile (non oscilli).
In un post successivo vedremo:
- come introdurre una caratteristica "foldback" di limitazione
- note pratiche di realizzazione sia elettrica (scelta dei componenti) sia meccanica (montaggio dei semiconduttori sul dissipatore)
- come raffinare il circuito
- come fare un test delle prestazioni statiche e dinamiche del circuito
Prima pero' provo a rispondere su alcuni punti.
- Batteria automobilistica come generatore
Ottimo ma occorre avere alcune precauzioni:
- la batteria puo' generare correnti di centinaia di ampere per cui occorre prendere delle precauzioni come fusibili e rendere i terminali di uscita ben protetti
- la carica della batteria produce gas quindi operare in ambienti ben ventilati e non avere fiamme nelle vicinanze
- sulla necessita' della batteria da 9 V ti ha ben risposto
- sulla realizzazione di una resistenza da pochi decimi di ohm sempre
Io procederei per gradi mettendo come Rs resistenze di valore anche (molto) maggiore dello specificato e verificherei che la limitazione interviene e successivamente andreia diminuire il valore fino a raggiungere la corrente limite finale (circa 10A con un solo mosfet)
- riguardo al mettere le resistenze in serie, e' preferibile metterle in parallelo perche' puoi "partire" con montarne solo alcune (corrente di limitazione piu' bassa)e poi aggiungerne altre - senza interrompere il circuito - finoa raggiungere il valore di corrente max desiderato.
*** Cicuito di controllo
Supponiamo di aver realizzato e testato (stressato come da post 25) il circuito "di base" (riquadro verde tratteggiato).
Abbiamo un "building block a prova di pallottola" che sopravvive (dovrebbe sopravvivere) a (quasi) ogni "schifezza" gli si possa applicare dall'esterno.
Individuiamo nel ns blocco 5 terminali
1) In(put)
2) Out(put)
3) Reg(ulation)
4) Comm(on)/Sense
5) Sense
Il ns blocco dovrebbe essere realizzato in forma abbastanza compatta compatibilmente alle esigenze di raffreddamento del(i) mosfet e la resistenza R5 - seppur disegnata fuori dal blocco - sarebbe opportuno integrarla dentro lo stesso.
In una prima fase di verifica del funzionamento del circuito di controllo sarebbe opportuno urilizzare un solo mosfet riservandosi di montare gli altri 2 qaundo si ha la ragionevole certezza che tutto funziona.
Con una realizzazione come descritta il ns blocco e' poco sensibile alla lunghezza dei collegamenti esterni.
I collegamenti 1,2 (In e Out) sono ovvi.
I collegamenti 3-5 sono quelli che permettono di regolare la corrente tramite il circuito di controllo di Fig. 1a (riquadro celeste tratteggiato).
Questo circuito dovrebbe essere realizzato con una disposizione dei componneti abbastanza compatta, ma puo' essere posizionato relativamente distante dal blocco precedente.
Una avvertenza potrebbe essere quella di "twistare" i due collegamenti Comm/Sense e Sense.
Il circuito si compone di due sezioni:
- Il generatore della tensione di riferimento variabile che permette di impostare la corrente max erogabile dal limitatore (R1, R2, P1, Vref)
- un Op-Amp (LM358) che "confronta" la tensione di riferimento con quella ai capi della Resistenza Rs e "controlla" il mosfet per avere in uscita la corrente desiderata.
Il circuito di principio semplificato e' in Fig.1 b e il suo funzionamento by inspection e' come segue.
Sull'ingresso invertente dell'operazionale e' impostata una tensione di riferimento variabile Vin- tramite il potenziomentro P1.
Quando il sistema e' "in regolazione" la tensione sull'ingresso Vin+ dell'operazionale e' uguale a quella dell'ingresso Vin-.
Come e' evidente dallo schema le tensioni Vin- e Vin+ sono riferite allo stesso terminale Common
Da cui si ricava che

Tornado al circuito "reale" di Fig.1a c'e' un componente C1 non presente nel circuito di Fig.1b.
C1 ha il compito di stabilizzare il loop di reazione negativa.
In questa sede il suo valore e' derivato sperimentalmente (dovrebbe essere nel campo si valori tra 1 nF e 10 nF).
Il metodo per scegliere il valore "giusto" e' quello di montare nel circuito un condensatore con il valore minimo (1 nF) e - applicando vari carichi all'uscita e variando la limitazione di corrente - osservare con un oscilloscopio che la tensione in uscita sia stabile (non oscilli).
In un post successivo vedremo:
- come introdurre una caratteristica "foldback" di limitazione
- note pratiche di realizzazione sia elettrica (scelta dei componenti) sia meccanica (montaggio dei semiconduttori sul dissipatore)
- come raffinare il circuito
- come fare un test delle prestazioni statiche e dinamiche del circuito
0
voti
Prova effettuata con RS 0.09 ohm e uscita resistiva 130W, il mosfet tiene bene e non scalda grazie all'aletta abbondante (dissipatore CPU a torre) solo che mettendo in corto franco l'uscita il fusibile da 15A fa il suo dovere perché non subentra la protezione data dall'NPN. Il circuito è quello che posto qui sotto.
Rettifico con l'analisi del circuito, il carico benchè fosse da 130W avevo solo 13V 8.5A in uscita con la Rs da 0.09, sostituito il porta fusibile che non mi piaceva e riprovato il test cortocircuitando l'uscita il mosfet tiene anche se la corrente in uscita resta 8A. Testato e ritestato non scalda e non esplode durante il funzionamento o durante i corti.
Rettifico con l'analisi del circuito, il carico benchè fosse da 130W avevo solo 13V 8.5A in uscita con la Rs da 0.09, sostituito il porta fusibile che non mi piaceva e riprovato il test cortocircuitando l'uscita il mosfet tiene anche se la corrente in uscita resta 8A. Testato e ritestato non scalda e non esplode durante il funzionamento o durante i corti.
44 messaggi
• Pagina 5 di 5 • 1, 2, 3, 4, 5
Torna a Elettrotecnica generale
Chi c’è in linea
Visitano il forum: Nessuno e 53 ospiti

Elettrotecnica e non solo (admin)
Un gatto tra gli elettroni (IsidoroKZ)
Esperienza e simulazioni (g.schgor)
Moleskine di un idraulico (RenzoDF)
Il Blog di ElectroYou (webmaster)
Idee microcontrollate (TardoFreak)
PICcoli grandi PICMicro (Paolino)
Il blog elettrico di carloc (carloc)
DirtEYblooog (dirtydeeds)
Di tutto... un po' (jordan20)
AK47 (lillo)
Esperienze elettroniche (marco438)
Telecomunicazioni musicali (clavicordo)
Automazione ed Elettronica (gustavo)
Direttive per la sicurezza (ErnestoCappelletti)
EYnfo dall'Alaska (mir)
Apriamo il quadro! (attilio)
H7-25 (asdf)
Passione Elettrica (massimob)
Elettroni a spasso (guidob)
Bloguerra (guerra)






