Software tina
Moderatori:
g.schgor,
IsidoroKZ
0
voti
[53] Re: Software tina
ecld21 ha scritto:no ho usato la sinusoidale
appunto!
... la mia era un'ipotesi di errore ... visto che il testo sembra ricordare l'uso della base cosinusoidale, dobbiamo usare quella.
"Il circuito ha sempre ragione" (Luigi Malesani)
0
voti
[54] Re: Software tina
ho cambiato la base cosinusoidale, i risultati son questi:
ora dovrebbe essere tutto corretto. ma non torna ancora il risultato.
ora dovrebbe essere tutto corretto. ma non torna ancora il risultato.
0
voti
[56] Re: Software tina
quindi il risultato della domanda 1 "il modulo della tensine VOG" non è 17,321 V come il risultato dell'esercizio, ma 10,35 V come esce a noi?
1
voti
[57] Re: Software tina
ecld21 ha scritto:quindi il risultato della domanda 1 "il modulo della tensine VOG" non è 17,321 V come il risultato dell'esercizio, ma 10,35 V come esce a noi?
Si sembrerebbe proprio cosi' ma, visto che veniva data E=10 in valore efficace, ...
come dimostrato dal fatto che questa ipotesi porta ad un risultato concorde con la terza soluzione

forse veniva richiesto anche per VGO il valore efficace (rms),
ovvero 7,32 che "stranamente" differisce solo per la prima cifra dal risultato del testo.
Anche la I1 pero' non concorda con il risultato ... poi controllo per altra via.

--------------------------------------------------------------------------------------
Edit ... eccola
il risultato di Tina e' quindi confermato!
"Il circuito ha sempre ragione" (Luigi Malesani)
0
voti
[58] Re: Software tina
può essere che i risultati del'esercizio forniti siano sbagliati. l'ultimo dubbio che ho è sulla risoluzione di reti trifase, non riesco a capire come si possono risolvere con TINA, (come fare le linee diagonali per esempio),
0
voti
[59] Re: Software tina
ora controllo,
in
viewtopic.php?f=2&t=21599&start=40#p264275
ho comunque simulato il circuito che avevamo lasciato in sospeso.
in
viewtopic.php?f=2&t=21599&start=40#p264275
ho comunque simulato il circuito che avevamo lasciato in sospeso.
"Il circuito ha sempre ragione" (Luigi Malesani)
1
voti
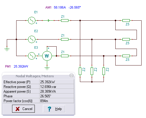
[60] Re: Software tina
Ecco fatto, i risultati del testo sono corretti.
chiaramente:
a) il risultato per il modulo del fasore della corrente e' relativo al valore massimo e quindi per ricavare il valore efficace devi dividerlo per la radice di due
b) le potenze indicate dal wattmetro che come vedi misura in Tina sia P che Q, vanno moltiplicate per tre in quanto quelle misurate sono relative al solo generatore E3
c) la potenza dissipata dalle Za e' ovviamente pari alla totale potenza attiva generata dai tre generatori
d) le linee in diagonale negli schemi elettrici e' meglio evitarle, "normativamente" non sono "gradite" e come vedi dal mio schema sono evitabili, ... ad ogni modo se vuoi tracciare conduttori, resistori, induttori o impedenze diagonali vai sulla cartella "special" (l'ultima della sottobarra)
e usa le ultime icone a destra per inserirle.
chiaramente:
a) il risultato per il modulo del fasore della corrente e' relativo al valore massimo e quindi per ricavare il valore efficace devi dividerlo per la radice di due
b) le potenze indicate dal wattmetro che come vedi misura in Tina sia P che Q, vanno moltiplicate per tre in quanto quelle misurate sono relative al solo generatore E3
c) la potenza dissipata dalle Za e' ovviamente pari alla totale potenza attiva generata dai tre generatori
d) le linee in diagonale negli schemi elettrici e' meglio evitarle, "normativamente" non sono "gradite" e come vedi dal mio schema sono evitabili, ... ad ogni modo se vuoi tracciare conduttori, resistori, induttori o impedenze diagonali vai sulla cartella "special" (l'ultima della sottobarra)
e usa le ultime icone a destra per inserirle.
"Il circuito ha sempre ragione" (Luigi Malesani)
Torna a Elettrotecnica generale
Chi c’è in linea
Visitano il forum: Nessuno e 21 ospiti

Elettrotecnica e non solo (admin)
Un gatto tra gli elettroni (IsidoroKZ)
Esperienza e simulazioni (g.schgor)
Moleskine di un idraulico (RenzoDF)
Il Blog di ElectroYou (webmaster)
Idee microcontrollate (TardoFreak)
PICcoli grandi PICMicro (Paolino)
Il blog elettrico di carloc (carloc)
DirtEYblooog (dirtydeeds)
Di tutto... un po' (jordan20)
AK47 (lillo)
Esperienze elettroniche (marco438)
Telecomunicazioni musicali (clavicordo)
Automazione ed Elettronica (gustavo)
Direttive per la sicurezza (ErnestoCappelletti)
EYnfo dall'Alaska (mir)
Apriamo il quadro! (attilio)
H7-25 (asdf)
Passione Elettrica (massimob)
Elettroni a spasso (guidob)
Bloguerra (guerra)

