trinacria1987 ha scritto:... ho dei dubbi sul teorema di Millman;per poterlo applicare;
1)Devo avere tutti i lati alla Thevenin in parallelo?
No
trinacria1987 ha scritto:2)Se ho un lato con un generatore di corrente in serie ad una resistenza; come mi devo comportare?
Ad esempio nell'esercizio da te postato come devo applicarlo?
se hai un ramo contenente un generatore di corrente ti ho già spiegato come vanno le cose
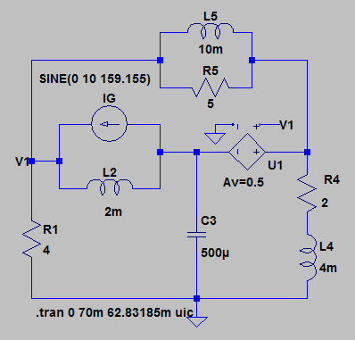
Applicare Millman al circuito postato, non è immediato, bisogna riuscire a "vedere" un "particolare" nella configurazione circuitale che rende la risoluzione con il suddetto metodo "Semplicemente Elegante"
Riposto lo schema per comodità e chiedo: come calcolare la corrente I usando Millman
Chi volesse provare a dare una risposta sarà il benvenuto
ATTENDO RISPOSTE

Elettrotecnica e non solo (admin)
Un gatto tra gli elettroni (IsidoroKZ)
Esperienza e simulazioni (g.schgor)
Moleskine di un idraulico (RenzoDF)
Il Blog di ElectroYou (webmaster)
Idee microcontrollate (TardoFreak)
PICcoli grandi PICMicro (Paolino)
Il blog elettrico di carloc (carloc)
DirtEYblooog (dirtydeeds)
Di tutto... un po' (jordan20)
AK47 (lillo)
Esperienze elettroniche (marco438)
Telecomunicazioni musicali (clavicordo)
Automazione ed Elettronica (gustavo)
Direttive per la sicurezza (ErnestoCappelletti)
EYnfo dall'Alaska (mir)
Apriamo il quadro! (attilio)
H7-25 (asdf)
Passione Elettrica (massimob)
Elettroni a spasso (guidob)
Bloguerra (guerra)





