Cos'è ElectroYou | Login Iscriviti

ElectroYou - la comunità dei professionisti del mondo elettrico

Maxwell

Circuiti, campi elettromagnetici e teoria delle linee di trasmissione e distribuzione dell’energia elettrica

Moderatori: Foto Utenteg.schgor, Foto UtenteIsidoroKZ

0
voti

[1] Maxwell

Messaggioda Foto UtenteMartinix » 25 feb 2010, 11:08

buon giorno,
sono nuovo del forum e quindi la domanda che vi sto per porre, probabilmente inorridirà molti o forse avrete gia risposto mille volte a cose del genere, ma vi prego di perdonarmi.
La domanda è la seguente, nel circuito allegato (spero ci sia) se lo risolvo applicando il "metodo dei potenziali ai nodi" nessun problema e tutto torna, ma se decido di apllicare "le correnti cicliche di Maxwell" mi sballa tutto.
Ora, visto la notevole quantità di gen di corrente, possono introdurre problemi se applicato Maxwell?

Grazie per la gentile attenzione.by Andrea M.
(purtroppo studiando a distanza e x hobby, non ho molte possibilità per dissipare dubbi)

circuito:
http://yfrog.com/59circuito11j

xx.jpg
xx.jpg (13.66 KiB) Osservato 3187 volte


p.s. il simbolino di massa l'ho aggiunto per errore ..come non ci fosse!
Avatar utente
Foto UtenteMartinix
0 2
 
Messaggi: 15
Iscritto il: 25 feb 2010, 10:48

0
voti

[2] Re: Maxwell

Messaggioda Foto UtenteRenzoDF » 25 feb 2010, 15:53

Non ci sono problemi nemmeno con Maxwell, più generatori di corrente ci sono, meglio è ! :wink:

BTW cosa e dove studi ? ... e con che software hai disegnato la rete ?


yy.jpg
yy.jpg (50.23 KiB) Osservato 3178 volte


e scriverai 2 equazioni alle maglie permesse insieme alle 3 relazioni ottenute grazie ai generatori di corrente per le correnti di maglia; otterrai il seguente sistema in 5 equazioni e 5 incognite

\left\{ \begin{align}
  & i_{2}-i_{1}=1 \\ 
 & i_{3}=0,5 \\ 
 & i_{5}=-1,5 \\ 
 & -15(i_{2}-i_{5})+20-20i_{1}-20(i_{2}-i_{3})-20(i_{2}-i_{4})=0 \\ 
 & -20(i_{4}-i_{2})-5i_{4}-30=0 \\ 
\end{align} \right.
"Il circuito ha sempre ragione" (Luigi Malesani)
Avatar utente
Foto UtenteRenzoDF
55,9k 8 12 13
G.Master EY
G.Master EY
 
Messaggi: 13189
Iscritto il: 4 ott 2008, 9:55

0
voti

[3] Re: Maxwell

Messaggioda Foto UtenteMartinix » 25 feb 2010, 16:39

si si vero piu gen di corrente ci sono meglio dovrebbe essere in quanto le Ix (cicliche) assumono il valore (noto) del generatore stesso presente nella rete (vero?).
adesso vado a memoria ma mi sembra di avere ottenuto le stesse equazioni (credo)!!!!

io studio ing. elettronica ma diciamo come hobby (perché lavoro) quindi molte volte alle 1.00 di notte faccio di quegli errori che mi vergnono a riportarli e poi mi vengono dubbi se ho sbalgoto, se non ho capito o altro!

il disegno è fatto con Ktechlab che oltre a fare i disegnini fa anche le simulazioni (più o meno elementari) o meglio riporta x esempio corrente e tensione dei rami per esempio, non è un mostro, ma per fare e verificare queste cose lo trovo molto comodo!

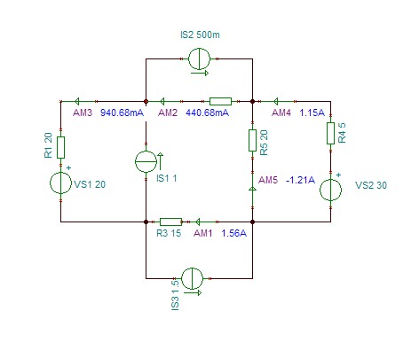
comunque il mio grasso problema è quando sviluppo la cosa e puntualmente la I che attraversa la R 15 Ohm che dovrebbe venire 1.56A mi vengono valori completamente fuori.

poi ma forse è pignoleria la I che attravera la r=20 (sopra al gen di tensione) dovrebbe venire i1=1A ma andando al dettaglio dovrebbe essere di .94... A ecco perché con sto metodo sento delle note stonate e non capisco dove ( con il metodo delle correnti ai nodi invece vien perfetto)

Grazie ancora
Avatar utente
Foto UtenteMartinix
0 2
 
Messaggi: 15
Iscritto il: 25 feb 2010, 10:48

0
voti

[4] Re: Maxwell

Messaggioda Foto UtenteMartinix » 25 feb 2010, 17:27

p.s. studio all'univeristà di trieste (forse studiare detto da me è offensivo per chi studia veramente) :D

p.s. 2 i1-i2=-1 me la spieghi bene, non riesco a "vederla" grazie..anzi no forse l'ho capita adesso! :oops: credo di avere imparato qualcosa oggi :lol:
Avatar utente
Foto UtenteMartinix
0 2
 
Messaggi: 15
Iscritto il: 25 feb 2010, 10:48

0
voti

[5] Re: Maxwell

Messaggioda Foto UtenteMartinix » 25 feb 2010, 19:38

niente...sto fetente, non ha volgia di farsi risolvere così! :shock:

poi ho visto che la maglia dove ce il gen di corrente da 1A (nella equazione) è scitta come se tal generatore non fosse presente... ho visto bene?

grazie ancora x tutto e scusa del disturbo, ma quando non mi viene una cosa ci butto ore ed ore...
mo però vado a casa!

byee
Avatar utente
Foto UtenteMartinix
0 2
 
Messaggi: 15
Iscritto il: 25 feb 2010, 10:48

0
voti

[6] Re: Maxwell

Messaggioda Foto UtenteRenzoDF » 25 feb 2010, 19:52

Martinix ha scritto:p.s. 2 i1-i2=-1 me la spieghi bene, non riesco a "vederla"


avevo sbagliato il segno :mrgreen:

Martinix ha scritto:poi ho visto che la maglia dove ce il gen di corrente da 1A (nella equazione) è scitta come se tal generatore non fosse presente... ho visto bene?


Per la maglia elementare con il generatore da 1 ampere la KVL NON si può scrivere; la maglia utilizzabile è "l'unione" fra l'anello centrale e quello sinistro (passando cioè attraverso il generatore da 20 volt e la resistenza da 20 ohm) :!:

Le soluzioni del sistema con Mupad-Demo
zzz.jpg
zzz.jpg (62.18 KiB) Osservato 3059 volte


confermate dalla verifica con Tina-Demo

x Tina.jpg
x Tina.jpg (19.73 KiB) Osservato 3082 volte
"Il circuito ha sempre ragione" (Luigi Malesani)
Avatar utente
Foto UtenteRenzoDF
55,9k 8 12 13
G.Master EY
G.Master EY
 
Messaggi: 13189
Iscritto il: 4 ott 2008, 9:55

0
voti

[7] Re: Maxwell

Messaggioda Foto UtenteMartinix » 26 feb 2010, 10:38

Magnifico! Ora ho capito sul serio! infinite grazie di cuore (vi disturberò ancora con altre domande come questa purtroppo :oops: :oops: ).
Avatar utente
Foto UtenteMartinix
0 2
 
Messaggi: 15
Iscritto il: 25 feb 2010, 10:48

0
voti

[8] Re: Maxwell

Messaggioda Foto UtenteMartinix » 26 feb 2010, 14:44

già che ci sono ti pongo un altro quesito sempre su questo argomento e poi basta!

in questo circuitino, se calcolo le correnti usando l'equazione ricavata usando IC (fitizia), nessu problema, ma se uso IA o IB (fittizie)mi crea problemi, o meglio sbagliero qualcosa, se mi date sto ultimo faro. grazie.

http://yfrog.com/5814805522j
Immagine

ancora grazie infinite la la disponibilità e sopratutto per il grande aiuto che mi state dando! (non immaginate nemmeno quanto mi state aiutando!!!!)
Avatar utente
Foto UtenteMartinix
0 2
 
Messaggi: 15
Iscritto il: 25 feb 2010, 10:48

0
voti

[9] Re: Maxwell

Messaggioda Foto UtenteRenzoDF » 26 feb 2010, 15:42

In questo circuito, usando Maxwell, puoi scrivere solo una KVL, quella all'anello superiore; come al solito le due rimanenti relazioni sono ricavabili grazie ai generatori di corrente.

\left\{ \begin{align}
  & -3i_{C}+5-5(i_{C}-i_{B})-4(i_{C}-i_{A})=0 \\ 
 & i_{B}-i_{A}=1 \\ 
 & i_{B}=-2 \\ 
\end{align} \right.\to \left\{ \begin{align}
  & i_{C}=-\frac{17}{12}\,\,\text{A} \\ 
 & i_{A}=-3\,\,\text{A} \\ 
 & i_{B}=-2\,\,\text{A} \\ 
\end{align} \right.
"Il circuito ha sempre ragione" (Luigi Malesani)
Avatar utente
Foto UtenteRenzoDF
55,9k 8 12 13
G.Master EY
G.Master EY
 
Messaggi: 13189
Iscritto il: 4 ott 2008, 9:55

0
voti

[10] Re: Maxwell

Messaggioda Foto UtenteMartinix » 26 feb 2010, 18:14

infatti, con la IC mi veniva senza minimo problema era solo "un chiarimento".

ancora grazie e buon giornata
Avatar utente
Foto UtenteMartinix
0 2
 
Messaggi: 15
Iscritto il: 25 feb 2010, 10:48


Torna a Elettrotecnica generale

Chi c’è in linea

Visitano il forum: Nessuno e 28 ospiti