Cos'è ElectroYou | Login Iscriviti

ElectroYou - la comunità dei professionisti del mondo elettrico

Condutture falegnameria

Progettazione, esercizio, manutenzione, sicurezza, leggi, normative...

Moderatori: Foto Utentesebago, Foto UtenteMASSIMO-G, Foto Utentelillo, Foto UtenteMike

0
voti

[11] Re: Condutture falegnameria

Messaggioda Foto Utentemagoxax » 29 giu 2016, 17:53

Nel conto delle cordicelle devi mettere tutto quello che usi in più rispetto al cavo. (guaine e raccordi)
Vedrai che la differenza cala.


P.S.
Teniamo fuori dal discorso la manodopera.

Ti piace vincere facile!? (cit.) :mrgreen:
Avatar utente
Foto Utentemagoxax
2.629 2 3 8
Expert EY
Expert EY
 
Messaggi: 1180
Iscritto il: 18 mar 2009, 14:56

0
voti

[12] Re: Condutture falegnameria

Messaggioda Foto UtenteDanielex » 7 lug 2016, 12:51

Riapro la discussione per un ulteriore consiglio.

Per colpa vostra :mrgreen: ho deciso di utilizzare cavi con guaina per la distribuzione.
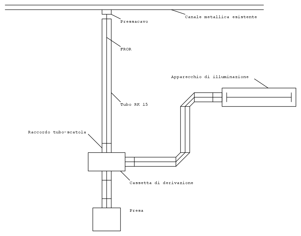
I cavi con guaina verrebbero posati dapprima nella canale metallica esistente, poi uscendo con pressacavo faccio le discese ai gruppi presa ed agli apparecchi di illuminazione a parete.
Le discese le proteggerei con tubo rigido in PVC serie FK 15 visto che nei dintorni verranno movimentate assi in legno.
Nella parte bassa, quindi come vedete nell'immagine nei pressi della cassetta di derivazione, della presa e dell'apparecchio di illuminazione userei la tubazione ed anche gli appositi raccordi tubo-scatola che mi garantiscono la protezione meccanica e impediscono l'ìingresso di polvere negli involucri.

Cosa ne pensate, sto esagerando? :mrgreen:
Avatar utente
Foto UtenteDanielex
5.344 3 4 8
Master
Master
 
Messaggi: 3870
Iscritto il: 21 feb 2008, 18:18

1
voti

[13] Re: Condutture falegnameria

Messaggioda Foto UtenteMike » 7 lug 2016, 13:26

Danielex ha scritto:Cosa ne pensate, sto esagerando? :mrgreen:


Questo lo saprai tu che conosci le condizioni del luogo, con i cavi con guaina in ambiente industriale io prevedo la tubazione rigida solo come supporto e/o protezione meccanica, senza raccordi, pressaguaina ecc..
--
Michele Lysander Guetta
--
"Non pensare mai al dolore, al pericolo o ai nemici un momento più lungo del necessario per combatterli." — Ayn Rand
Avatar utente
Foto UtenteMike
55,6k 7 10 12
G.Master EY
G.Master EY
 
Messaggi: 17005
Iscritto il: 1 ott 2004, 18:25
Località: Conegliano (TV)

0
voti

[14] Re: Condutture falegnameria

Messaggioda Foto UtenteDanielex » 7 lug 2016, 16:56

Grazie mille.
Beh trattasi di una normale falegnameria, ora valuterò se usare i raccordi nella parte dell'impianto che comprende prese, cassetta di derivazione e apparecchi di illuminazione o se usare cavo più pressacavo.
Ho previsto un grado di protezione IP54 per questa parte di impianto, valuterò cosa fare per garantirlo con semplicità.
Altra domanda:
mi sono venuti dei dubbi sulla scelta del tubo per fare la protezione meccanica, le opzioni sono queste:
- tubo PVC 750N;
- tubo PVC 1250N;
- tubo metallico.

Escludo il tubo metallico, il quale mi garantirebbe una perfetta protezione meccanica, ma siamo fuori budget.
Ragionevolmente dovrei andare sul 1250N in PVC a questo punto.
Il rischio di urto si configura soprattutto durante la movimentazione di assi in legno (tipo quelle da ponteggio).
Voi che dite?
Avatar utente
Foto UtenteDanielex
5.344 3 4 8
Master
Master
 
Messaggi: 3870
Iscritto il: 21 feb 2008, 18:18

1
voti

[15] Re: Condutture falegnameria

Messaggioda Foto Utenteiosolo35 » 7 lug 2016, 17:10

Il valore 1250N non è riferito all'urto bensì alla compressione, per gli urti devi vedere la seconda lettera, delle 12, della classificazione dei tubi, se scegli il numero 3 o 4 va più che bene nel tuo caso.....
non ci sono problemi, ma solo soluzioni
Avatar utente
Foto Utenteiosolo35
51,6k 7 11 12
G.Master EY
G.Master EY
 
Messaggi: 4109
Iscritto il: 15 mar 2012, 15:34
Località: Trento

1
voti

[16] Re: Condutture falegnameria

Messaggioda Foto Utenteiosolo35 » 7 lug 2016, 17:24

Ti allego un estratto della norma di riferimento CEI 23-80

class.jpg


compressione.jpg
non ci sono problemi, ma solo soluzioni
Avatar utente
Foto Utenteiosolo35
51,6k 7 11 12
G.Master EY
G.Master EY
 
Messaggi: 4109
Iscritto il: 15 mar 2012, 15:34
Località: Trento

1
voti

[17] Re: Condutture falegnameria

Messaggioda Foto UtenteDanielex » 7 lug 2016, 17:31

Hai ragione, grazie Franco, stavo prendendo un abbaglio :oops:

Dunque dici che classe 3, quindi serie media potrebbe essere sufficiente?
Avatar utente
Foto UtenteDanielex
5.344 3 4 8
Master
Master
 
Messaggi: 3870
Iscritto il: 21 feb 2008, 18:18

1
voti

[18] Re: Condutture falegnameria

Messaggioda Foto Utenteiosolo35 » 7 lug 2016, 17:58

A parer mio si poi dipende molto anche da che tipo di falegnameria, che tipo di spostamenti hanno, che tipo di assi e che tipo di attrezzi e macchine utilizzano
non ci sono problemi, ma solo soluzioni
Avatar utente
Foto Utenteiosolo35
51,6k 7 11 12
G.Master EY
G.Master EY
 
Messaggi: 4109
Iscritto il: 15 mar 2012, 15:34
Località: Trento

1
voti

[19] Re: Condutture falegnameria

Messaggioda Foto UtenteDanielex » 7 lug 2016, 19:02

Grazie di nuovo!!! :ok:
Avatar utente
Foto UtenteDanielex
5.344 3 4 8
Master
Master
 
Messaggi: 3870
Iscritto il: 21 feb 2008, 18:18

0
voti

[20] Re: Condutture falegnameria

Messaggioda Foto Utenteiosolo35 » 8 lug 2016, 6:52

O_/
non ci sono problemi, ma solo soluzioni
Avatar utente
Foto Utenteiosolo35
51,6k 7 11 12
G.Master EY
G.Master EY
 
Messaggi: 4109
Iscritto il: 15 mar 2012, 15:34
Località: Trento

PrecedenteProssimo

Torna a Impianti, sicurezza e quadristica

Chi c’è in linea

Visitano il forum: Nessuno e 244 ospiti