Aiuto coi centralini elettrici di un nuovo appartamento
Moderatori:
sebago,
MASSIMO-G,
lillo,
Mike
17 messaggi
• Pagina 2 di 2 • 1, 2
0
voti
Senz'altro interessanti questi prodotti di ABB, ma non capisco in che curva lavorino, sul datasheet dice caratteristica di intervento E: selective, e grazie al ciufolo, magari hanno una curva ancora più ritardata di quelli in curva D... poi ho visto il prezzo, appena 180€ uno...
0
voti
Purtroppo non posso aiutarti più di tanto. Proprio per questo ho prudentemente scritto "puoi valutare l'opportunità d'impiegare gli interruttori magnetotermici selettivi".
Se ti può essere d'aiuto, questa guida dell'ABB tratta i vari tipi di selettività (amperometrica, cronometrica, energetica e di zona) in ambito bassa tensione.
Se ti può essere d'aiuto, questa guida dell'ABB tratta i vari tipi di selettività (amperometrica, cronometrica, energetica e di zona) in ambito bassa tensione.
Big fan of ⋮ƎlectroYou
0
voti
Lascerei perdere le considerazioni a proposito della selettività dei magnetotermici (tempo perso in questa casistica, non siamo in una centrale nucleare).
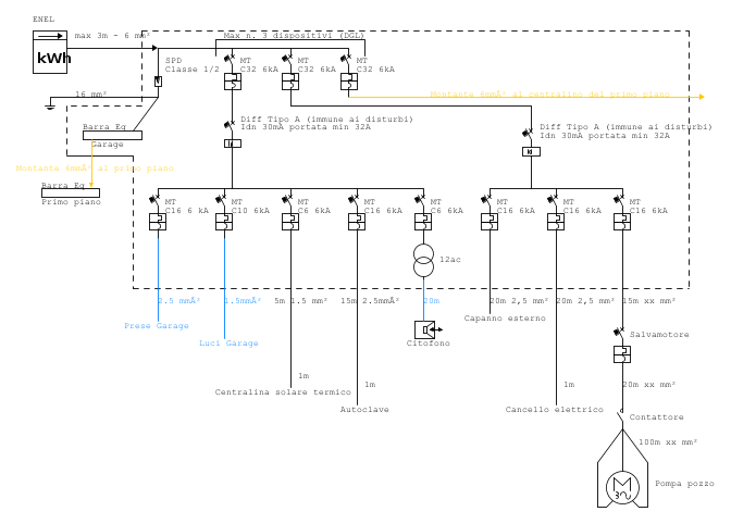
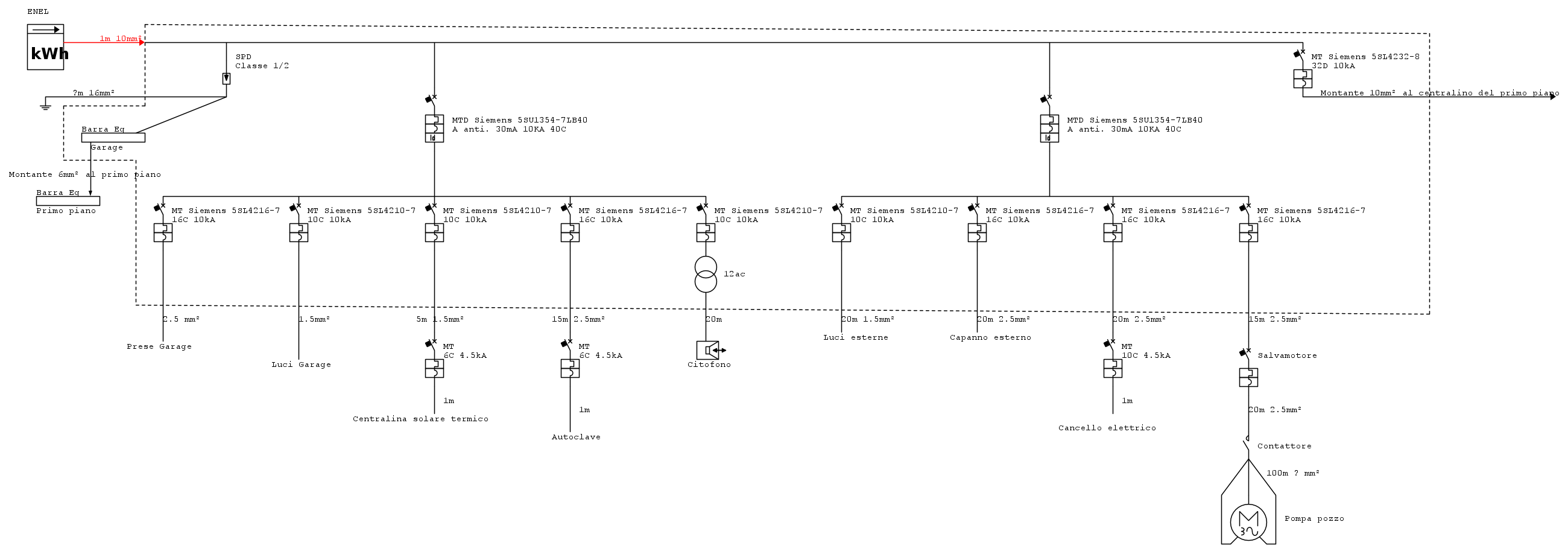
Ho fatto alcune modifiche sullo schema. Mancano comunque informazioni a proposito per esempio della pompa del pozzo.
Se ci sono 100 m di linea da posare forse è il caso di dimensionare la linea adeguatamente per evitare eccessive cadute di tensione (sicuramente non basta un cavo da 2,5 mmq).
Inoltre, io dedicherei un differenziale a sè stante alla pompa del pozzo (magari da 300 mA).
0
voti
Concordo con la soluzione proposta da @Danielex, volendo puoi inserire un differenziale in più ( anche un normale classe ac) per le linee garage, in modo tale che un eventuale gausto a terra delle pompe del solare termico o dell' autoclave non ti lasci al buio il garage stesso. Per quel che riguarda i differenziali classe F che avevi citato all' inizio,ti consiglierei di lasciar perdere, in ambito domestico sono uno spreco di tecnologia e di soldi che non ha senso, con un buon classe A vai tranquillo anche in presenza di carichi non lineari
0
voti
Grazie a tutti per i preziosi consigli, la pompa del pozzo è già installata e dovrò provvedere in un prossimo futuro a tirarla su con l'argano e vedere in che condizioni è e cambiare il cavo, ma non è questo il momento, preferisco non utilizzarla e ricablarla successivamente.
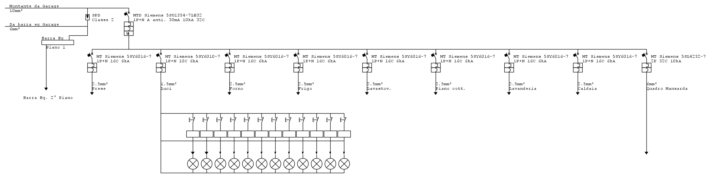
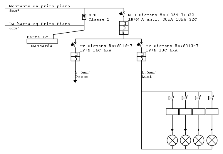
Ci ho studiato un po', ho deciso di fare il controllo delle luci con linea 220 V anziché 12vac (sbagliatissimo?) ho guardato prezzi e cataloghi di Bticino, ABB, Siemens... (ho visto che siemens offre cataloghi molto più accessibili delle altre, ma a parte l'accessibilità hanno delle combinazioni interessanti a prezzi buoni) e alla fine ho tirato fuori questo, mancano un po' di dettagli su alcune componenti (spd e trasformatori) ma il resto è più o meno quello, che ne pensate?
Garage
Primo piano
Mansarda
Ci ho studiato un po', ho deciso di fare il controllo delle luci con linea 220 V anziché 12vac (sbagliatissimo?) ho guardato prezzi e cataloghi di Bticino, ABB, Siemens... (ho visto che siemens offre cataloghi molto più accessibili delle altre, ma a parte l'accessibilità hanno delle combinazioni interessanti a prezzi buoni) e alla fine ho tirato fuori questo, mancano un po' di dettagli su alcune componenti (spd e trasformatori) ma il resto è più o meno quello, che ne pensate?
Garage
Primo piano
Mansarda
0
voti
LaboDJ ha scritto:Oasis91 ha scritto:Danielex ha scritto:I magnetotermici in curva D mi sembrano un'esagerazione.
Puoi usare tranquillamente dei curva C.
Piu che la curva d'intervento,a me sembra un esagerazione la portata di quei magnetotermici dai quali partono i montanti da 6 mmq, un cavo fs17 da 6 mmq ha una portata in tubo in aria di 36 A, quindi siamo sotto alla corrente di intervento dell interruttore, direi che non va bene.
Direi che hai ragione, mi ero guardato una guida ai centralini domestici della ABB che sembrava ben fatta, lì consigliavano di proteggere la colonna da 6 mmq (https://library.e.abb.com/public/9a6fe32ec50162e74825778c004a1b5e/1SDC008100B0901.pdf a pagina 3) con MT da 40A, una volta visto il datasheet del cavo fs17 (credo l'unico possibile da mettere per legge) dovrò scegliere un MT da 32A, altrimenti che protezione è?
Se non erro quella brochure indica l'interruttore sufficiente per la protezione da corto circuito (quella richiesta all'inizio del montante), non quella da sovraccarico. Cosa c'entra la portata? si guarda l'energia specifica passante.
0
voti
LaboDJ ha scritto:Senz'altro interessanti questi prodotti di ABB, ma non capisco in che curva lavorino, sul datasheet dice caratteristica di intervento E: selective, e grazie al ciufolo, magari hanno una curva ancora più ritardata di quelli in curva D...
La curva è quella prevista dalla corrispondente norma di prodotto ( https://www.vde-verlag.de/standards/060 ... 18-09.html ) che è solo tedesca. In effetti si usano abbastanza in Germania. Si trova comunque su cataloghi e guide tecniche.
Per installarli, ovviamente, bisogna avere dimestichezza con i2t, ecc, non si possono mettere a sentimento.
17 messaggi
• Pagina 2 di 2 • 1, 2
Torna a Impianti, sicurezza e quadristica
Chi c’è in linea
Visitano il forum: Nessuno e 79 ospiti

Elettrotecnica e non solo (admin)
Un gatto tra gli elettroni (IsidoroKZ)
Esperienza e simulazioni (g.schgor)
Moleskine di un idraulico (RenzoDF)
Il Blog di ElectroYou (webmaster)
Idee microcontrollate (TardoFreak)
PICcoli grandi PICMicro (Paolino)
Il blog elettrico di carloc (carloc)
DirtEYblooog (dirtydeeds)
Di tutto... un po' (jordan20)
AK47 (lillo)
Esperienze elettroniche (marco438)
Telecomunicazioni musicali (clavicordo)
Automazione ed Elettronica (gustavo)
Direttive per la sicurezza (ErnestoCappelletti)
EYnfo dall'Alaska (mir)
Apriamo il quadro! (attilio)
H7-25 (asdf)
Passione Elettrica (massimob)
Elettroni a spasso (guidob)
Bloguerra (guerra)










