No differenziale montanti
Moderatori:
sebago,
MASSIMO-G,
lillo,
Mike
30 messaggi
• Pagina 2 di 3 • 1, 2, 3
0
voti
salvuto ha scritto:cordine a isolamento singolo in esterno sono da evitare, anche per questioni di salvaguardia del cavo nel lungo periodo
Rileggi bene non ho detto cordine in esterno. In esterno sono vietate.
-

arabino1983
578 3 4 8 - Sostenitore

- Messaggi: 2005
- Iscritto il: 30 ott 2009, 18:28
0
voti
console6 ha scritto:Io prevederei i differenziali a monte nel caso si volessero alimentare futuri nuovi diversi circuiti
Sto chiedendo gli obblighi normativi.
E poi non capisco sinceramente il significato di questa frase
-

arabino1983
578 3 4 8 - Sostenitore

- Messaggi: 2005
- Iscritto il: 30 ott 2009, 18:28
0
voti
arabino1983 ha scritto:Dicevo nel caso in cui fossero conduttori ad isolamento singolo nel solito tubo.
queste sono cordine ma non specifica dentro o fuori
se intendi singole cordine prima di arrivare al quadro centralino allora da qualche parte ci sarà o un altro centralino o una giunta con il montante esterno su cavo fg16
1
voti
non ci sono problemi, ma solo soluzioni
1
voti
arabino1983 ha scritto:console6 ha scritto:Io prevederei i differenziali a monte nel caso si volessero alimentare futuri nuovi diversi circuiti
Sto chiedendo gli obblighi normativi.
E poi non capisco sinceramente il significato di questa frase
Ero andato coi miei pensieri e non ho riletto, scusa. Tradotto volevo dire che:
con questa configurazione il differenziale a monte non serve, ma, in caso dovessero nascere nuove esigenze e si dovesse cambiare il quadro, magari con uno metallico, o far passare più condutture all'interno della tratta contatore/quadro, il differenziale servirebbe. Spero sia più chiaro

⋮ƎlectroYou e ne sai di più!
0
voti
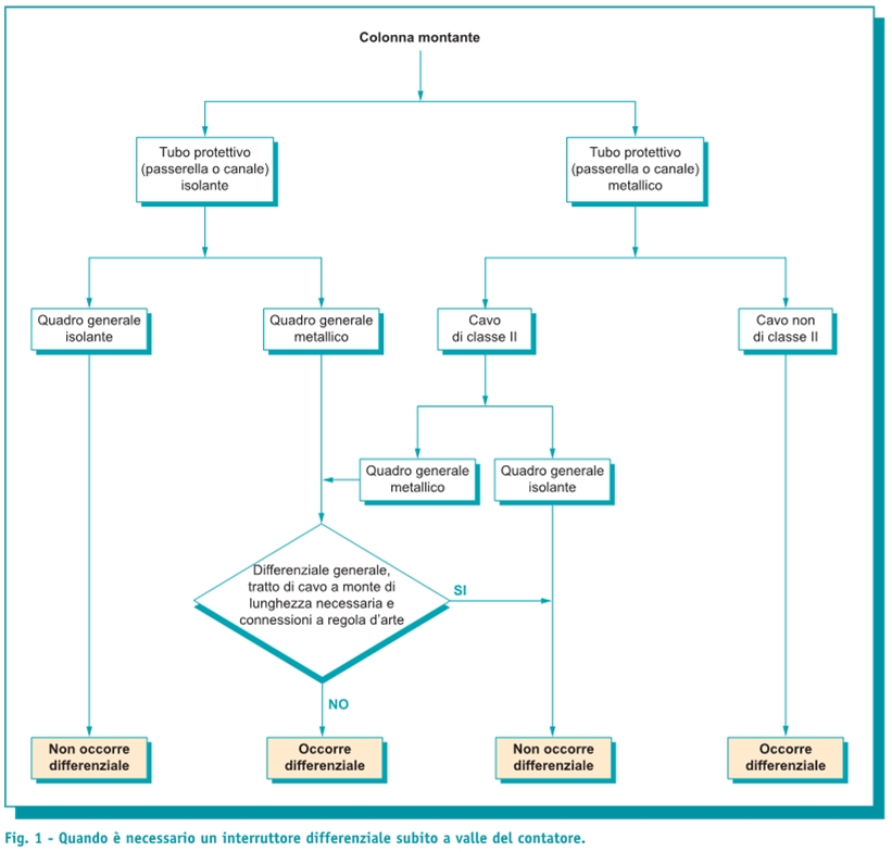
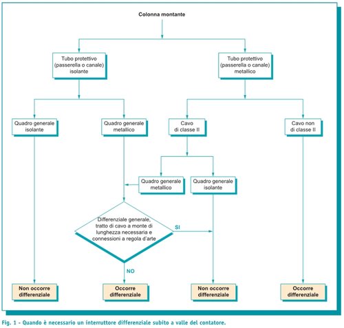
iosolo35 ha scritto:Per sintetizzare (da TNE)
Si conosco anche io questo schema, ma fa riferimento ad una sola linea all'interno di una tubazione. Il mio dubbio veniva dal fatto se:
Vano contatori, quadro plastico, no differenziali, più partenze sotto il generale, cordine in unica tubazione in pvc corrugato flessibile , quadri plastici a valle con differenziali.
O meglio volevo capire se quando si hanno più linee in cordina dentro la solita tubazione valeva la solita regola. E' vero che non ci sono masse metalliche nella tratta, ma il rischio è maggiore...
-

arabino1983
578 3 4 8 - Sostenitore

- Messaggi: 2005
- Iscritto il: 30 ott 2009, 18:28
30 messaggi
• Pagina 2 di 3 • 1, 2, 3
Torna a Impianti, sicurezza e quadristica
Chi c’è in linea
Visitano il forum: Nessuno e 228 ospiti

Elettrotecnica e non solo (admin)
Un gatto tra gli elettroni (IsidoroKZ)
Esperienza e simulazioni (g.schgor)
Moleskine di un idraulico (RenzoDF)
Il Blog di ElectroYou (webmaster)
Idee microcontrollate (TardoFreak)
PICcoli grandi PICMicro (Paolino)
Il blog elettrico di carloc (carloc)
DirtEYblooog (dirtydeeds)
Di tutto... un po' (jordan20)
AK47 (lillo)
Esperienze elettroniche (marco438)
Telecomunicazioni musicali (clavicordo)
Automazione ed Elettronica (gustavo)
Direttive per la sicurezza (ErnestoCappelletti)
EYnfo dall'Alaska (mir)
Apriamo il quadro! (attilio)
H7-25 (asdf)
Passione Elettrica (massimob)
Elettroni a spasso (guidob)
Bloguerra (guerra)




