Salve a tutti,Sono un novello del forum ma andando in giro per la rete per cercare soluzione al problema che ho, mi sono imbattuto nel Forum e mi sono registrato in cerca di un aiuto.
Dovrei installare un avvisatore luminoso 230V per un videocitofono modello BTICINO 344502 CLASSE 100 V12B... e, se possibile, lo stesso avvisatore dovrebbe rimanere acceso (lampeggiando) una quindicina di secondi dopo il rilascio del pulsante. Ho una casa singola.
E' possibile?
Un grazie a tutti per quanto verrà fatto. Nella speranza di aver inserito la discussione nella sezione giusta, chiedo, pubblicamente scusa ai moderatori intervenuti.
VIDEOCITOFONO PER UNA PERSONA SORDA
Moderatori:
sebago,
MASSIMO-G,
lillo,
Mike
10 messaggi
• Pagina 1 di 1
0
voti
questo e un circuito che ho costruito è funziona, accende una lqampadina per tutto il tempo che squilla, il circuito originale non ha funzionato ma questo è modificato e va bene.dorzifufyo ha scritto:Dovrei installare un avvisatore luminoso 230V per un videocitofono modello BTICINO 344502 CLASSE 100 V12B... e, se possibile, lo stesso avvisatore dovrebbe rimanere acceso (lampeggiando) una quindicina di secondi dopo il rilascio del pulsante. Ho una casa singola.
-

elektronik
7.800 4 6 7 - Master

- Messaggi: 3836
- Iscritto il: 12 mag 2015, 22:26
0
voti
Per gabrisav,
ok va bene con 3 lampade a 230V, che lampeggia per 1 minuto, o anche 30s,
Com'è la configurazione?
Grazie ancora
ok va bene con 3 lampade a 230V, che lampeggia per 1 minuto, o anche 30s,
Com'è la configurazione?
Grazie ancora
-

dorzifufyo
0 2 - Messaggi: 5
- Iscritto il: 16 set 2020, 8:50
0
voti
Per elektronik, va bene anche se metto 3 lampade? ma quanti secondi lampeggia?
Grazie ancora.
Grazie ancora.
-

dorzifufyo
0 2 - Messaggi: 5
- Iscritto il: 16 set 2020, 8:50
0
voti
dorzifufyo ha scritto:Per elektronik, va bene anche se metto 3 lampade? ma quanti secondi lampeggia?
Grazie ancora.
Il circuito postato da me funziona con il (ring) lo squillo del telefono, quando si alza la cornetta si spegne da solo, era stato concepito proprio per persone sorde, se vuoi mettere 3 lampade devi mettere un triac con una potenza adeguata.
-

elektronik
7.800 4 6 7 - Master

- Messaggi: 3836
- Iscritto il: 12 mag 2015, 22:26
0
voti
io questo circuito lo avevo costruito per un telefono ma un mio amico lo adattò ad un citofono, ma mi viene un dubbio quel tipo di citofono funzionava come un telefono e lo squillo era uguale al ring di un telefono quindi potrebbe essere che sui nuovi citofoni non funziona. Per essere certo che funziona ti conviene provare a montare questi pochi componenti e se il led si accende e alzando la cornetta si spegne allora si.
- Allegati
-
- test.JPG (35.44 KiB) Osservato 5726 volte
-

elektronik
7.800 4 6 7 - Master

- Messaggi: 3836
- Iscritto il: 12 mag 2015, 22:26
0
voti
@Elektronik, questo tipo di impianto citofonico è un sistema 2 fili digitale e bisogna utilizare un attautore apposito come ripetitore di chiamata, al più si può vedere se si riesce ad interfacciare i tuoi circuiti con il suddetto attuatore
-

gabrisav
1.852 2 4 7 - Expert EY

- Messaggi: 1711
- Iscritto il: 13 set 2015, 18:26
- Località: Borgosatollo (Bs)
0
voti
ciao
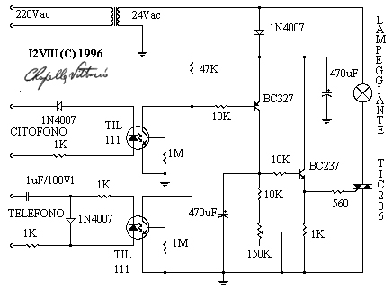
gabrisav Guarda questo schema che ho trovato in rete, prende l'impulso da qualsiasi tipo di cicalino, funziona con lampade a 24 V con aggiunta di un trasformatorino ma con la modifica copiata dall'altro schema si può adattare a farlo funzionare direttamente con lampade a 220 V tu cosa ne dici, potrebbe andare?
- Allegati
-
- lumsuon.jpg (59.24 KiB) Osservato 5708 volte
-

elektronik
7.800 4 6 7 - Master

- Messaggi: 3836
- Iscritto il: 12 mag 2015, 22:26
0
voti
Pultroppo per me non me ne intendo molto di elettronica, i vari circuiti potrebbere andare tutti bene, il problema è, come ho spiegato precendentemente , che per il tipo di impianto citofonico ti obbliga ad usare un attuatore dedicato, che al ricevimento del segnale di chiamata lavora su un contatto in scambio NO-C-NC pulito da tensione e che limita l'utilizzo dei tuoi circuiti, almeno che non gli dia loro una alimentazione dedicata esterna.
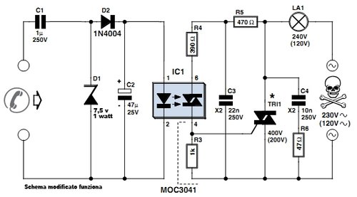
Lo schema tipo dell'impianto da fare è il seguente, postato da
dorzifufyo in questo nuovo argomento
https://www.electroyou.it/forum/viewtopic.php?f=3&t=81985
Lo schema tipo dell'impianto da fare è il seguente, postato da
https://www.electroyou.it/forum/viewtopic.php?f=3&t=81985
-

gabrisav
1.852 2 4 7 - Expert EY

- Messaggi: 1711
- Iscritto il: 13 set 2015, 18:26
- Località: Borgosatollo (Bs)
10 messaggi
• Pagina 1 di 1
Torna a Impianti, sicurezza e quadristica
Chi c’è in linea
Visitano il forum: Nessuno e 85 ospiti

Elettrotecnica e non solo (admin)
Un gatto tra gli elettroni (IsidoroKZ)
Esperienza e simulazioni (g.schgor)
Moleskine di un idraulico (RenzoDF)
Il Blog di ElectroYou (webmaster)
Idee microcontrollate (TardoFreak)
PICcoli grandi PICMicro (Paolino)
Il blog elettrico di carloc (carloc)
DirtEYblooog (dirtydeeds)
Di tutto... un po' (jordan20)
AK47 (lillo)
Esperienze elettroniche (marco438)
Telecomunicazioni musicali (clavicordo)
Automazione ed Elettronica (gustavo)
Direttive per la sicurezza (ErnestoCappelletti)
EYnfo dall'Alaska (mir)
Apriamo il quadro! (attilio)
H7-25 (asdf)
Passione Elettrica (massimob)
Elettroni a spasso (guidob)
Bloguerra (guerra)