TV Samsung No video
Moderatore:
jordan20
14 messaggi
• Pagina 2 di 2 • 1, 2
0
voti
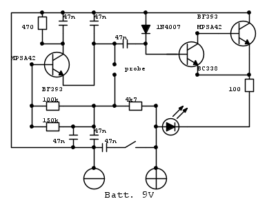
Scusate non dimenticate di mettere un interruttore per escludere il condensatore da 47000 PF perche con i trasformatori con poche spire non riesce a fare innescare il led, mentre con quelli un po più grossi senza il condensatore non riesce a sentire il corto del secondario. quindi per chiarimento mettendo in prova il secondario dei trasformatori cioè l'uscita alta tensione se provate con un cacciavite o un conduttore a fare un corto sul primario vi accorgerete che il diodo si spegne perche si disturba il campo magnetico, per far si che il circuito funzioni anche sui trasformatori più grandi va inserito in serie ai puntali il condensatore. Forse e pù facile provare che la mia spiegazione.
-

elektronik
7.800 4 6 7 - Master

- Messaggi: 3836
- Iscritto il: 12 mag 2015, 22:26
0
voti
Come hai fatto a misurare il primario visto che ha solo una decina di spire. Con un multimetro per Ohm e impossibile, lo si potrebbe fare con un prova impedenza ma bisognerebbe conoscere il valore di fabbrica perché se ha solo una o due spire in corto segna quasi uguale o un valore leggermente diverso.
-

elektronik
7.800 4 6 7 - Master

- Messaggi: 3836
- Iscritto il: 12 mag 2015, 22:26
0
voti
In privato non mi permette di mandare questa immagine perché troppo grande quindi la mando quà. L'ho fatta oggi in modo che potrai seguire le tracce.
-

elektronik
7.800 4 6 7 - Master

- Messaggi: 3836
- Iscritto il: 12 mag 2015, 22:26
14 messaggi
• Pagina 2 di 2 • 1, 2
Chi c’è in linea
Visitano il forum: Nessuno e 21 ospiti

Elettrotecnica e non solo (admin)
Un gatto tra gli elettroni (IsidoroKZ)
Esperienza e simulazioni (g.schgor)
Moleskine di un idraulico (RenzoDF)
Il Blog di ElectroYou (webmaster)
Idee microcontrollate (TardoFreak)
PICcoli grandi PICMicro (Paolino)
Il blog elettrico di carloc (carloc)
DirtEYblooog (dirtydeeds)
Di tutto... un po' (jordan20)
AK47 (lillo)
Esperienze elettroniche (marco438)
Telecomunicazioni musicali (clavicordo)
Automazione ed Elettronica (gustavo)
Direttive per la sicurezza (ErnestoCappelletti)
EYnfo dall'Alaska (mir)
Apriamo il quadro! (attilio)
H7-25 (asdf)
Passione Elettrica (massimob)
Elettroni a spasso (guidob)
Bloguerra (guerra)


