Ciao a tutti. Ho comprato il kit di un trasmettitore ad onde medie ad uso domestico. Volevo progettarlo da me ma ho deciso di acquistare il kit pensando di trovarmi di fronte a dei circuiti "classici" ma non è così.
Non riesco a capire di che oscillatore AF si tratta.
Il vantaggio del kit è che usa escluvisamente la scrittura cinese, niente traduzioni per non confondere,giustamente, il cliente, una decisione encomiabile.
1) Di che si tratta?
2) Che modifiche adottereste per ottenere un oscillatore AF classico? Modifiche leggere affinchè possa continuare ad usare lo stampato.
Trasmettitore OM
Moderatore:
jordan20
21 messaggi
• Pagina 1 di 3 • 1, 2, 3
1
voti
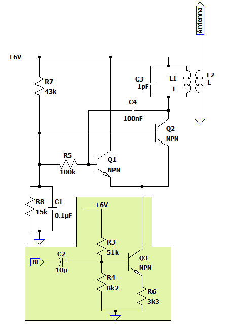
Qualunque cosa sia non la capisco appieno,ormai la monto ma sto cercando di progettarne uno classico.
Il circuito allegato simulato con LTSpice non funziona. Funzionano ciascuno nel proprio file:
Colpitts: 500kHz
OK
Osc. a sfasamento 1KHz
Ok
Stadio finale con in ingresso due generatori ideali
Poi nulla, non funziona e non funziona nemmeno se tolgo alimentazione ad altri due stadi
Suggerimenti?
Il circuito allegato simulato con LTSpice non funziona. Funzionano ciascuno nel proprio file:
Colpitts: 500kHz
OKOsc. a sfasamento 1KHz
OkStadio finale con in ingresso due generatori ideali

Poi nulla, non funziona e non funziona nemmeno se tolgo alimentazione ad altri due stadi
Suggerimenti?
1
voti
Ipotizzo che le resistenze a valle degli oscillatori rappresentino un carico troppo elevato. Potresti provare ad aggiungere dei separatori ad alta impedenza di ingresso (inseguitori di tensione con transistor a collettore comune).
Una domanda ben posta è già mezza risposta.
2
voti
Dove trovi quegli schemi con componenti di valori improponibili?
Risonatore discreto LC in onde medie con una C da 1pF? Quelli non hanno mai visto le capacita` parassite?
Accoppiamento fra oscillatore a 500kHz e modulatore fatto con una capacita` da 0.5pF? Forse dovrebbero cambiare spacciatore
Risonatore discreto LC in onde medie con una C da 1pF? Quelli non hanno mai visto le capacita` parassite?
Accoppiamento fra oscillatore a 500kHz e modulatore fatto con una capacita` da 0.5pF? Forse dovrebbero cambiare spacciatore
Per usare proficuamente un simulatore, bisogna sapere molta più elettronica di lui
Plug it in - it works better!
Il 555 sta all'elettronica come Arduino all'informatica! (entrambi loro malgrado)
Se volete risposte rispondete a tutte le mie domande
Plug it in - it works better!
Il 555 sta all'elettronica come Arduino all'informatica! (entrambi loro malgrado)
Se volete risposte rispondete a tutte le mie domande
0
voti
Dove trovi quegli schemi con componenti di valori improponibili? Risonatore discreto LC in onde medie con una C da 1pF? Quelli non hanno mai visto le capacita` parassite?
Il primo è una cinesata appena comprata, ho riproposto lo schema perché l'originale era pessimo evidenziando gli stadi con i colori.Mi accorgo ora che per il condesatore variabile ad aria ,premontato,non è riportato nessun valore,idem per l'induttanza.Errore mio nel rifare il disegno. Presumo che il condensatore ad aria sia da 500pF.
Accoppiamento fra oscillatore a 500kHz e modulatore fatto con una capacita` da 0.5pF? Forse dovrebbero cambiare spacciatore
?? Non c'è un condensatore da 0.5 pF
0
voti
Theodoro ha scritto:[
?? Non c'è un condensatore da 0.5 pF
È vero! Scritta un po' sfocata e ho letto male!
Per usare proficuamente un simulatore, bisogna sapere molta più elettronica di lui
Plug it in - it works better!
Il 555 sta all'elettronica come Arduino all'informatica! (entrambi loro malgrado)
Se volete risposte rispondete a tutte le mie domande
Plug it in - it works better!
Il 555 sta all'elettronica come Arduino all'informatica! (entrambi loro malgrado)
Se volete risposte rispondete a tutte le mie domande
21 messaggi
• Pagina 1 di 3 • 1, 2, 3
Chi c’è in linea
Visitano il forum: Nessuno e 28 ospiti

Elettrotecnica e non solo (admin)
Un gatto tra gli elettroni (IsidoroKZ)
Esperienza e simulazioni (g.schgor)
Moleskine di un idraulico (RenzoDF)
Il Blog di ElectroYou (webmaster)
Idee microcontrollate (TardoFreak)
PICcoli grandi PICMicro (Paolino)
Il blog elettrico di carloc (carloc)
DirtEYblooog (dirtydeeds)
Di tutto... un po' (jordan20)
AK47 (lillo)
Esperienze elettroniche (marco438)
Telecomunicazioni musicali (clavicordo)
Automazione ed Elettronica (gustavo)
Direttive per la sicurezza (ErnestoCappelletti)
EYnfo dall'Alaska (mir)
Apriamo il quadro! (attilio)
H7-25 (asdf)
Passione Elettrica (massimob)
Elettroni a spasso (guidob)
Bloguerra (guerra)






