A mio avviso i layer sono di fondamentale importanza per i circuiti stampati, sono meno importanti per gli schemi elettrici.
In uno schema può essere comodo lavorare su più layer per cambiare colore a certe zone, in un circuito stampato a doppia faccia invece non si tratta solo del colore, si lavora contemporaneamente allo sbroglio su due piani diversi e poter spostare da un piano all'altro contemporaneamente un certo gruppo di elementi selezionati è di fondamentale importanza ai fini dello sbroglio, non è un fatto estetico.
Inoltre è conveniente che i componenti, che sono delle macro, non cambino il loro layer di appartenenza che deve essere diverso da quelli a cui appartengono le piste, altrimenti alla fine del lavoro risulterebbe un gran guazzabuglio di piste e componenti mischiati sugli stessi layer e non si riuscirebbe a stampare solo le piste.
E' possibile integrare nel portale uno schematic editor?
Moderatore:
admin
0
voti
Giusto
BrunoValente
concordo con quanto dici, ma si potrebbe risolvere in modo semplice avendo a disposizione dei layer fittizzi, tutti riportati sul lato componenti, ma ognuno con un suo colore diverso, in modo da poter lavorare come desiderato anche sullo schema
In ogni caso, se il cambio di layer diventa semplice da realizzare, chi disegna non avrebbe nessuna difficoltà a riportare sul layer corretto i componenti da lui spostati o generati su di un layer diverso al solo scopo utilitaristico di avere uno schema con parti in evidenza rispetto al resto del circuito, cosa che avrebbe chiaramente il solo scopo di migliorare la leggibilità di uno schema e la sua fruibilità
Altra soluzione, ma qui bisognerebbe sentire
DarwinNE sulle eventuali difficoltà della cosa, sarebbe quella di avere un comando che serva solo a cambiare il colore dei componenti, senza alterarne il layer di appartenenza
Spingendo la cosa (dal punto di vista dell'utilizzatore) in questo modo si potrebbero avere che so, i cap normali di un colore, i cap elettrolitici di un altro, i ceramici di un altro ancora, le resistenze a filo con un colore, quelle a strato metallico con un altro e via dicendo, una didascalia sullo schema e con un veloce colpo d'occhio si potrebbero interpretare caratteristiche del circuito altrimenti non immediate
Naturalmente tutto dipende da quello che uno poi vuol farci con il programma
K
concordo con quanto dici, ma si potrebbe risolvere in modo semplice avendo a disposizione dei layer fittizzi, tutti riportati sul lato componenti, ma ognuno con un suo colore diverso, in modo da poter lavorare come desiderato anche sullo schema
In ogni caso, se il cambio di layer diventa semplice da realizzare, chi disegna non avrebbe nessuna difficoltà a riportare sul layer corretto i componenti da lui spostati o generati su di un layer diverso al solo scopo utilitaristico di avere uno schema con parti in evidenza rispetto al resto del circuito, cosa che avrebbe chiaramente il solo scopo di migliorare la leggibilità di uno schema e la sua fruibilità
Altra soluzione, ma qui bisognerebbe sentire
Spingendo la cosa (dal punto di vista dell'utilizzatore) in questo modo si potrebbero avere che so, i cap normali di un colore, i cap elettrolitici di un altro, i ceramici di un altro ancora, le resistenze a filo con un colore, quelle a strato metallico con un altro e via dicendo, una didascalia sullo schema e con un veloce colpo d'occhio si potrebbero interpretare caratteristiche del circuito altrimenti non immediate
Naturalmente tutto dipende da quello che uno poi vuol farci con il programma
K
-

Kagliostro
6.396 4 5 7 - Master

- Messaggi: 4831
- Iscritto il: 19 set 2012, 11:32
0
voti
Stavo pensando una cosa, se si usano librerie disegnate personalmente, per postare sul forum un eventuale schema che comprenda simboli non standard, basta scomporre le macro nei singoli elementi che le compongono
Non si potrebbe avere, nel forum, un'area deputata all'upload delle librerie personali di chi le volesse condividere con gli altri e quindi da poter scaricare per integrarle nel proprio FidocadJ
e nel contempo far interagire queste librerie con la funzione [fcd] del forum in modo da poter condividere gli schemi ricomprendendo negli stessi anche componenti che non fanno parte delle librerie standard ?
Penso che questa cosa più che DarwinNE, riguardi chi ha provveduto all'integrazione del CAD nel forum, voi cosa ne pensate di questa idea, troppo complicata ?
K
Non si potrebbe avere, nel forum, un'area deputata all'upload delle librerie personali di chi le volesse condividere con gli altri e quindi da poter scaricare per integrarle nel proprio FidocadJ
e nel contempo far interagire queste librerie con la funzione [fcd] del forum in modo da poter condividere gli schemi ricomprendendo negli stessi anche componenti che non fanno parte delle librerie standard ?
Penso che questa cosa più che DarwinNE, riguardi chi ha provveduto all'integrazione del CAD nel forum, voi cosa ne pensate di questa idea, troppo complicata ?
K
-

Kagliostro
6.396 4 5 7 - Master

- Messaggi: 4831
- Iscritto il: 19 set 2012, 11:32
0
voti
Al limite, basterebbe un'area preposta all'upload delle varie librerie
che quindi sarebbero velocemente reperibili e scaricabili
e poi ci si potrebbe arrangiare in proprio
K
che quindi sarebbero velocemente reperibili e scaricabili
e poi ci si potrebbe arrangiare in proprio
K
-

Kagliostro
6.396 4 5 7 - Master

- Messaggi: 4831
- Iscritto il: 19 set 2012, 11:32
0
voti
Penso di aver trovato una soluzione "maccheronica" all'attribuzione di un colore diverso ai componenti
1) Si seleziona il componente
2) Si separa la macro in primitive
3) Si selezionano tutti gli elementi
4) Si sfrutta il comando che sta per essere implementato e consente di cambiare, in un'unica soluzione, il layer di più elementi
5) si usa il comando Converti in Simbolo
Attualmente la cosa è farraginosa, per via del fatto che non si possono cambiare di layer più elementi contemporaneamente, ma quando il comando sarà funzionante, sarà un'operazione abbastanza veloce, anche se non immediata
K
1) Si seleziona il componente
2) Si separa la macro in primitive
3) Si selezionano tutti gli elementi
4) Si sfrutta il comando che sta per essere implementato e consente di cambiare, in un'unica soluzione, il layer di più elementi
5) si usa il comando Converti in Simbolo
Attualmente la cosa è farraginosa, per via del fatto che non si possono cambiare di layer più elementi contemporaneamente, ma quando il comando sarà funzionante, sarà un'operazione abbastanza veloce, anche se non immediata
K
-

Kagliostro
6.396 4 5 7 - Master

- Messaggi: 4831
- Iscritto il: 19 set 2012, 11:32
1
voti
Esatto,
Kagliostro, era proprio quello che
BrunoValente ha descritto qualche pagina fa. Lo si fa comodamente con il vecchio FidoCAD per Windows, ed adesso anche con FidoCadJ (a meno di bug vari).
Ecco una versione da provare, in cui si può cambiare il layer di più elementi semplicemente selezionandoli e scegliendo un layer dalla lista. Questa è l'ultima funzione che ho intenzione di implementare per FidoCadJ 0.24.4, le modifiche dietro le quinte sono notevolissime ed il lavoro che si sta facendo per il porting in Android è abbastanza oneroso.
http://sourceforge.net/projects/fidocad ... r/download
Ho anche eliminato qualcosa di sospetto legato agli zoom, anche se non sono certo di aver risolto il problema (da me non si riproduce facilmente).
Mi fate sapere cosa ne pensate? D'ora in avanti, comunque, correggeremo solo gli errori (sperando di non introdurne di nuovi!)
Ecco una versione da provare, in cui si può cambiare il layer di più elementi semplicemente selezionandoli e scegliendo un layer dalla lista. Questa è l'ultima funzione che ho intenzione di implementare per FidoCadJ 0.24.4, le modifiche dietro le quinte sono notevolissime ed il lavoro che si sta facendo per il porting in Android è abbastanza oneroso.
http://sourceforge.net/projects/fidocad ... r/download
Ho anche eliminato qualcosa di sospetto legato agli zoom, anche se non sono certo di aver risolto il problema (da me non si riproduce facilmente).
Mi fate sapere cosa ne pensate? D'ora in avanti, comunque, correggeremo solo gli errori (sperando di non introdurne di nuovi!)
Follow me on Mastodon: @davbucci@mastodon.sdf.org
-

DarwinNE
31,0k 7 11 13 - G.Master EY

- Messaggi: 4420
- Iscritto il: 18 apr 2010, 9:32
- Località: Grenoble - France
2
voti
Ciao
DarwinNE
Ho scaricato la nuova versione di prova, all'apertura il problema che ti avevo segnalato non si presenta
. Se seleziono una parte del circuito che comprenda anche dei componenti ed uso la nuova funzione per
cambiare di layer a tutto il selezionato (senza aver scorporato le macro in primitive)
spariscono tutte le scritte che fanno parte della descrizione dei componenti
le scritte semplici (non collegate a componenti) restano e cambiano di layer
se si seleziona dal menù la voce cancella il disegno viene ripristinato, resta comunque il layer settato per ultimo e non si torna al penultimo
. Lo zoom non funziona più come dovrebbe e scentra la visione dello schema spostandola in un punto lontanissimo dalla zona in cui si è cliccato
K
Ho scaricato la nuova versione di prova, all'apertura il problema che ti avevo segnalato non si presenta
. Se seleziono una parte del circuito che comprenda anche dei componenti ed uso la nuova funzione per
cambiare di layer a tutto il selezionato (senza aver scorporato le macro in primitive)
spariscono tutte le scritte che fanno parte della descrizione dei componenti
le scritte semplici (non collegate a componenti) restano e cambiano di layer
se si seleziona dal menù la voce cancella il disegno viene ripristinato, resta comunque il layer settato per ultimo e non si torna al penultimo
. Lo zoom non funziona più come dovrebbe e scentra la visione dello schema spostandola in un punto lontanissimo dalla zona in cui si è cliccato
K
-

Kagliostro
6.396 4 5 7 - Master

- Messaggi: 4831
- Iscritto il: 19 set 2012, 11:32
0
voti
Caro
Kagliostro, grazie per le segnalazioni molto utili
Ho lavorato un po' stasera ed ecco il risultato (0.24.4 delta):
http://sourceforge.net/projects/fidocad ... r/download
Il testo associato alle macro dovrebbe rimanere visibile anche quando si cambia il layer di un sacco di cose contemporaneamente. La funzione undo dovrebbe funzionare anche per il cambiamento di layer.
Ho lavorato un po' per lo zoom: ci sono alcune cose che non capisco del tutto e quindi è normale che ogni tanto vengano fuori delle schifezze. Comunque in questa versione dovrebbe andare meglio.
Se ci sono altri problemi, segnalate che io correggo
Ho lavorato un po' stasera ed ecco il risultato (0.24.4 delta):
http://sourceforge.net/projects/fidocad ... r/download
Il testo associato alle macro dovrebbe rimanere visibile anche quando si cambia il layer di un sacco di cose contemporaneamente. La funzione undo dovrebbe funzionare anche per il cambiamento di layer.
Ho lavorato un po' per lo zoom: ci sono alcune cose che non capisco del tutto e quindi è normale che ogni tanto vengano fuori delle schifezze. Comunque in questa versione dovrebbe andare meglio.
Se ci sono altri problemi, segnalate che io correggo
Follow me on Mastodon: @davbucci@mastodon.sdf.org
-

DarwinNE
31,0k 7 11 13 - G.Master EY

- Messaggi: 4420
- Iscritto il: 18 apr 2010, 9:32
- Località: Grenoble - France
2
voti
Ciao
DarwinNE
Ho scaricato la versione 0.24.4 delta e quanto segue è relativo a questa ultima versione
1) Lo zoom sembra funzionare correttamente
2) Se si seleziona una porzione del disegno e si clicca con il tasto destro nel menù che compare, la funzione "Separa Macro in Primitive" risulta essere in grigio e non selezionabile, ingrandendo di un po' la selezione e cliccando con il tasto destro la funzione "Separa Macro in Primitive" si presenta selezionabile, ma non sono riuscito a stabilire quale sia la discriminante
3) Non sempre le scritte collegate alle macro dei componenti cambiano di layer, alcune volte diventano invisibili, ma non sono riuscito a ricreare regolarmente il problema
4) Il comando "cancella" riporta il layer dei vari elementi a quello precedente la modifica, ma il layer selezionato non torna al precedente
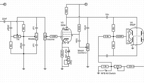
Per una corretta interpretazione dell'immagine che segue, tieni presente che per comodità di inserire il valore all'interno del disegno del componente (se il componente è ruotato) il valore lo inserisco nel disegno come scritta stand alone, non collegata al componente e che quindi posso ruotare a piacimento, le scritte che nell'immagine qui sotto vedi mancare (all'interno di alcuni componenti) sono relative a valori collegati direttamente al componente nella macro, mentre quelle che restano sono scritte stand alone
Di più non ho potuto provare
Ciao
K
Ho scaricato la versione 0.24.4 delta e quanto segue è relativo a questa ultima versione
1) Lo zoom sembra funzionare correttamente
2) Se si seleziona una porzione del disegno e si clicca con il tasto destro nel menù che compare, la funzione "Separa Macro in Primitive" risulta essere in grigio e non selezionabile, ingrandendo di un po' la selezione e cliccando con il tasto destro la funzione "Separa Macro in Primitive" si presenta selezionabile, ma non sono riuscito a stabilire quale sia la discriminante
3) Non sempre le scritte collegate alle macro dei componenti cambiano di layer, alcune volte diventano invisibili, ma non sono riuscito a ricreare regolarmente il problema
4) Il comando "cancella" riporta il layer dei vari elementi a quello precedente la modifica, ma il layer selezionato non torna al precedente
Per una corretta interpretazione dell'immagine che segue, tieni presente che per comodità di inserire il valore all'interno del disegno del componente (se il componente è ruotato) il valore lo inserisco nel disegno come scritta stand alone, non collegata al componente e che quindi posso ruotare a piacimento, le scritte che nell'immagine qui sotto vedi mancare (all'interno di alcuni componenti) sono relative a valori collegati direttamente al componente nella macro, mentre quelle che restano sono scritte stand alone
Di più non ho potuto provare
Ciao
K
-

Kagliostro
6.396 4 5 7 - Master

- Messaggi: 4831
- Iscritto il: 19 set 2012, 11:32
Torna a Chiarimenti, regole, informazioni, proposte
Chi c’è in linea
Visitano il forum: Nessuno e 19 ospiti

Elettrotecnica e non solo (admin)
Un gatto tra gli elettroni (IsidoroKZ)
Esperienza e simulazioni (g.schgor)
Moleskine di un idraulico (RenzoDF)
Il Blog di ElectroYou (webmaster)
Idee microcontrollate (TardoFreak)
PICcoli grandi PICMicro (Paolino)
Il blog elettrico di carloc (carloc)
DirtEYblooog (dirtydeeds)
Di tutto... un po' (jordan20)
AK47 (lillo)
Esperienze elettroniche (marco438)
Telecomunicazioni musicali (clavicordo)
Automazione ed Elettronica (gustavo)
Direttive per la sicurezza (ErnestoCappelletti)
EYnfo dall'Alaska (mir)
Apriamo il quadro! (attilio)
H7-25 (asdf)
Passione Elettrica (massimob)
Elettroni a spasso (guidob)
Bloguerra (guerra)