Cos'è ElectroYou | Login Iscriviti

ElectroYou - la comunità dei professionisti del mondo elettrico

Re: Bartlett & Barkhausen

Problemi curiosi e quiz vari.

Moderatore: Foto Utentecarlomariamanenti

0
voti

[201] Re: Bartlett & Barkhausen

Messaggioda Foto UtenteRenzoDF » 4 dic 2010, 23:48

Nessun altro che riconosce questo capolavoro elettromeccanico ?

... come aiuto, un secondo particolare ... relativo alla parte "alta" dello schema ;-)

y.gif
y.gif (123.26 KiB) Osservato 4455 volte


... anche Piercarlo e pinowski hanno riconosciuto l'apparato =D>

Classifica:
1) Isidoro
2) Piercarlo
3) pinowski
4) ...

avanti il prossimo :arrow:

una ulteriore informazione : ne è stato recentemente venduto uno all'asta per una cifra vicina alla meta' del valore di un Apple I (di puro ciliegio), battuto a 156000 euro ... peccato che ho solo un Apple ][ :mrgreen:
"Il circuito ha sempre ragione" (Luigi Malesani)
Avatar utente
Foto UtenteRenzoDF
55,9k 8 12 13
G.Master EY
G.Master EY
 
Messaggi: 13189
Iscritto il: 4 ott 2008, 9:55

0
voti

[202] Re: Bartlett & Barkhausen

Messaggioda Foto UtenteRenzoDF » 5 dic 2010, 12:10

Visto che non ricevo altri mp, provo a postare una foto di una sua versione evoluta, che è di sicuro meno conosciuta :mrgreen:

... ecco il "gioiellino" ...

LM.gif
LM.gif (130.41 KiB) Osservato 4341 volte
"Il circuito ha sempre ragione" (Luigi Malesani)
Avatar utente
Foto UtenteRenzoDF
55,9k 8 12 13
G.Master EY
G.Master EY
 
Messaggi: 13189
Iscritto il: 4 ott 2008, 9:55

0
voti

[203] Re: Bartlett & Barkhausen

Messaggioda Foto UtenteRenzoDF » 31 dic 2010, 15:43

Visto che a parte pochi "anziani" nessun altro ha riconosciuto "la macchina" in questione, posto la soluzione


(purtroppo non completo) ... o anche



un link INTERESSANTISSIMO dal quale partire per maggiori informazioni è il seguente
http://www.matematiksider.dk/enigma_eng.html
... a fondo pagina potrete trovare anche un software "di simulazione" dell'apparecchiature ... magari per inviare degli SMS a prova "di bomba" ai vostri amici :D ... è quando dico "a prova di Bomba" ... forse qualcuno mi capirà !

BTW non dimenticate di visitare http://www.bletchleypark.org.uk/
"Il circuito ha sempre ragione" (Luigi Malesani)
Avatar utente
Foto UtenteRenzoDF
55,9k 8 12 13
G.Master EY
G.Master EY
 
Messaggi: 13189
Iscritto il: 4 ott 2008, 9:55

0
voti

[204] Re: Bartlett & Barkhausen

Messaggioda Foto UtenteEdmondDantes » 1 gen 2011, 14:20

La Bomba di Marian Rejewski.
Il Conte di Montecristo

Se non studio un giorno, me ne accorgo io. Se non studio due giorni, se ne accorge il pubblico.

Io devo studiare sodo e preparare me stesso perché prima o poi verrà il mio momento.
Abraham Lincoln
Avatar utente
Foto UtenteEdmondDantes
11,9k 8 11 13
Disattivato su sua richiesta
 
Messaggi: 3619
Iscritto il: 25 lug 2009, 22:18
Località: Marsiglia

0
voti

[205] Re: Bartlett & Barkhausen

Messaggioda Foto UtenteRenzoDF » 8 mar 2011, 20:07

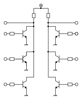
Un circuito integrato logico semplicissimo ma importantissimo

xxx.jpg
xxx.jpg (29.68 KiB) Osservato 3994 volte


chi lo riconosce ?

1° aiuto --- Io ed Isidoro eravamo gia' in terza elementare :mrgreen:

BTW molto probabilmente su EP c'e' anche qualcuno che riuscira' a tradurlo in uno schema FidoCadJ :ok:
"Il circuito ha sempre ragione" (Luigi Malesani)
Avatar utente
Foto UtenteRenzoDF
55,9k 8 12 13
G.Master EY
G.Master EY
 
Messaggi: 13189
Iscritto il: 4 ott 2008, 9:55

1
voti

[206] Re: Bartlett & Barkhausen

Messaggioda Foto Utentecarloc » 8 mar 2011, 20:37

Doppio NOR tre ingressi RTL thickfilm????

??????
Se ti serve il valore di beta: hai sbagliato il progetto!
Avatar utente
Foto Utentecarloc
33,8k 6 11 13
G.Master EY
G.Master EY
 
Messaggi: 2153
Iscritto il: 7 set 2010, 19:23

0
voti

[207] Re: Bartlett & Barkhausen

Messaggioda Foto UtenteRenzoDF » 8 mar 2011, 21:37

carloc ha scritto:Doppio NOR tre ingressi RTL thickfilm?


Perfetto =D>

... adesso rispondere perche' e' un circuito integrato "storico" dovrebbe essere facile ;-)

@ carloc per non "bruciarmi" il quiz in 10 minuti, ti prego di rispondimi in privato :D
"Il circuito ha sempre ragione" (Luigi Malesani)
Avatar utente
Foto UtenteRenzoDF
55,9k 8 12 13
G.Master EY
G.Master EY
 
Messaggi: 13189
Iscritto il: 4 ott 2008, 9:55

0
voti

[208] Re: Bartlett & Barkhausen

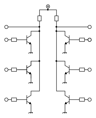
Messaggioda Foto UtenteRenzoDF » 9 mar 2011, 23:25

carloc e' ormai vicino alla soluzione,
posto comunque come aiuto una sottoparte dell'apparecchiatura che utilizza quel "mattone logico"
y.gif
y.gif (266.34 KiB) Osservato 3894 volte


... avanti con le ipotesi ;-)

... aiuto: io ci sto "giocando" con una versione virtuale, a dire il vero non riesco a farci un gran che, ma e' "emozionante" anche SOLO premere uno di quei 19 pulsanti :D
"Il circuito ha sempre ragione" (Luigi Malesani)
Avatar utente
Foto UtenteRenzoDF
55,9k 8 12 13
G.Master EY
G.Master EY
 
Messaggi: 13189
Iscritto il: 4 ott 2008, 9:55

1
voti

[209] Re: Bartlett & Barkhausen

Messaggioda Foto Utentecarloc » 10 mar 2011, 11:37

..beh direi che ormai gli indizi sono "numerosi e concordanti"...

ricetta: prendere alcune migliaia di quei modulini, tramutarne una frazione importante in flipflop con due belle connessioni incrociate B-C e cablarci un protocalcolatore....

ma sinceramente quale sia... non ho idea... se ben ricordo ho letto -non ricordo più dove- che in UK hanno ricostrutito un mostro del genere dai disegni d'epoca... ma se ben ricordo quello era a valvole :shock: ed era usato nel sito di intercettazione/decifrazione -ritorna Enigma- durante WW2... se ben ricordo??

Naturalmente quei modulini sono molto più recenti... Isidoro e Renzo in terza media...
Se ti serve il valore di beta: hai sbagliato il progetto!
Avatar utente
Foto Utentecarloc
33,8k 6 11 13
G.Master EY
G.Master EY
 
Messaggi: 2153
Iscritto il: 7 set 2010, 19:23

0
voti

[210] Re: Bartlett & Barkhausen

Messaggioda Foto UtenteDirtyDeeds » 10 mar 2011, 12:18

Dovremmo essere alla soglia degli anni '70, ma non ho proprio idea di quale calcolatore potrebbe essere. UNIVAC?
It's a sin to write sin instead of \sin (Anonimo).
...'cos you know that cos ain't \cos, right?
You won't get a sexy tan if you write tan in lieu of \tan.
Take a log for a fireplace, but don't take log for \logarithm.
Avatar utente
Foto UtenteDirtyDeeds
55,9k 7 11 13
G.Master EY
G.Master EY
 
Messaggi: 7012
Iscritto il: 13 apr 2010, 16:13
Località: Somewhere in nowhere

PrecedenteProssimo

Torna a Ah, ci sono!

Chi c’è in linea

Visitano il forum: Nessuno e 10 ospiti