Cos'è ElectroYou | Login Iscriviti

ElectroYou - la comunità dei professionisti del mondo elettrico

TCA965 Clone

Progettazione collaborativa: dall'idea alla formazione del gruppo di lavoro per la realizzazione di un prodotto finito.

Moderatore: Foto Utentebrabus

1
voti

[11] Re: TCA965 Clone

Messaggioda Foto Utenteelfo » 25 giu 2019, 10:21

dadduni ha scritto:lancio una idea barbara però più vicina al mio modo di affrontare le cose. perché non usare un piccolo micro con ADC?

Avevo postato proprio in Crowd Design per avere sia la correzione delle mie "menate" sia per sollecitare approcci diversi alla soluzione del problema.

Mentre io cerchero' di sviluppare la soluzione "HW bruto" tu potresti studiare una soluzione "micro+SW".

Vinca il migliore! :mrgreen:
Avatar utente
Foto Utenteelfo
6.819 4 5 7
G.Master EY
G.Master EY
 
Messaggi: 2828
Iscritto il: 15 lug 2016, 13:27

1
voti

[12] Re: TCA965 Clone

Messaggioda Foto Utentedadduni » 25 giu 2019, 10:26

Perfetto, mi piace! L'obiettivo è farlo esattamente uguale all'integrato originale con le soglie impostabili dall'esterno, o soltanto "aggiustare" il kit di NE dove le soglie sono fisse e quindi si può girare attorno al problema riducendo anche il numero di pin all'esterno?
Avatar utente
Foto Utentedadduni
2.073 2 7 12
Expert EY
Expert EY
 
Messaggi: 1370
Iscritto il: 23 mag 2014, 16:26

1
voti

[13] Re: TCA965 Clone

Messaggioda Foto Utenteelfo » 25 giu 2019, 10:32

dadduni ha scritto:L'obiettivo è farlo esattamente uguale all'integrato originale con le soglie impostabili dall'esterno, o soltanto "aggiustare" il kit di NE dove le soglie sono fisse e quindi si può girare attorno al problema riducendo anche il numero di pin all'esterno?


La seconda che hai detto :D

elfo ha scritto: dei 14 pin dell'integrato solo 9 sono utilizzati nel caricabatterie (e quindi replicheremo la sola funzionalita' di questi ultimi)
Avatar utente
Foto Utenteelfo
6.819 4 5 7
G.Master EY
G.Master EY
 
Messaggi: 2828
Iscritto il: 15 lug 2016, 13:27

1
voti

[14] Re: TCA965 Clone

Messaggioda Foto Utentesetteali » 25 giu 2019, 11:06

Buongiorno,
mi affaccio per avere le notifiche di questo 3ad, perché oltre ad essere interessante lo sviluppo che ne viene per arrivare al traguardo è cercare di imparare almeno un po',sono interessantissime le due strade che intraprendete.

Speriamo che lo svolgimento dell'analogica e del digitale non crei confusione nei lettori e sinceramente non mi piacerebbero due 3ad distinti.
E che guerra sia !!! A colpi di transistor, chip & flute.
Alex
Alex
https://www.facebook.com/Elettronicaeelettrotecnica

<< vedi di pigliare arditamente in mano, il dizionario che ti suona in bocca,
se non altro è schietto e paesano.
(Giuseppe Giusti) <<
Avatar utente
Foto Utentesetteali
11,9k 5 5 9
Master
Master
 
Messaggi: 5922
Iscritto il: 15 dic 2013, 21:09

2
voti

[15] Re: TCA965 Clone

Messaggioda Foto Utenteelfo » 25 giu 2019, 15:33

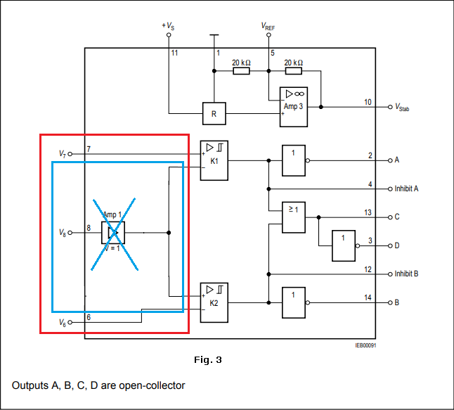
Riporto qui sotto:

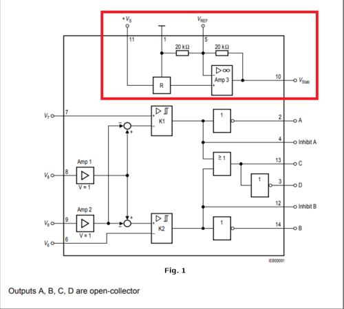
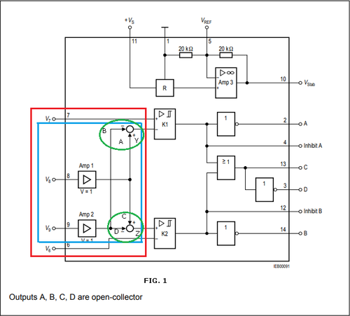
- Fig. 1 schema a blocchi del TCA965
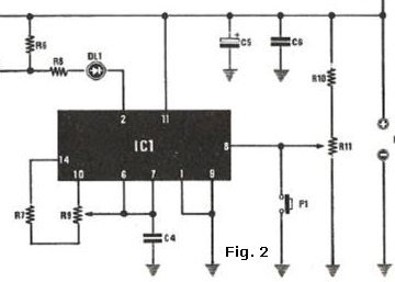
- Fig. 2 schema originale del caricabatteria di NE

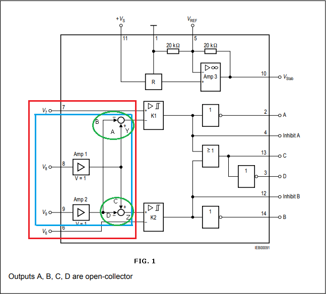
Dei 3 blocchi (servizi - entrate - uscite) in questo post studieremo le entrate, in particolare i pin 8, 9

Partiamo dallo schema a blocchi Fig. 1 ed osserviamo il riquadro rosso (che ricomprende le 4 entrate) ed il sottoblocco celeste e i due verdi.

*** Blocchi verdi
- sono due "sommatori" che producono alle loro uscite Y, Z la differenza dei rispettivi ingressi A,B e C,D

- gli ingressi A e C provengono dall'entrata 8
- gli ingressi B e D provengono dall'entrata 9

- l'ingresso 9 nello schema di NE e' posto a massa (V = 0 V) per cui

Y = A - B
Z = C - D

con B = 0, D = 0 avremo

Y = A
Z = C

Quindi lo schema "equivalente" del TCA965 puo' essere semplificato eliminando il sommatore e il relativo ingresso 9

*** Blocco celeste
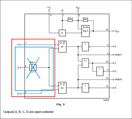
Lo schema semplificato e' in Fig. 3 - i riquadri celesti delle Fig. 1 e Fig. 3 hanno funzionalita' equivalenti (ai fini dello schema di NE) ma quello di Fig. 3 e' molto piu' semplice.

Il componente siglato Amp 1 V = 1 e' un amplificatore con guadagno 1 e serve ad adattare l'impedenza di ingresso del circuito.

In una fase successiva del progetto verificheremo che l'amplificatore puo' essere eliminato con vantaggio, semplificando cosi' ulteriormente il circuito riquadrato celeste (che si riduce ad un "filo").
[Fine seconda puntata]
8-9.png

TCA965_NE.png
TCA965_NE.png (58.68 KiB) Osservato 5862 volte

-9.png
Avatar utente
Foto Utenteelfo
6.819 4 5 7
G.Master EY
G.Master EY
 
Messaggi: 2828
Iscritto il: 15 lug 2016, 13:27

1
voti

[16] Re: TCA965 Clone

Messaggioda Foto Utenteelfo » 25 giu 2019, 15:36

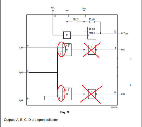
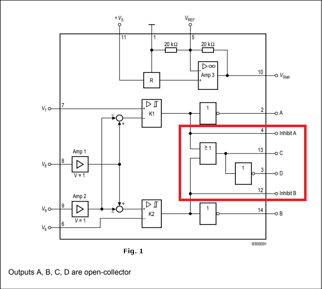
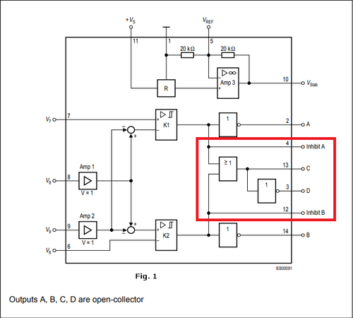
Consideriamo il solito schema a blocchi del TCA965 Fig. 1.

Saltiamo - per il momento - l'analisi delle entrate 7, 6 e concentriamoci sulle uscite (pin 2 , 4, 13, 3, 12, 14).

*** Uscite
Come si puo' vedere dallo schema di NE (vedi Fig. 2 post [15] le uscite 4, 13 , 3 ,12 non sono utilizzate per cui tutta la "circuiteria" annessa puo' essere eliminata Fig. 2

Il circuito a blocchi "finale" con i soli 9 p in utilizzati (a fronte dei 14 totali dell'integrato)e' in Fig. 3.

Molto piu' "potabile", direi.

Ma puo' essere fatta una ulteriore semplificazione.

I 2 blocchi siglati "1" sono due inverter.

*** Entrate
Questa funzione puo' essere ulteriormente eliminata se si invertono gli ingressi dei componenti K1 e K2 corrispondenti alle entrate 7, 6 del TCA965. La modifica e' segnata in rosso in Fig. 3

E con questo post abbiamo esuarito l'analisi dei pin di entrata e di uscita.
[Fine 3 puntata]
P3-1.png

P3-2.png

P3-3.png
Avatar utente
Foto Utenteelfo
6.819 4 5 7
G.Master EY
G.Master EY
 
Messaggi: 2828
Iscritto il: 15 lug 2016, 13:27

0
voti

[17] Re: TCA965 Clone

Messaggioda Foto Utentegianniniivo » 25 giu 2019, 18:29

Ciao Foto Utenteelfo, scusa se mi permetto di segnalarti un pro memoria da dilettante, senza pretese naturalmente.

Fai attenzione che quando il circuito raggiunge la soglia massima, non si riattivi con una discesa della tensione di qualche millivolt. Faccio un esempio:
se la soglia massima è 14,5V e l’integrato la rileva, stacca l’alimentazione del regolatore. Staccando la carica, la tensione della batteria scende e il circuito potrebbe ripartire. Te lo dico perché mi sono ricordato che un mio conoscente, anni fa, cercò di clonare il TCA e andò incontro a questo problema senza riuscire a risolverlo, tutto qui, anche se non conosco i dettagli tecnici di quel tentativo di clonazione. In bocca al lupo.
Avatar utente
Foto Utentegianniniivo
9.070 7 11 13
No Rank
 
Messaggi: 2875
Iscritto il: 5 feb 2019, 23:50

2
voti

[18] Re: TCA965 Clone

Messaggioda Foto Utenteelfo » 25 giu 2019, 20:13

gianniniivo ha scritto:Fai attenzione che quando il circuito raggiunge la soglia massima, non si riattivi con una discesa della tensione di qualche millivolt. Faccio un esempio:
se la soglia massima è 14,5V e l’integrato la rileva, stacca l’alimentazione del regolatore. Staccando la carica, la tensione della batteria scende e il circuito potrebbe ripartire. Te lo dico perché mi sono ricordato che un mio conoscente, anni fa, cercò di clonare il TCA e andò incontro a questo problema senza riuscire a risolverlo, tutto qui, anche se non conosco i dettagli tecnici di quel tentativo di clonazione.

Ti ringrazio per l'osservazione piu' che pertinente e che mi da l'occasione per chiarire un punto che era rimasto un po' in ombra.

In sintesi: una ottima osservazione :D

Ti daro' (cerchero' di darti) 3 risposte diverse (l'ordine e' casuale) con un pensierino finale:

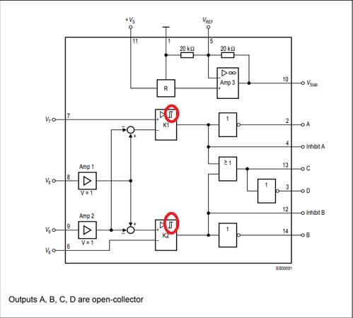
*** 1) Osserva nella figura, in fondo al post, i circoletti rossi.
Il simbolo contenuto nei circoletti e' il simbolo di una isteresi.

Nel data sheet del TCA965. in prima pagina, sotto la voce "Features" e' elencato:

- Adjustable hysteresis

Tutto questo vuol dire che il TCA965 nel suo "pieno funzionamento" ha la possibilita' di introdurre una isteresi nelle soglie (Trigger di Schmitt)

So far so good :D

Vediamo adesso come si "aggiusta" questa isteresi.

Nel data sheet ci sono diverse pagine (12 - 16) dedicate alla descrizoone del funzionamento dell'isteresi e del suo dimensionamento.
In particolare a Pag. 13 c'e un disegno ed una formula da cui si evince che "l'ampiezza dell'isteresi" dipende da V9 (tensione presente sul pin 9)

V10 = \frac{(Vl+Vu)}{2}- (V8-V9)

Caveat

elfo ha scritto:dei 14 pin dell'integrato solo 9 sono utilizzati nel caricabatterie (e quindi replicheremo la sola funzionalita' di questi ultimi)

l'ingresso 9 nello schema di NE e' posto a massa (V = 0 V)

Questo vuol dire - SE&O - che nel circuito del caricabatteria di NE l'isteresi "aggiustabile" del TC965 non e' utilizzata V9 = 0 V

*** 2) questo vuol dire che NE non ha introdotto una istersi nel suo circuito?

No, la ha introdotta (l'isteresi) ma "esternamente".

Come?

SE guardi il circuito di NE che non riporto qui sotto (per sintesi di post) vedi che la tensione sui pin 6, 7 viene derivata dal cursore del trimmer R9.

Qui sotto trovi la descrizione fatta nell'articolo Pag. 229 di NE in cui si spiega come funziona il tutto.
NE-TR9.png

In sintesi, quando sull'ingresso del TCA965 pin 8 viene superata la soglia impostata sui pin 6, 7 tramite R9, la tensione su cursore di R9 (pin 6, 7) "cambia" attribuendo quindi al circuito un comportamento da trigger di Schmitt.

Avevo proposto di sfruttare questo comportamento in modo "estremo" nel post [58] "Idea Balzana" dell'altro thread.

viewtopic.php?f=1&t=76973&start=50

elfo ha scritto:Sul pin 8 e' presente una tensione < 6 V (trimmer regolato a meta' corsa)
- Sui pin 6 e 7 e' presente una tensione di 6 V (Vstab) - indipendente dalla regolazione del trimmer R9 - perche' il pin 14 e' a livello "alto" (open collector) e quindi nelle resistenze R9 e R7 *non* scorre corrente

- L'uscita 2 che pilota il transistor e' a livello "basso": transistor acceso/rele attivato

Quando la tensione di batteria/alimentazione supera i 12 V le uscite 2 e 14 invertono il loro stato:
- il tranistor si spenge
- la tensione sui pin 6 e 7 scende (per es. a 2 V) perche' il pin 14 viene portato a 0 V.

L'effetto e' quello di introdurre una (grossa) isteresi nella soglia di comparazione

*** 3)Affermazioni apodittiche

- Il circuito "originale" di NE - TCA965 + rele - funziona
- Il circuito "modificato" di NE - TCA965 + SSR ha ottime probabilita' di non funzionare. :(

venexian post [42]
venexian ha scritto:Se scolleghi la batteria mentre il caricabatterie è in funzione, la tensione sale oltre la soglia alta e il relè statico interviene togliendo l'alimentazione al trasformatore. I condensatori iniziano a scaricarsi e quando la tensione di uscita raggiunge la tensione della soglia di intervento, il circuito viene nuovamente acceso.

Un po' complicato come astabile...


elfo post[71]
elfo ha scritto:Il transistor si chiude/apre in microsecondi ma sull'alimentazione dell'integrato (pin 11) c'e un condensatore da 100 microfarad (C5 sullo schema di NE).

Nel mentre che il condensatore si scarica 'spazzola" tutte le tensioni, compresa quella di soglia di "rieccitazione".

Probabilmente - come ha scritto venexian - i "tempi" e l"'energia" del condensatore *non* riescono ad eccitare il rele mentre e' plausibile che il condensatore riesca (per tempi ed energia) ad eccitare un dispositivo a stato solido (molto piu' sensibile e veloce).


BrunoValente post [217]
BrunoValente ha scritto:Intendo dire che il circuito originale funziona solo con il relè meccanico che è lento, se lo sostituisci con i relè statici che sono veloci succede che a vuoto non si spegne e peggio ancora oscilla, è il problema che affrontammo all'inizio.

Clonare il TCA965 non ti risolve questo problema


*** Pensierino finale
Lo scopo di questa clonazione non e' tanto quello di far rifunzionare il caricabatterie di NE che - ripeto IMHO non funziona nemmeno con il TCA965 (rotture a parte) + SSR - ma per scoprire proprio qual e' la causa di quelle rotture.
Tieni presente - come sai benissimo - che di TCA965 non se ne trovano. mentre di LM393 (che e' quello che propongo di usare nei prox post) e' pieno il mondo al costo di pochi pence :D
Original.png
Avatar utente
Foto Utenteelfo
6.819 4 5 7
G.Master EY
G.Master EY
 
Messaggi: 2828
Iscritto il: 15 lug 2016, 13:27

1
voti

[19] Re: TCA965 Clone

Messaggioda Foto Utentegianniniivo » 26 giu 2019, 0:59

Ok, Foto Utenteelfo, congratulazioni per l’ottimo riassunto, che però, io, preferirei definire sentenza di condanna, con scarse possibilità di riforma anche mediante ricorso in Appello e in Cassazione.

Presenterò istanza di ricorso presso la Corte europea per i diritti degli “INTEGRATI”, affinché venga emanato provvedimento giurisdizionale per la tutela (almeno) del “pensierino finale”.

Salvis iuribus! Contrariis reiectis!
Avatar utente
Foto Utentegianniniivo
9.070 7 11 13
No Rank
 
Messaggi: 2875
Iscritto il: 5 feb 2019, 23:50

1
voti

[20] Re: TCA965 Clone

Messaggioda Foto Utenteelfo » 26 giu 2019, 13:25

Rimangono da analizzare i servizi pin 11, 1, 5, 10 Fig. 1

A parte gli ovvi pin 11 +Vs e 1 GND ci sono

- pin5 Vref
- pin 10 Vstab

- il pin 5 VRef non e' utilizzato nel circuito di NE
- il pin 10 Vstab e' una sorgente di tensione precisa/stabile di 6 V

[Fine 4 puntata]
P4.png
Avatar utente
Foto Utenteelfo
6.819 4 5 7
G.Master EY
G.Master EY
 
Messaggi: 2828
Iscritto il: 15 lug 2016, 13:27

PrecedenteProssimo

Torna a Crowd Design

Chi c’è in linea

Visitano il forum: Nessuno e 8 ospiti