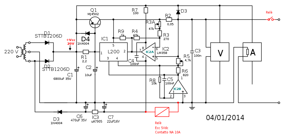
Quello in serie ad R3 non è un trimmer, è il potenziometro di regolazione della corrente secondo lo schema proposto da
Spero di non aver fatto errori.
Moderatore:
brabus




FedericoSibona ha scritto:Beh, non è che devi mettere un resistore nel circuito per accontentarmi, mettilo solo se pensi che sia utile


Visitano il forum: Nessuno e 3 ospiti