Cos'è ElectroYou | Login Iscriviti

ElectroYou - la comunità dei professionisti del mondo elettrico

Misuratore di ESR

Progettazione collaborativa: dall'idea alla formazione del gruppo di lavoro per la realizzazione di un prodotto finito.

Moderatore: Foto Utentebrabus

0
voti

[101] Re: Misuratore di ESR

Messaggioda Foto UtenteDarwinNE » 6 apr 2021, 15:50

Etemenanki ha scritto:EDIT: ed a proposito degli switch con resistenza piu bassa ? ... oltretutto sono anche disponibili in versione singola o deviatore, il che permetterebbe di posizionarli nei punti migliori in fase di routing, senza dover portare in giro piste dappertutto fino al 4066 ;-)


Sì, sarebbero migliori, se n'è discusso abbastanza in dettaglio nei messaggi precedenti.
Follow me on Mastodon: @davbucci@mastodon.sdf.org
Avatar utente
Foto UtenteDarwinNE
31,0k 7 11 13
G.Master EY
G.Master EY
 
Messaggi: 4420
Iscritto il: 18 apr 2010, 9:32
Località: Grenoble - France

0
voti

[102] Re: Misuratore di ESR

Messaggioda Foto UtenteEtemenanki » 6 apr 2021, 17:56

Me ne devo essere persi alcuni di messaggi ... comunque pensavo a qualcosa tipo il TS5A3166 in SOT23 (non piu piccoli, che poi la meta' degli hobbysti che volessero replicarlo diventerebbero matti a saldarli) , che con circa 1 ohm di resistenza in stato ON non sono da buttare e si trovano da mouser sui 40 centesimi.

Pensavo anche ad un convertitorino SIP DC-DC per la doppia alimentazione per risparmiare spazio, quelli da 5 a + e - 5 isolati da 100mA, o non ne vale la pena secondo te ?
Avatar utente
Foto UtenteEtemenanki
9.527 3 6 10
Master
Master
 
Messaggi: 5950
Iscritto il: 2 apr 2021, 23:42
Località: Dalle parti di un grande lago ... :)

3
voti

[103] Re: Misuratore di ESR

Messaggioda Foto UtenteDarwinNE » 6 apr 2021, 21:58

Secondo me, l'alimentazione duale +/-5V non serve, usando un operazionale rail to rail.
Il mio prototipo (prima di montare l'amplificatore differenziale) assomiglia a questa palla di fili :-P

Ev6c7OyXAAIf9IK.jpg

Ev6c7NSXYAMa8KD.jpg


Volevo appunto disegnare uno stampantino e farlo tirare da una ditta specializzata, con silkscreen e cose del genere.

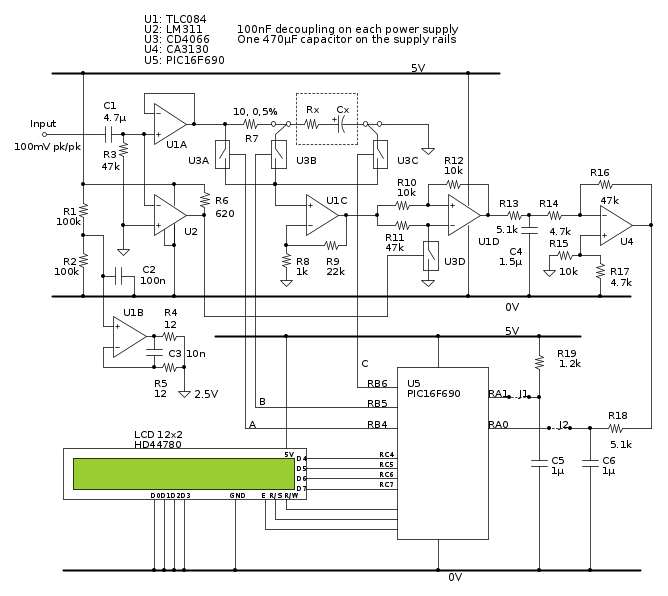
Lo schema è più o meno questo:



Nelle mie prove, mi sono accorto che il riferimento a metà della tensione di alimentazione ha tendenza a "ballare" un po', bisogna aggiustare un po' i valori attorno a U1B. Mi ripropongo anche di assicurarmi che U4 non rischi di saturare in qualche situazione. J1 e J2 servono per permettere di programmare il PIC in circuit, altrimenti non è possibile.

Dò un'occhiata ai sorgenti del PIC e li pubblico stasera su GitHub. Se disegnerò uno stampato, userò KiCad, perché è il programma che usiamo al lavoro e non ha limitazioni di dimensioni.

Il circuito guadagnerà in prestazioni sopratutto utilizzando un deviatore al posto di U3D e R11. La resistenza serie degli altri interruttori analogici pochissima importanza, perché entrano nell'ingresso non invertente di U1C.

Ecco il codice su GitHub, con licenza GPL v.3:

https://github.com/DarwinNE/EsrMeter

Forse ne studierò una versione anche per STM32, ho una Nucleo che attende che la riprenda in mano, se riesco a capire come evitare di passare da ambienti di sviluppo ed IDE proprietari con macOS.
Follow me on Mastodon: @davbucci@mastodon.sdf.org
Avatar utente
Foto UtenteDarwinNE
31,0k 7 11 13
G.Master EY
G.Master EY
 
Messaggi: 4420
Iscritto il: 18 apr 2010, 9:32
Località: Grenoble - France

0
voti

[104] Re: Misuratore di ESR

Messaggioda Foto UtenteEtemenanki » 7 apr 2021, 10:13

Ti crea problemi se stasera quando rientro lo trasferisco su Eagle per divertirmi a studiarci un PCB con gli switch separati ?

Per il deviatore, cosa intendi ? ... ci sono anche switch analogici SPDT se servono ;-)
Avatar utente
Foto UtenteEtemenanki
9.527 3 6 10
Master
Master
 
Messaggi: 5950
Iscritto il: 2 apr 2021, 23:42
Località: Dalle parti di un grande lago ... :)

0
voti

[105] Re: Misuratore di ESR

Messaggioda Foto UtenteDarwinNE » 7 apr 2021, 14:00

Etemenanki ha scritto:Ti crea problemi se stasera quando rientro lo trasferisco su Eagle per divertirmi a studiarci un PCB con gli switch separati ?


Assolutamente no, anzi! Se lo fai stampare, mi interesserà sicuramente un esemplare o due (rimborsando, ovviamente). Ci saranno di sicuro delle cose da sistemare.

Etemenanki ha scritto:Per il deviatore, cosa intendi ? ... ci sono anche switch analogici SPDT se servono ;-)


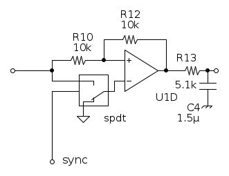
Il meglio sarebbe qualcosa di questo genere attorno a U1D:



Se il deviatore spdt è valido, si ridurranno di molto gli errori di commutazione, con un operazionale decente si può salire in frequenza.

Il circuito così com'è non contiene un oscillatore. Non mi sono occupato della questione, è stata fatta qualche ipotesi all'inizio della discussione.
Follow me on Mastodon: @davbucci@mastodon.sdf.org
Avatar utente
Foto UtenteDarwinNE
31,0k 7 11 13
G.Master EY
G.Master EY
 
Messaggi: 4420
Iscritto il: 18 apr 2010, 9:32
Località: Grenoble - France

0
voti

[106] Re: Misuratore di ESR

Messaggioda Foto UtenteEtemenanki » 7 apr 2021, 16:52

Per lo switch di SPDT c'e' il TS5A3159, che oltre ad avere una resistenza intorno ad 1 ohm, regge secondo il datasheet +/-50mA ed oltre, contro i 6/8mA medi del 4066 ...

Per l'oscillatore a cosa pensavi, far generare la frequenza dalla MCU o usare un circuito esterno ?
Se la frequenza fosse fissa, si potrebbe usare un'onda quadra, darla in pasto alla solita tripletta RC e "rinforzarla" con un'operazionale, ma se devi effettuare sweep o prove con frequenze diverse non va bene, non credo ci sia modo per calcolare una tripletta RC che vada bene per piu di un ristretto campo di frequenze ... e realizzare una rete nonlineare a transistor come si faceva nella preistoria, non mi sembra molto conveniente (servirebbero almeno 8 NPN, 8 PNP ed una cinquantina di resistenze :mrgreen: )

Ad un "vecchietto" come me verrebbe in mente anche il vecchio 8038, ma misembra non voleste usare componenti vecchi, giusto ? ... magari la schedina con il DDS di cui si parlava nei post iniziali, anche se cosi ci sarebbe da adattare il codice per pilotarla
Avatar utente
Foto UtenteEtemenanki
9.527 3 6 10
Master
Master
 
Messaggi: 5950
Iscritto il: 2 apr 2021, 23:42
Località: Dalle parti di un grande lago ... :)

0
voti

[107] Re: Misuratore di ESR

Messaggioda Foto Utentestefanopc » 7 apr 2021, 16:58

Se ti interessa ti metto il circuito dell'oscillatore colpitts a 10 kHz se vuoi metterlo sullo stesso PCB.
Mi prenoto anche io per un PCB se lo fai stampare.
Ps ricordo un problema di accoppiamento capacitivo tra il segnale su un pin del 4066 e il pin adiacente che su bread board si accentua parecchio.
Forse il fatto di distanziare gli switch singoli potrebbe ridurre del tutto il problema.
Ciao
600 Elettra
Avatar utente
Foto Utentestefanopc
13,3k 5 9 13
Master EY
Master EY
 
Messaggi: 5567
Iscritto il: 4 ago 2020, 9:11

0
voti

[108] Re: Misuratore di ESR

Messaggioda Foto UtenteEtemenanki » 7 apr 2021, 19:22

Di schemi ne ho diversi, LC, Wien, Colptiss, a sfasamento, compensati, con la classica "lampadina", eccetera, il mio dubbio era se voleva usare una sola frequenza, o parecchie, per poter fare piu misure o meglio poter fare misure su un range piu esteso di valori ... perche' se vuole usare diversi valori, o serve un DDS, o un VCO pilotabile dalla MCU (anche "brutalmente" con un'integrators dal PWM, alla disperata), ma comunque qualcosa di variabile ... oppure se bastassero 2 o 3 diverse frequenze si potrebbe usare un Wien ed un paio di piccoli mosfet per cambiare le frequenze da una all'altra, ma serve sapere cosa vuole fare il progettista originale, perche' e' lui che sta scrivendo il codice, quindi decide lui .

Non so se faro' realizzare lo stampato alla fine (pero' a studiarli e disegnarli mi diverto), l'intenzione c'e' ma dipende da molte cose, ma comunque se ne dovesse uscire qualcosa di utilizzabile, anche se non lo facessi realizzare io lo posterei per libero uso, come faccio di solito da altre parti.

A proposito, avrebbe senso prevedere un display 20x4 ? (pensando ai post che proponevano di inserirci altre misure ... 2 righe in piu non guasterebbero in quei casi) ... tanto la piedinatura e' la stessa
Avatar utente
Foto UtenteEtemenanki
9.527 3 6 10
Master
Master
 
Messaggi: 5950
Iscritto il: 2 apr 2021, 23:42
Località: Dalle parti di un grande lago ... :)

0
voti

[109] Re: Misuratore di ESR

Messaggioda Foto Utentesetteali » 7 apr 2021, 20:12

A me lo strumento piacerebbe con display grafico, credo Oled discretamente grande, tipo 5cm x 4cm e non mi dispiacerebbe nemmeno touch-screen.
Con la possibilità di scrivere il valore del Condensatore o del Resistore o dell'induttore Oltre alla ESR.
E aggiungo farei la misura anche della ESR delle batterie.
E' interessante se lo strumento quando fa il test di un condensatore, fa la prova se è in cortocircuito o meno.
Però è interessante cercare di fare i test sul componente già montato .

Non so se queste mie sono fantasie, ma uno strumento che è simile a quelli che si trova in commercio a pochi € o anche decine o simile all'ESR70, non lo riterrei interessante.
Alex
https://www.facebook.com/Elettronicaeelettrotecnica

<< vedi di pigliare arditamente in mano, il dizionario che ti suona in bocca,
se non altro è schietto e paesano.
(Giuseppe Giusti) <<
Avatar utente
Foto Utentesetteali
11,9k 5 5 9
Master
Master
 
Messaggi: 5921
Iscritto il: 15 dic 2013, 21:09

0
voti

[110] Re: Misuratore di ESR

Messaggioda Foto Utentestefanopc » 7 apr 2021, 21:02

Io sarei per andare per gradi.
Facciamo uno strumento prima versione che misuri la sola Esr a una sola frequenza per cominciare andrebbe bene 10kHz che misuri i condensatori montati su PCB.
Il PCB che farei quindi avrebbe a bordo tutta la parte analogica e relativa alimentazione.
Poi ognuno lo interfaccia con dac /micro - oled lcd e periferiche a piacimento.
Quando abbiamo stabilito la soluzione ideale anche per la parte digitale eventualmente o si integra tutto o si soppalca con la parte mancante.
Se si desidera misurare solo l'esr di batterie e condensatori potrebbe già andare bene cosi.
Io procederei così, mio parere naturalmente.
P. S. La massa non la farei flottante ma specchierei la tensione positiva utilizzando un qualsiasi stratagemma tipo duplicatore a diodi e condensatori o integrato dedicato al posto dell' opamp.
Ciao
Ultima modifica di Foto Utentestefanopc il 7 apr 2021, 21:22, modificato 1 volta in totale.
600 Elettra
Avatar utente
Foto Utentestefanopc
13,3k 5 9 13
Master EY
Master EY
 
Messaggi: 5567
Iscritto il: 4 ago 2020, 9:11

PrecedenteProssimo

Torna a Crowd Design

Chi c’è in linea

Visitano il forum: Nessuno e 39 ospiti