
[CDEY] Alimentatore variabile semplice
Moderatore:
brabus
0
voti

"Non farei mai parte di un club che accettasse la mia iscrizione" (G. Marx)
-

claudiocedrone
21,3k 4 7 9 - Master EY

- Messaggi: 15309
- Iscritto il: 18 gen 2012, 13:36
0
voti
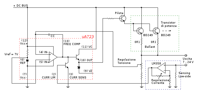
Bella ragazzi, ho buttato giù una bozza dello schema.
Mi piace un sacco per alcuni motivi, e non mi piace per altri. Vedete sotto.
Mi piace perché:
- È dannatamente classico. 723 pulito, 7V di riferimento, protezione in corrente bella "ignorante".
- Flessibile al massimo
- Schema molto pulito, semplice, componenti ridotti al minimo.
NON mi piace perché:
- Non ho idea di quanto sia stabile Vref;
- La protezione in corrente è MOLTO imprecisa, dipende dalla soglia del transistor in CURRENT SENS;
Fermo restando che le prestazioni dinamiche sono tutte da verificare, direi di analizzare uno stadio alla volta.
Innanzitutto, la topologia scelta (NON-LDO, pilotaggio con pilota, uscita di emettitore) vi piace?
Mi piace un sacco per alcuni motivi, e non mi piace per altri. Vedete sotto.
Mi piace perché:
- È dannatamente classico. 723 pulito, 7V di riferimento, protezione in corrente bella "ignorante".
- Flessibile al massimo
- Schema molto pulito, semplice, componenti ridotti al minimo.
NON mi piace perché:
- Non ho idea di quanto sia stabile Vref;
- La protezione in corrente è MOLTO imprecisa, dipende dalla soglia del transistor in CURRENT SENS;
Fermo restando che le prestazioni dinamiche sono tutte da verificare, direi di analizzare uno stadio alla volta.
Innanzitutto, la topologia scelta (NON-LDO, pilotaggio con pilota, uscita di emettitore) vi piace?
Alberto.
0
voti

"Non farei mai parte di un club che accettasse la mia iscrizione" (G. Marx)
-

claudiocedrone
21,3k 4 7 9 - Master EY

- Messaggi: 15309
- Iscritto il: 18 gen 2012, 13:36
0
voti

"Non farei mai parte di un club che accettasse la mia iscrizione" (G. Marx)
-

claudiocedrone
21,3k 4 7 9 - Master EY

- Messaggi: 15309
- Iscritto il: 18 gen 2012, 13:36
0
voti
Per gli Zener:
Lo schema nel riquadro rosso è interno al uA723, lo zener sulla sinistra è in realtà un riferimento di tensione termocompensato.
Rimango ancora dubbioso sulle effettive prestazioni di tale riferimento; il datasheetè piuttosto criptico.
Questo mi piace di più:
Datasheet LM723CN
Per il Mosfet:
Si, mi sarebbe piaciuto uscire di Source con un Mosfet, ma sono seriamente preoccupato per la dinamica.
Il Mosfet ha bisogno di corrente per caricare E scaricare il Gate, mentre il BJT (comandato in corrente) offre una banda passante superiore a parità di pilotaggio (in linea generale).
Potremmo ottenere prestazioni paragonabili al BJT se pilotassimo il Mosfet con un driver a bassa impedenza in entrambi i sensi (es. ampli operazionale in luogo del semplice transistor pilota).
EnChamade,
carloc,
DirtyDeeds, voi che ne dite? Mi piacerebbe trovare soluzione a questa mia perplessità.
Bof, sapete che vi dico: possiamo iniziare con i BJT, e poi valutare la modifica col Mosfet, che ne dite?
Lo schema nel riquadro rosso è interno al uA723, lo zener sulla sinistra è in realtà un riferimento di tensione termocompensato.
Rimango ancora dubbioso sulle effettive prestazioni di tale riferimento; il datasheetè piuttosto criptico.
Questo mi piace di più:
Datasheet LM723CN
Per il Mosfet:
Si, mi sarebbe piaciuto uscire di Source con un Mosfet, ma sono seriamente preoccupato per la dinamica.
Il Mosfet ha bisogno di corrente per caricare E scaricare il Gate, mentre il BJT (comandato in corrente) offre una banda passante superiore a parità di pilotaggio (in linea generale).
Potremmo ottenere prestazioni paragonabili al BJT se pilotassimo il Mosfet con un driver a bassa impedenza in entrambi i sensi (es. ampli operazionale in luogo del semplice transistor pilota).
Bof, sapete che vi dico: possiamo iniziare con i BJT, e poi valutare la modifica col Mosfet, che ne dite?
Alberto.
1
voti
Non sarebbe utile inserire il sensing low-side entro l'anello di regolazione della tensione, ossia posizionare il partitore di regolazione tensione sull'effettiva tensione di uscita (alle boccole)?
-

FedericoSibona
5.022 3 5 8 - Master

- Messaggi: 3951
- Iscritto il: 19 mar 2013, 11:43
0
voti
È certamente utile, anzi necessario.
Procediamo proprio così, proponendo miglioramenti successivi, mi piace!
Per inserire lo shunt nell'anello, l'operazione non è proprio immediata: spostando infatti solamente il partitore a monte dello shunt, otteniamo l'effetto inverso: al crescere della corrente, la tensione d'uscita scende.
Dobbiamo collegare sì il partitore a monte dello shunt, ma anche il riferimento di tensione del 723. In sostanza, tutto il 723 finisce a monte dello shunt.
Dico bene,
BrunoValente?
p.s.: ho tralasciato la sezione raddrizzatore + filtro, ci pensiamo in seguito al video che girerò nel weekend, vi va?
Voglio presentare qualche criterio di progetto, soprattutto in seguito all'eccellente discussione che mi hai linkato in precedenza.
Procediamo proprio così, proponendo miglioramenti successivi, mi piace!
Per inserire lo shunt nell'anello, l'operazione non è proprio immediata: spostando infatti solamente il partitore a monte dello shunt, otteniamo l'effetto inverso: al crescere della corrente, la tensione d'uscita scende.
Dobbiamo collegare sì il partitore a monte dello shunt, ma anche il riferimento di tensione del 723. In sostanza, tutto il 723 finisce a monte dello shunt.
Dico bene,
p.s.: ho tralasciato la sezione raddrizzatore + filtro, ci pensiamo in seguito al video che girerò nel weekend, vi va?
Voglio presentare qualche criterio di progetto, soprattutto in seguito all'eccellente discussione che mi hai linkato in precedenza.

Alberto.
1
voti
Beh, io in genere in uno schema vado dall'ingresso (monte) verso l'uscita (valle), quindi probabilmente quello che per te è monte per me è valle, comunque l'importante è capirsi
Eh sì, forse l'avevo fatta un po' semplice, troppo semplice
Eh sì, forse l'avevo fatta un po' semplice, troppo semplice
Ultima modifica di
FedericoSibona il 7 nov 2013, 12:23, modificato 1 volta in totale.
-

FedericoSibona
5.022 3 5 8 - Master

- Messaggi: 3951
- Iscritto il: 19 mar 2013, 11:43
0
voti
Ah beh si, alla fine l'importante è capirsi.
La tua osservazione è di grande importanza; io ho lanciato un sassolino, ma vorrei sentire il parere di qualcun altro in merito all'implementazione.
La tua osservazione è di grande importanza; io ho lanciato un sassolino, ma vorrei sentire il parere di qualcun altro in merito all'implementazione.

Alberto.
0
voti
Scusate la mia assenza ma in questa settimana sono un po' preso; vedro' di "rimettermi in pari" nel weekend.
Comunque, anche se a sprazzi, vi seguo sempre.
Alberto, questo link non funziona.
Comunque, anche se a sprazzi, vi seguo sempre.
Alberto, questo link non funziona.
marco
Chi c’è in linea
Visitano il forum: Nessuno e 5 ospiti

Elettrotecnica e non solo (admin)
Un gatto tra gli elettroni (IsidoroKZ)
Esperienza e simulazioni (g.schgor)
Moleskine di un idraulico (RenzoDF)
Il Blog di ElectroYou (webmaster)
Idee microcontrollate (TardoFreak)
PICcoli grandi PICMicro (Paolino)
Il blog elettrico di carloc (carloc)
DirtEYblooog (dirtydeeds)
Di tutto... un po' (jordan20)
AK47 (lillo)
Esperienze elettroniche (marco438)
Telecomunicazioni musicali (clavicordo)
Automazione ed Elettronica (gustavo)
Direttive per la sicurezza (ErnestoCappelletti)
EYnfo dall'Alaska (mir)
Apriamo il quadro! (attilio)
H7-25 (asdf)
Passione Elettrica (massimob)
Elettroni a spasso (guidob)
Bloguerra (guerra)


