Cos'è ElectroYou | Login Iscriviti

ElectroYou - la comunità dei professionisti del mondo elettrico

[CDEY] - Come modifico il mio vecchio alimentatore?

Progettazione collaborativa: dall'idea alla formazione del gruppo di lavoro per la realizzazione di un prodotto finito.

Moderatore: Foto Utentebrabus

1
voti

[1231] Re: [CDEY] - Come modifico il mio vecchio alimentatore?

Messaggioda Foto UtenteFedericoSibona » 22 nov 2013, 15:14

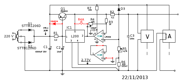
Ad uso e consumo degli ultimi ed apprezzati ultimi intervenuti, riporto quello che penso sia l'ultimo aggiornamento dello schema


Da ignorante, ma se il C3 desse qualche forma di oscillazione, la corrente conseguente non dovrebbe comunque passare attraverso la R2?

PS: nello schema non è riportato il resistore tra R4 e pin 5 dell'L200 che Foto Utentemarco438 aveva messo in via provvisoria, mi par di ricordare con miglioramenti di stabilità della tensione/corrente di uscita.
Ricordo anche che i cavi di alimentazione degli strumentini digitali alla boccola negativa non sono stati collegati ;-)
Avatar utente
Foto UtenteFedericoSibona
5.022 3 5 8
Master
Master
 
Messaggi: 3951
Iscritto il: 19 mar 2013, 11:43

0
voti

[1232] Re: [CDEY] - Come modifico il mio vecchio alimentatore?

Messaggioda Foto UtenteFedericoSibona » 22 nov 2013, 15:53

Foto Utentebrabus, ma sei sicuro nel tuo schema con bypass dell'LM358 di lasciare il pin 3 dell'L200 non connesso?
Avatar utente
Foto UtenteFedericoSibona
5.022 3 5 8
Master
Master
 
Messaggi: 3951
Iscritto il: 19 mar 2013, 11:43

0
voti

[1233] Re: [CDEY] - Come modifico il mio vecchio alimentatore?

Messaggioda Foto Utentebrabus » 22 nov 2013, 15:54

Uh oh. :? Glitch grafico.
Correggo subito.

HEY, ma... vedo solo ora una cosa.
Avete provato a sostituire R7 con un ponticello diretto (mantenendo ? Mi pare di averlo scritto anche qualche messaggio fa. Non vorrei che stessimo assistendo a un fenomeno di oscillazione da PSRR.

Chi può eseguire questa prova?
Alberto.
Avatar utente
Foto Utentebrabus
22,2k 4 11 13
G.Master EY
G.Master EY
 
Messaggi: 3146
Iscritto il: 26 gen 2009, 15:16

0
voti

[1234] Re: [CDEY] - Come modifico il mio vecchio alimentatore?

Messaggioda Foto UtenteFedericoSibona » 22 nov 2013, 16:23

Per il volgo, PSRR? ;-) Vado ad indovinare: Power Supply Rejection Ratio o Ripple Rejection? E perché dovrebbe dare un'oscillazione? Scusate l'ignoranza ;-)
Avatar utente
Foto UtenteFedericoSibona
5.022 3 5 8
Master
Master
 
Messaggi: 3951
Iscritto il: 19 mar 2013, 11:43

3
voti

[1235] Re: [CDEY] - Come modifico il mio vecchio alimentatore?

Messaggioda Foto Utentebrabus » 22 nov 2013, 17:20

Sono indiavolato. Adesso compro tutto ciò che serve per replicare esattamente il circuito di Antonio e Marco, così vediamo cosa succede sul mio banco.

Fede, l'autooscillazione da PSRR è una chimera, che tanti inseguono, ma mai si raggiunge. Capita in mezzo alle balle solo ed esclusivamente quando NON deve. :lol:
Facciamo così: se la causa del malfunzionamento del nostro ali è sto benedetto PSRR, lo spiego bene per iscritto, altrimenti la caccia continua e non andiamo troppo OT.
In ogni caso ci farò un video, è un fenomeno davvero interessante ma di cui si chiacchiera poco; Isidoro lo conosce, se ne parla molto bene nel libro di Jerald Graeme.

In due parole, la sostanza è questa: quando l'opamp deve erogare corrente, "tira" dal rail di alimentazione, che risponderà "sedendosi" leggermente, a causa della reattanza induttiva della linea di alimentazione. Questo "cedimento" si accoppia all'uscita dell'operazionale, proprio a causa del PSRR, causando un lieve, ulteriore incremento della corrente erogata, che si riflette sull'alimentazione, e così via.
Abbiamo un loop di retroazione vero e proprio, che può essere instabile.
Per renderlo stabile, si deve rispettare una condizione sull'impedenza di alimentazione: in sostanza deve essere inferiore a un certo tot, al variare della frequenza.

Tipicamente cosa si fa: non si esegue il dimensionamento, e per mettere a posto la coscienza si piazza il solito ceramico da 100nF in parallelo ai pin di alimentazione. Esso non serve infatti a "filtrare" la linea di alimentazione (come molti credono), bensì a salvaguardare l'operazionale dalla sua stessa voracità di corrente.

Detto così è piuttosto incomprensibile, lo so. Nel video spero di rendere il concetto più chiaro possibile. :ok:

Ci vediamo dopo. Parto verso il negoziante in spedizione punitiva. :evil: :evil: :evil:
Alberto.
Avatar utente
Foto Utentebrabus
22,2k 4 11 13
G.Master EY
G.Master EY
 
Messaggi: 3146
Iscritto il: 26 gen 2009, 15:16

0
voti

[1236] Re: [CDEY] - Come modifico il mio vecchio alimentatore?

Messaggioda Foto UtenteEnChamade » 22 nov 2013, 17:26

FedericoSibona ha scritto:Da ignorante, ma se il C3 desse qualche forma di oscillazione, la corrente conseguente non dovrebbe comunque passare attraverso la R2?

Foto UtenteFedericoSibona, hai ragione ma quello che trascuri è il fatto che stai misurando un'oscillazione con uno strumento non adatto gestirele e quindi la misura è assolutamente falsata.
Avatar utente
Foto UtenteEnChamade
6.498 2 8 12
G.Master EY
G.Master EY
 
Messaggi: 588
Iscritto il: 18 giu 2009, 12:00
Località: Padova - Feltre

0
voti

[1237] Re: [CDEY] - Come modifico il mio vecchio alimentatore?

Messaggioda Foto Utentebrabus » 22 nov 2013, 17:27

Rettifico: tutto il pistolotto sul PSRR lo conosce benissimo anche EnChamade! :ok:

Vero o no, vecchio? :mrgreen:
Alberto.
Avatar utente
Foto Utentebrabus
22,2k 4 11 13
G.Master EY
G.Master EY
 
Messaggi: 3146
Iscritto il: 26 gen 2009, 15:16

0
voti

[1238] Re: [CDEY] - Come modifico il mio vecchio alimentatore?

Messaggioda Foto UtenteFedericoSibona » 22 nov 2013, 17:42

brabus ha scritto: Detto così è piuttosto incomprensibile, lo so.

Ho invece la presunzione di aver capito, grazie ;-)
E grazie anche ad Foto UtenteEnChamade ;-)
Avatar utente
Foto UtenteFedericoSibona
5.022 3 5 8
Master
Master
 
Messaggi: 3951
Iscritto il: 19 mar 2013, 11:43

1
voti

[1239] Re: [CDEY] - Come modifico il mio vecchio alimentatore?

Messaggioda Foto Utentemarco438 » 22 nov 2013, 18:26

EnChamade ha scritto:1) il primo è sostituire C3 con qualcosa di più pesante tipo 47uF o 100uF.
2) togliere proprio C3.
Non vorrei che la misura che viene fatta sia falsata da qualche oscillazione provocata da questa piccola capacità.

Provate entrambe le soluzioni ma la corrente al minimo rimane fissa sui 480/500mA.
Ho provato a bypassare l' AO come suggerito da Foto Utentebrabus e per quanto attiene la regolazione della tensione il circuito si comporta bene in ogni condizione (ma questo lo faceva anche prima); infatti (e per quanto riguarda il circuito che ho costruito) l'unica pecca rimane quella descritta e cioe' che con il potenziometro al minimo si rileva sempre strumentalmente una corrente intorno ai 500mA.
Non disponendo al momento di fonti di alimentazione superiori ai 2.5A, non ho potuto fare la seconda prova suggerita da Alberto.
Sempre a disposizione per altre prove e/o sostituzioni.
Suggerirei inoltre di usare solo ed esclusivamente lo schema postato al n. , da Foto UtenteFedericoSibona per non creare confusione (quello di Alberto e' diverso per quanto attiene l'operazionale).

P.S. Dimenticavo, ho anche provato a "ponticellare" R7 ma anche qui, senza evidenti segni di variazioni.
Anzi, appena trovo un minuto lo ridisegno.
marco
Avatar utente
Foto Utentemarco438
37,1k 7 11 13
-EY Legend-
-EY Legend-
 
Messaggi: 16323
Iscritto il: 24 mar 2010, 15:09
Località: Versilia

3
voti

[1240] Re: [CDEY] - Come modifico il mio vecchio alimentatore?

Messaggioda Foto UtenteBrunoValente » 22 nov 2013, 18:42

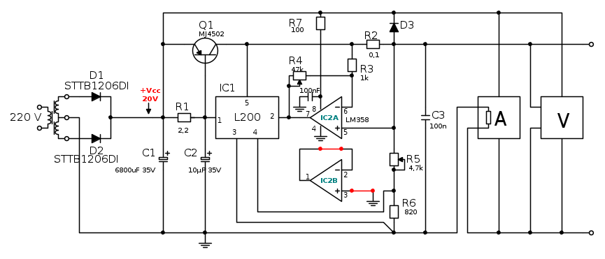
Riassumo per chi si fosse perso nei meandri..
Lo schema definitivo è il seguente.



In rosso i componenti non montati nei due prototipi.

Il collegamento degli strumenti, apparentemente poco ortodosso, è stato trovato sperimentalmente e pare sia quello che apparentemente li faccia funzionare in modo corretto. Evidentemente il comune di misura non è allo stesso potenziale del comune di alimentazione e per questo (soluzione trovata empiricamente) non è stato collegato il meno di alimentazione di entrambi.

Il difetto è il seguente: regolando la tensione di uscita a 12V e caricando l'uscita con una lampada da 12V 21W, con il controllo della corrente regolato per il massimo la lampada si accende regolarmente, la tensione di uscita rimane stabile a 12V e la corrente, letta sullo strumento e anche sul tester collegato in serie al carico, Risulta di circa 1.7A, cioè corretta. La misura di tensione eseguita su R2 è coerente con la corrente assorbita.
Regolando invece il controllo di corrente al minimo, essendo il guadagno dell'operazionale circa 50 ed essendo circa 0.5V il valore di tensione tra i pin 5-2 dell'L200 a cui inizia la regolazione di corrente, ci si aspettarebbe una corrente nel carico di circa 50mA e invece gli strumeni (amperometro e tester) pare indichino 500mA (anche togliendo il transistor)..ma in tutto questo la vera cosa inspiegabile è che la tensione ai capi di R2 sembrerebbe essere di 5.3mV che sarebbe compatibile con 50mA e non con 500mA.
La situazione, togliendo entrambi gli strumenti dall'uscita e lasciando solo il tester settato come amperometro, pare rimanga invariata..quindi il loro collegamento strampalato non sembrerebbe responsabile di un passaggio diretto di corrente tra ingresso e uscita.. per scrupolo Marco ha tolto anche D3 ma non cambia nulla.
Avatar utente
Foto UtenteBrunoValente
39,6k 7 11 13
G.Master EY
G.Master EY
 
Messaggi: 7796
Iscritto il: 8 mag 2007, 14:48

PrecedenteProssimo

Torna a Crowd Design

Chi c’è in linea

Visitano il forum: Nessuno e 6 ospiti