Due sono le cose:
1) O non hai capito,
2) O non vuoi capire.
Ora, qualsiasi sia la risposta (io direi di più la seconda, visto che se un tipo intelligente e hai capito come funziona questo aggeggio) facciamo una bella cosa.
Io ti do tutte le indicazioni per tirare fuori non 7, ma 10, 20, 30A da quel coso.
Tu farai le modifiche e lo proverai.
Nel momento in cui non funzionerà a dovere, o si scalderà troppo, o che so, esploderà qualcosa, ci penseremo. Ok?
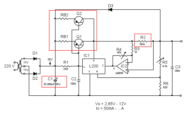
Innanzitutto segui lo schema che ti passo:
Le differenze rispetto al vecchio schema sono solo tre:
1) Condensatore di filtro C1: deve essere maggiorato, a spanne ti serve almeno un 33.000 uF 35V. Faremo conti più precisi più avanti. Chiedi al negoziante se possiede un condensatore di tale valore con lo stesso diametro di quello che hai già montato; dovrai semplicemente dissaldarlo e sostituirlo. Se non ce l'ha, saldalo al PCB con due fili piuttosto grossi, ma corti.
2) Transistor, transistor, transistor. Come vedi nel riquadro rosso in alto, dovrai semplicemente mettere i transistor in parallelo (base con base, collettore con collettore), interponendo però fra gli emettitori le resistenze RB1 e RB2, dette di ballast. Vanno benissimo resistenze da 0,1 ohm come quella che hai già comprato per R2. Vanno benissimo altri transistor MJ4502. Per il dissipatore, vedi tu se riesci a farne stare tanti su uno solo, magari aggiungendo una ventola oppure applicare un secondo dissipatore al mobile, o cambiare direttamente mobile.
IMPORTANTE: potrai replicare tale struttura per quante volte vorrai, tieni conto che potrai erogare grosso modo 4A per transistor. Se vuoi 40A, metti 10 transistor in parallelo e 10 ballast.
3) Shunt all'uscita (R2). Per raddoppiare la corrente, ed avere 8A massimi, serve uno shunt da 50 milliohm. Puoi comprarlo nuovo, oppure comprare un'altra resistenza da 100 milliohm (0,1 ohm) identica a quella che hai, e saldarla in parallelo a quella esistente.
Se vuoi più di 8A, servono shunt più piccoli. Fai la proporzione e trovi il valore. Ad esempio, per 40A, serve uno shunt da 10 milliohm. Attento però che con 10 milliohm dovrai comprare uno shunt a 4 fili, nel caso ti diciamo poi noi come fare per saldarlo (non è difficile).
Le piste sul PCB andranno rinforzate saldandovi sopra spezzoni di rame rigido (TANTO. Per 40A, saldaci direttamente delle piastrine in rame sagomate con la stessa forma della pista, e usa un saldatore a gas).
Con queste semplici modifiche, abbiamo aperto la strada per tutta la corrente che vuoi. Vedi tu se applicare un solo transistor in più (e le altre modifiche) per avere 8A, oppure salire ancora.
Che dire... buon lavoro! Posta qualche foto e facci sapere come va!

p.s.: permettimi una sola domanda, prima di tornare al lavoro: ti è mai passato per la mente che quella scritta "7A" fosse un po' fasulla?

Elettrotecnica e non solo (admin)
Un gatto tra gli elettroni (IsidoroKZ)
Esperienza e simulazioni (g.schgor)
Moleskine di un idraulico (RenzoDF)
Il Blog di ElectroYou (webmaster)
Idee microcontrollate (TardoFreak)
PICcoli grandi PICMicro (Paolino)
Il blog elettrico di carloc (carloc)
DirtEYblooog (dirtydeeds)
Di tutto... un po' (jordan20)
AK47 (lillo)
Esperienze elettroniche (marco438)
Telecomunicazioni musicali (clavicordo)
Automazione ed Elettronica (gustavo)
Direttive per la sicurezza (ErnestoCappelletti)
EYnfo dall'Alaska (mir)
Apriamo il quadro! (attilio)
H7-25 (asdf)
Passione Elettrica (massimob)
Elettroni a spasso (guidob)
Bloguerra (guerra)







