Comunque io non posso competere con te per la freschezza dei tuoi studi,
ALT!Ti prego non mettiamola su questo piano, non ha il benché minimo senso.
Sto imparando un sacco anche io da questa discussione; il modo migliore per capire se un'idea è valida è trovare qualcuno che possa dire qualcosa di diverso, confutare, proporre alternative.
In questi pochi messaggi abbiamo ripassato insieme un po' di teoria sulla regolazione lineare, abbiamo rivisto i concetti di dimensionamento termico, abbiamo esaminato topologie diverse... Ragazzi, continuamo!
Grazie a discussioni come questa si compie davvero lo spirito del CDEY: le idee si mescolano, si prende il meglio di ogni proposta e si procede!
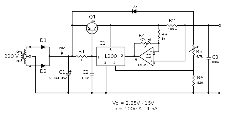
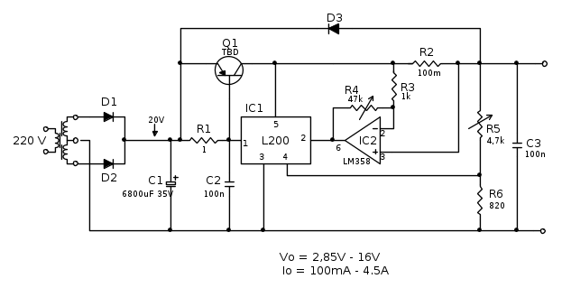
Io ero partito con l'idea del 317 e limite di corrente fisso, ed eccoci a parlare di un L200, limite di corrente regolabile, massima potenza "spremibile" dal sistema... tutto questo è
fantastico!
Quindi man, continuiamo a darci dentro!

Solo chi non fa nulla (o fa di testa sua) non sbaglia mai (o è convinto di non farlo)!
antonyb, ma... il tuo sito è
SPETTACOLARE!
Sto lavorando in questo istante allo schema, datemi un po' di tempo, lo posto e continuiamo a ragionarci!

Alberto.