Carissimi ecco l'ultima evoluzione del nostro progetto:

- RailNeg_1.jpg (124.42 KiB) Osservato 4855 volte
Dettaglio del circuito di controllo:

- RailNeg_2.jpg (106.02 KiB) Osservato 4855 volte
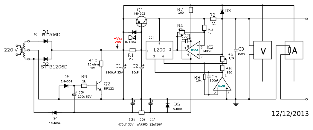
Schema implementato:
Vi consiglio di osservare lo schema a dimensione naturale, cliccando con il tasto destro su di esso e selezionando "Apri in un'altra scheda".
Come vedete, oltre al rail di tensione negativa, è stato implementato lo stadio IC2-B. Il nostro Bruno ci aveva visto giusto: senza compensazione in frequenza (R8-C5), lo stadio era instabile per tensioni d'uscita inferiori a circa 3V. Con la compensazione, tutto a posto!
L'aggiunta di tale stadio ha evidenziato il fenomeno previsto in precedenza: in fase di spegnimento dell'alimentatore, le capacità C6 e C7 si scaricano molto più in fretta del grosso condensatore di filtro C1, e dunque l'operazionale perde il ramo di alimentazione negativo. Tale ramo diviene di fatto flottante, la tensione si porta rapidamente sopra lo zero, polarizzando inversamente un bel po' di giunzioni, se contiamo quelle dell'operazionale, del regolatore IC3, del L200 stesso. Insomma, un bel macello!

Cosa succede: allo spegnimento dell'alimentatore, la tensione d'uscita schizza al valore massimo ammesso: 20V circa. Immaginate cosa può succedere se avevamo alimentato un sensibile circuito a 3,3V...
Come mai? Beh, l'uscita dell'amplificatore operazionale è collegata direttamente al pin 3 del L200, che funge da riferimento. Se si alza il riferimento, si alza tutto!
Provvedimenti:
Innanzitutto ho applicato il diodo D5, per impedire al rail negativo di salire troppo sopra la massa. In questo modo, la tensione è limitata a circa 0,6 - 0,7V.
Ciò non basta, perché sempre all'atto dello spegnimento, il rail di tensione negativo passa da -5 a +0,6V. Questo significa che il riferimento al pin 3 del L200 passa da -2,75V a +0,6V. Istantaneamente, la tensione d'uscita si alza di 3V rispetto al valore impostato... ancora non ci siamo.
Analisi del problema: il rail negativo si "spegne più in fretta" del rail di potenza a 20V.
Soluzione 1: aumentiamo pesantemente il valore di C6 o C7, in modo da mantenere alimentato il rail negativo fino allo scaricamento di C1. Se aumentiamo C7, mandiamo in crisi IC3. Se aumentiamo C6, dobbiamo salire di TANTO: in ingresso a IC3 ho misurato 6 mA, e se vogliamo mantenere una tensione di almeno -8V per più di 20 secondi (tanto ci mette a scaricarsi C1), occorre un condensatore da ben

Direi che iniziamo a esagerare.
Soluzione 2: Scarichiamo più velocemente C1!
Il circuito proposto è costituito dai componenti D6-C8-R9-Q2. All'accensione dell'alimentatore, il transistor è interdetto, e il condensatore C8 viene caricato alla tensione di 20V tramite il diodo D6. Allo spegnimento dell'alimentatore, non appena il rail a -20V inizia a scemare, il condensatore viene "sollevato", portando in polarizzazione Q2 tramite la resistenza di base R9. La carica immagazzinata nel condensatore è sufficiente a mantenere acceso Q2 per un paio di secondi.
L'accensione di Q2 provoca lo scorrere di una notevle corrente in R9 (2A di picco), che scarica rapidamente il condensatore di filtro C1.
Per garantire che la tensione cali prima dello scemare del rail negativo, è sufficiente imporre una costante di tempo R9-C1 largamente inferiore a quella vista dal condensatore C6. Il calcolo restituisce un valore limite di 100 ohm; ho impiegato una resistenza da 10 ohm per mantenere distanti le due costanti di tempo, e assicurare che il decadimento del rail a 20V avvenga PRIMA del decadimento del rail a -5V.
In seguito alla modifica apportata, ho avuto modo di osservare forme d'onda molto pulite, transitori di accensione e spegnimento privi di qualsiasi picco o sovraelongazione.
Naturalmente, la tensione si può regolare con continuità da 0 a 15V, e la protezione in corrente funziona in maniera perfetta nell'intero range.
Vedremo con calma cosa accade nell'intorno dello zero volt, dove l'L200 non può erogare né assorbire corrente.
Naturalmente, ho aggiunto il transistor di potenza, e "tirato la bestia" fino a un paio di ampére (questo è il limite del mio carico attivo

).
Direi che si possono trarre alcune conclusioni:
1) Mi serve un carico attivo più muscoloso (ma per quello abbiamo un progetto CDEY già aperto).
2) Lo stadio IC2-B funziona.
3) Lo stadio di Q2 è solo una delle soluzioni che mi sono venute in mente. Mi piacerebbe escogitare qualcosa di più elegante, e chiedo dunque il vostro aiuto!
4) Il problema della non linearità del controllo di corrente permane, ma a quello magari ci pensiamo domani...
antonyb, puoi già iniziare a vedere quali componenti comperare; aspetta tuttavia di avere l'OK definitivo, poi ti guideremo per applicare le modifiche al tuo alimentatore. Dovremmo riuscire a farcela senza dover ridisegnare il circuito stampato.

A presto, con la pubblicazione di una pletora di forme d'onda! Adesso sono un po' stanco... ciao!
Alberto.