Un po' misero.
Comunque ho cercato un po' ed ho ritrovato il circuito della parte analogica.
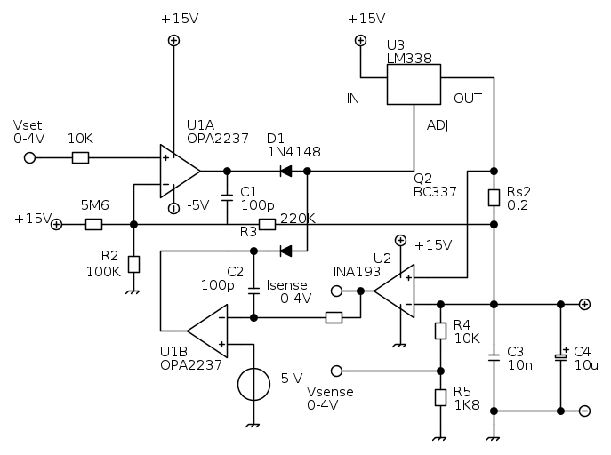
Ne avevo discusso in questo thread dove ci sono anche gli sviluppi.
Alimentatore a controllo digitale
Moderatore:
brabus
3
voti
"La follia sta nel fare sempre la stessa cosa aspettandosi risultati diversi".
"Parla soltanto quando sei sicuro che quello che dirai è più bello del silenzio".
Rispondere è cortesia, ma lasciare l'ultima parola ai cretini è arte.
"Parla soltanto quando sei sicuro che quello che dirai è più bello del silenzio".
Rispondere è cortesia, ma lasciare l'ultima parola ai cretini è arte.
-

TardoFreak
73,9k 8 12 13 - -EY Legend-

- Messaggi: 15754
- Iscritto il: 16 dic 2009, 11:10
- Località: Torino - 3° pianeta del Sistema Solare
1
voti
Perfetto..allora se non e' un problema scopiazziamo dal tuo treadh...

⋮ƎlectroYou
-

stefanob70
14,1k 5 11 13 - Master EY

- Messaggi: 3190
- Iscritto il: 14 lug 2012, 13:14
- Località: Roma
2
voti
Tra l' altro questo circuito è stato già provato.
Funziona benissimo. Inoltre avendo a disposizione sia il Vset che il Vsense si può fare una procedura interattiva per la regolazione dello zero e, per esempio, la regolazione dei 10V.
Avendo questi due dati acquisiti è poi facile fare un' interpolazione e togliere l' eventuale offset.
Una differenza fra la Vsense che ci si aspetta e quella misurata permette di rilevare quando l' alimentatore va in regolazione di corrente.
Lo stesso discorso lo si applica per Iset e Isense
Funziona benissimo. Inoltre avendo a disposizione sia il Vset che il Vsense si può fare una procedura interattiva per la regolazione dello zero e, per esempio, la regolazione dei 10V.
Avendo questi due dati acquisiti è poi facile fare un' interpolazione e togliere l' eventuale offset.
Una differenza fra la Vsense che ci si aspetta e quella misurata permette di rilevare quando l' alimentatore va in regolazione di corrente.
Lo stesso discorso lo si applica per Iset e Isense
"La follia sta nel fare sempre la stessa cosa aspettandosi risultati diversi".
"Parla soltanto quando sei sicuro che quello che dirai è più bello del silenzio".
Rispondere è cortesia, ma lasciare l'ultima parola ai cretini è arte.
"Parla soltanto quando sei sicuro che quello che dirai è più bello del silenzio".
Rispondere è cortesia, ma lasciare l'ultima parola ai cretini è arte.
-

TardoFreak
73,9k 8 12 13 - -EY Legend-

- Messaggi: 15754
- Iscritto il: 16 dic 2009, 11:10
- Località: Torino - 3° pianeta del Sistema Solare
1
voti
Ok per la parte hardware non rappresenta un problema.
Per quanto riguarda la parte software si potrebbe procedere in questo modo?
Accensione dispositivo.
1) il micro esegue un ciclo di controllo sulle uscite
2) controllo della temperatura,altrimenti inibisce le uscite.
3) se tutto ok il micro inizializza la parte delle letture di tensione e di corrente.
4) regolazione automatica dell'offset.
5) il display visualizza il menu opzioni che andremo a decidere successivamente.
...
...
...
Per quanto riguarda la parte software si potrebbe procedere in questo modo?
Accensione dispositivo.
1) il micro esegue un ciclo di controllo sulle uscite
2) controllo della temperatura,altrimenti inibisce le uscite.
3) se tutto ok il micro inizializza la parte delle letture di tensione e di corrente.
4) regolazione automatica dell'offset.
5) il display visualizza il menu opzioni che andremo a decidere successivamente.
...
...
...
⋮ƎlectroYou
-

stefanob70
14,1k 5 11 13 - Master EY

- Messaggi: 3190
- Iscritto il: 14 lug 2012, 13:14
- Località: Roma
1
voti
Sorry sulle librerie del pierin non so nulla.... 
⋮ƎlectroYou
-

stefanob70
14,1k 5 11 13 - Master EY

- Messaggi: 3190
- Iscritto il: 14 lug 2012, 13:14
- Località: Roma
2
voti
Le librerie possono servire per dare longevità al progetto, consentendo ai futuri sviluppatori di aggiungere facilmente funzioni aggiuntive.
Io, ad esempio, non posso vivere senza l'indicazione della regolazione: un banalissimo LED rosso, sul frontale, che mi dice se sto lavorando con una tensione stabile o no.
Il LED mi si accende per un breve istante alla connessione del carico (a causa del piccolo buco di tensione), oppure rimane acceso fisso se l'alimentatore diventa instabile. Potrebbe essere molto interessante realizzare questa funzione via software.
Altra funzione da decidere se implementare: visualizzare la tensione e la corrente impostate, E i valori attuali: quattro visualizzazioni in tutto, che in varie occasioni mi son tornate utili.
Il MASSIMO per me sarebbe questo: display grafico 128 x 64, visualizzazione scalabile: le quattro grandezze nei quattro quadranti del display, oppure visualizzazione della tensione e della corrente attuali, oppure visualizzazione della tensione in piccolo (magari in alto) e della corrente in grande, al centro...
Per aggiungere una feature che ho sempre desiderato: la backlight del display verde se siamo a tensione costante, rossa se siamo a corrente costante. Rossa lampeggiante se siamo fuori regolazione.
Ecco, ho espresso i tre desideri.
Io, ad esempio, non posso vivere senza l'indicazione della regolazione: un banalissimo LED rosso, sul frontale, che mi dice se sto lavorando con una tensione stabile o no.
Il LED mi si accende per un breve istante alla connessione del carico (a causa del piccolo buco di tensione), oppure rimane acceso fisso se l'alimentatore diventa instabile. Potrebbe essere molto interessante realizzare questa funzione via software.
Altra funzione da decidere se implementare: visualizzare la tensione e la corrente impostate, E i valori attuali: quattro visualizzazioni in tutto, che in varie occasioni mi son tornate utili.
Il MASSIMO per me sarebbe questo: display grafico 128 x 64, visualizzazione scalabile: le quattro grandezze nei quattro quadranti del display, oppure visualizzazione della tensione e della corrente attuali, oppure visualizzazione della tensione in piccolo (magari in alto) e della corrente in grande, al centro...
Per aggiungere una feature che ho sempre desiderato: la backlight del display verde se siamo a tensione costante, rossa se siamo a corrente costante. Rossa lampeggiante se siamo fuori regolazione.
Ecco, ho espresso i tre desideri.
Alberto.
1
voti
brabus ha scritto:Ecco, ho espresso i tre desideri.
E cosa ne sai,se magari in futuro succede che si realizzano?
Intanto guardiamo ad un progetto piu semplice(si fa per dire....
Certo sara' indispensabile lo sviluppo software....

⋮ƎlectroYou
-

stefanob70
14,1k 5 11 13 - Master EY

- Messaggi: 3190
- Iscritto il: 14 lug 2012, 13:14
- Località: Roma
4
voti
Certo!
Io personalmente lascio la palla e mi concentro sull'hardware. Mi piacerebbe usare un finale più moderno, reperibile ed economico del LM338, come ad esempio l'LT3080. Sembra però che il 3080 soffra di un baco irreparabile a livello di silicio... un giro nel videoblog di Dave Jones spiega tutto...
Stasera stessa cerco candidati papabili.
Ultima cosa: ho sempre sognato di usare come finale un amplificatore audio integrato: è identico a un alimentatore, lavora benissimo anche in DC, e può essere usato anche per "tirare" corrente, oltre a "spingerla": questo ci torna molto utile quando parliamo di zero volt: usando un regolatore lineare qualsiasi, gli zero volt rappresentano uno stato molto strano, nel quale l'alimentatore non eroga nulla. Paradossalmente, applicando una tensione dall'esterno possiamo fargli fare quello che vogliamo.
"Tirando" corrente, possiamo invece vincolare la tensione in maniera granitica.
E allora come mai non si usano i finali audio come alimentatori? Semplice, a causa dell'elevato guadagno locale il finale del finale (scusate il gioco di parole) va in crisi con certi tipi di carico (ad es. capacitivi, anche moderatamente), diventando instabile. MA esistono finali del tutto immuni a questo problema, studiati apposta per garantire la stabilità: è il caso del STA540.
Quasi quasi mi ordino qualche STA540 e faccio qualche prova...
Nel frattempo come ci organizziamo? Prototipiamo su breadboard, millefori? Facciamo un prototipino da OSHpark?
Io personalmente lascio la palla e mi concentro sull'hardware. Mi piacerebbe usare un finale più moderno, reperibile ed economico del LM338, come ad esempio l'LT3080. Sembra però che il 3080 soffra di un baco irreparabile a livello di silicio... un giro nel videoblog di Dave Jones spiega tutto...
Stasera stessa cerco candidati papabili.
Ultima cosa: ho sempre sognato di usare come finale un amplificatore audio integrato: è identico a un alimentatore, lavora benissimo anche in DC, e può essere usato anche per "tirare" corrente, oltre a "spingerla": questo ci torna molto utile quando parliamo di zero volt: usando un regolatore lineare qualsiasi, gli zero volt rappresentano uno stato molto strano, nel quale l'alimentatore non eroga nulla. Paradossalmente, applicando una tensione dall'esterno possiamo fargli fare quello che vogliamo.
"Tirando" corrente, possiamo invece vincolare la tensione in maniera granitica.
E allora come mai non si usano i finali audio come alimentatori? Semplice, a causa dell'elevato guadagno locale il finale del finale (scusate il gioco di parole) va in crisi con certi tipi di carico (ad es. capacitivi, anche moderatamente), diventando instabile. MA esistono finali del tutto immuni a questo problema, studiati apposta per garantire la stabilità: è il caso del STA540.
Quasi quasi mi ordino qualche STA540 e faccio qualche prova...
Nel frattempo come ci organizziamo? Prototipiamo su breadboard, millefori? Facciamo un prototipino da OSHpark?
Alberto.
0
voti
brabus ha scritto:Certo!
ho sempre sognato di usare come finale un amplificatore audio integrato..
Caspiterina...
brabus ha scritto:Nel frattempo come ci organizziamo? Prototipiamo su breadboard, millefori? Facciamo un prototipino da OSHpark?
Prima definiamo il progetto di massima,ad esempio scegliamo uno schema di nostro gradimento,e cosi avendo anche l'ingombro dei componenti possiamo sviluppare il layout del circuito,e poi vediamo per la parte dello sviluppo....
a proposito che prezzi ha OSHpark?
⋮ƎlectroYou
-

stefanob70
14,1k 5 11 13 - Master EY

- Messaggi: 3190
- Iscritto il: 14 lug 2012, 13:14
- Località: Roma
Chi c’è in linea
Visitano il forum: Nessuno e 5 ospiti

Elettrotecnica e non solo (admin)
Un gatto tra gli elettroni (IsidoroKZ)
Esperienza e simulazioni (g.schgor)
Moleskine di un idraulico (RenzoDF)
Il Blog di ElectroYou (webmaster)
Idee microcontrollate (TardoFreak)
PICcoli grandi PICMicro (Paolino)
Il blog elettrico di carloc (carloc)
DirtEYblooog (dirtydeeds)
Di tutto... un po' (jordan20)
AK47 (lillo)
Esperienze elettroniche (marco438)
Telecomunicazioni musicali (clavicordo)
Automazione ed Elettronica (gustavo)
Direttive per la sicurezza (ErnestoCappelletti)
EYnfo dall'Alaska (mir)
Apriamo il quadro! (attilio)
H7-25 (asdf)
Passione Elettrica (massimob)
Elettroni a spasso (guidob)
Bloguerra (guerra)
