[CDEY] Alimentatore da banco - Stadio di Potenza e Controllo
Moderatore:
brabus
0
voti
ho provato a guardare quel tool, ma è veramente pessimo, a prima vista sembra che sia tutto testuale e che bisogna creare la netlist a mano o usare un software esterno....
io avevo installato ltspice della linear technology, ma non riesco a far partire una simulazione di un opamp..
io avevo installato ltspice della linear technology, ma non riesco a far partire una simulazione di un opamp..
-

kevinpirola
319 4 9 - Expert

- Messaggi: 310
- Iscritto il: 14 dic 2011, 18:52
0
voti
ho provato a guardare quel tool, ma è veramente pessimo
Quello che ti ho suggerito è capostipite, from where it all started, originariamente concepito dall' Università di Berkeley.
Se il problema è lo schematic capture vai qui http://ngspice.sourceforge.net/resources.html
----
Ce ne sono una sfilza, anche per OsX, in Java e nativi. Più o meno tutti si basano su Macspice 3f5 o MacSpice 3f4 del quale ultimo è disponibile anche il sorgente.

Da soli conosciamo alcune cose.
In molti ne conosceremo molte di più.
In molti ne conosceremo molte di più.
6
voti
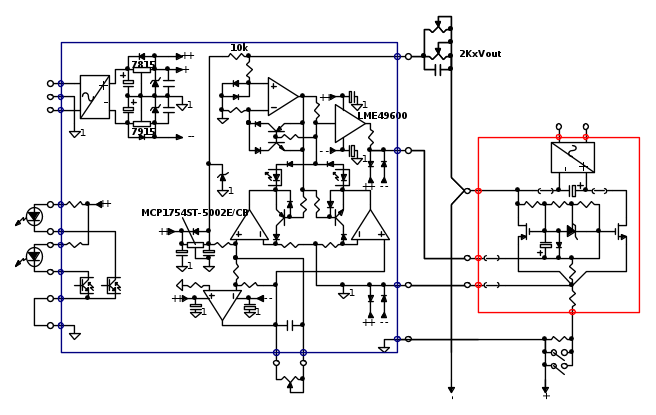
brabus ha scritto:Si, il punto è proprio questo: tutti i regolatori integrati, spacciati per "alimentatori", sono a tutti gli effetti un accrocchio di un opamp e qualche componente di potenza, più un riferimento (di tensione o di corrente)...
..Il punto più critico di tutto il progetto, eccettuata la compensazione in frequenza, è lo switch fra la modalità di lavoro a tensione costante e a corrente costante.
Nel 99% degli schemi, anche a livello integrato (e anche in casa Agilent!), funziona sempre allo stesso modo: due circuiti di controllo separati (i.e. un loop per la tensione e un loop per la corrente), che fanno capo a un OR analogico, tipicamente a diodi. Chi impone il comando più "basso" vince.
Questo significa che, ad esempio, quando si raggiunge la soglia di corrente prefissata, il loop di controllo in tensione smette di funzionare, e subentra quello di corrente.
La cosa che mi ha sempre turbato è questa: fintantoché un loop è attivo, l'altro è in saturazione piena.
Questo significa che ogni volta che si commuta fra un loop e l'altro, gli opamp devono uscire dalla saturazione, impiegando chissà quante centinaia di microsecondi, dando origine a fastidiosi glitch e potenzialmente addirittura a latchup. Insomma, una botta pazzesca ogni volta, per non parlare del comportamento nello stato limite: l'inevitabile instabilità viene spesso risolta con orrendi elettrolitici all'uscita, vanificando ogni speranza sulla dinamica del controllo in corrente.
Tempo fa avevo prototipato un alimentatore nel quale il loop "dormiente" era chiuso a feedback, salvaguardando così l'opamp dalla saturazione. Nella commutazione fra corrente costante e tensione costante, il transitorio era dominato dalla sola dinamica degli opamp, risparmiando così tutti i fastidi derivanti dalla saturazione. Avevo realizzato il tutto con alcuni switch analogici, dei banali 4066, ma certamente si può fare meglio.
Cerco di recuperare lo schema, mi piaceva un sacco e vorrei condividerlo. ..
Alberto è incredibile! le tue riflessioni corrispondono perfettamente alle mie di qualche tempo fa.Ecco quello che elaborai per risolvere i punti critici che hai evidenziato.
Funziona sulla falsa riga dell'MC1466 ma con parecchie varianti.
Si tratta di un push–pull ultra veloce dove sono state prese tutte le precauzioni per non far saturare nulla.
Lo schema è ancora da studiare e da dimensionare, non è assolutamente una versione definitiva, ha ancora bisogno di essere sgrossato e rivisto per bene, lo posto solo per rendere l'idea che avevo in mente..
Dimenticavo: chi ha voglia di ragionare sullo schema faccia attenzione che i riferimenti sono due diversi tra loro, uno è un triangolo semplice, l'altro è un triangolo con il numero 1.
-

BrunoValente
39,6k 7 11 13 - G.Master EY

- Messaggi: 7796
- Iscritto il: 8 mag 2007, 14:48
0
voti
Ho provato a ragionare sullo schema, però per me è ancora un po' difficile, mi puoi dare qualche linea guida?
-

kevinpirola
319 4 9 - Expert

- Messaggi: 310
- Iscritto il: 14 dic 2011, 18:52
0
voti
All'alimentatore degli integrati, in alto a sinistra, non manca l'uscita -15V stabilizzata dal 7915?
Poi, facendo finta di aver capito tutto il resto (
), cosa serve il doppio interruttore in parallelo ad un resistore in basso a destra?
Vedo un P-mos, prevedo orticaria per brabus
Poi, facendo finta di aver capito tutto il resto (
Vedo un P-mos, prevedo orticaria per brabus
-

FedericoSibona
5.022 3 5 8 - Master

- Messaggi: 3951
- Iscritto il: 19 mar 2013, 11:43
0
voti
kevinpirola ha scritto:.. mi puoi dare qualche linea guida?
Dammi un po' di tempo, vedrò di buttare giù uno schema semplificato per ragionare più facilmente e per discuterci un po' su.
FedericoSibona ha scritto:All'alimentatore degli integrati, in alto a sinistra, non manca l'uscita -15V stabilizzata dal 7915?
Non capisco cosa intendi, mi pare che ci sia
FedericoSibona ha scritto:.. cosa serve il doppio interruttore in parallelo ad un resistore in basso a destra?
Boooo..non ricordo cosa avessi in mente
FedericoSibona ha scritto:Vedo un P-mos, prevedo orticaria per brabus
Be' qui serve solo eventualmente a recuperare velocemente l'energia da valle nei casi in cui il carico si comporti da generatore..forse
-

BrunoValente
39,6k 7 11 13 - G.Master EY

- Messaggi: 7796
- Iscritto il: 8 mag 2007, 14:48
0
voti
BrunoValente ha scritto:FedericoSibona ha scritto:All'alimentatore degli integrati, in alto a sinistra, non manca l'uscita -15V stabilizzata dal 7915?
Non capisco cosa intendi, mi pare che ci sia
Hai più che ragione, sono orbo
Ora vado a guardarmi un po' meglio il resto del circuito
-

FedericoSibona
5.022 3 5 8 - Master

- Messaggi: 3951
- Iscritto il: 19 mar 2013, 11:43
4
voti
Cosa che non ho detto ma che dovrebbe risultare evidente osservando lo schema: l'obbiettivo che mi proposi quando lo disegnai era quello di realizzare
1) un circuito di controllo completo e universale (quello nel riquadro blu) che avesse tutti i requisiti che si richiedono ad un alimentatore, insomma che fosse corredato di tutto quello che manca ai vari integrati disponibili in commercio e al tempo stesso che fosse privo dei vari loro difetti/carenze.
2) un circuito di potenza (riquadro rosso) dove, lasciando la struttura immutata, fosse possibile dimensionarla di volta in volta per qualsiasi tensione e qualsiasi corrente semplicemente scegliendo i tipi di mosfet più idonei e il valore delle resistenze di sensing della corrente, un po' come avviene per l'MC1466.
1) un circuito di controllo completo e universale (quello nel riquadro blu) che avesse tutti i requisiti che si richiedono ad un alimentatore, insomma che fosse corredato di tutto quello che manca ai vari integrati disponibili in commercio e al tempo stesso che fosse privo dei vari loro difetti/carenze.
2) un circuito di potenza (riquadro rosso) dove, lasciando la struttura immutata, fosse possibile dimensionarla di volta in volta per qualsiasi tensione e qualsiasi corrente semplicemente scegliendo i tipi di mosfet più idonei e il valore delle resistenze di sensing della corrente, un po' come avviene per l'MC1466.
-

BrunoValente
39,6k 7 11 13 - G.Master EY

- Messaggi: 7796
- Iscritto il: 8 mag 2007, 14:48
3
voti
..Ma la cosa più importante che non ho detto è il motivo per cui ho smesso di lavorarci: è un circuito che non mi piace più, strada facendo si è complicato troppo e ha perso gran parte dell'eleganza iniziale, il fatto stesso che non si riesca a comprenderne facilmente il funzionamento e che io stesso avrei qualche difficoltà a spiegarlo è indice del fatto che non è solo complesso ma bensì che è complicato..e c'è una bella differenza.
Insomma è una questione di feeling tra me e il circuito, una vocina da dentro mi ha suggerito di non andare avanti e di cambiare strada.
Insomma è una questione di feeling tra me e il circuito, una vocina da dentro mi ha suggerito di non andare avanti e di cambiare strada.
-

BrunoValente
39,6k 7 11 13 - G.Master EY

- Messaggi: 7796
- Iscritto il: 8 mag 2007, 14:48
Chi c’è in linea
Visitano il forum: Nessuno e 6 ospiti

Elettrotecnica e non solo (admin)
Un gatto tra gli elettroni (IsidoroKZ)
Esperienza e simulazioni (g.schgor)
Moleskine di un idraulico (RenzoDF)
Il Blog di ElectroYou (webmaster)
Idee microcontrollate (TardoFreak)
PICcoli grandi PICMicro (Paolino)
Il blog elettrico di carloc (carloc)
DirtEYblooog (dirtydeeds)
Di tutto... un po' (jordan20)
AK47 (lillo)
Esperienze elettroniche (marco438)
Telecomunicazioni musicali (clavicordo)
Automazione ed Elettronica (gustavo)
Direttive per la sicurezza (ErnestoCappelletti)
EYnfo dall'Alaska (mir)
Apriamo il quadro! (attilio)
H7-25 (asdf)
Passione Elettrica (massimob)
Elettroni a spasso (guidob)
Bloguerra (guerra)
