Per il PIC, ok per il 16F883, ha lo stesso case dell'876 e se puoi usare l'oscillatore interno avanzano altri 2 pin liberi ... confermami solo una cosa, perche' di solito non li uso, per l'ICSP mi sembra servano VPP, clock e data, oltre al + e - , quindi pin 1, 27 e 28, giusto ? ... posso usare 25, 26, 27 e 28 per le linee dati dell'LCD (da RB4 a RB7, cosi durante la programmazione si sfila l'LCD dal connettore e non serve preoccuparsi di circuiti di isolamento verso il resto dei componenti, per te va bene ? ... hai una specifica piedinatura richiesta per l'header ICSP o usi i fili separati ?
Misuratore di ESR
Moderatore:
brabus
0
voti
[201] Re: Misuratore di ESR
Ciao, allora, TLV3201, MCP6001, TS5A3166 e TS5A3159 sono SOT-23, l'8 pin e' SO8 (o SOIC, e' lo stesso package), resistenze e condensatori sono 1206 (ma ho usato le mie piazzuole su cui si possono saldare senza problemi anche gli 0805), gli 1N4148 sono in SOD80C (e' il package piu comune per i diodi in vetro SMD, ma dato che non e' necessario farci passare in mezzo alcuna pista, posso stringere lo spazio centrale in modo che sia possibile saldarci senza problemi anche un SOD-123F se preferisci quel formato), connettori e modulo a passo 100mil ... il resto e' tutto standard, tranne quello che non lo e' ( sto scherzando
)
Per il PIC, ok per il 16F883, ha lo stesso case dell'876 e se puoi usare l'oscillatore interno avanzano altri 2 pin liberi ... confermami solo una cosa, perche' di solito non li uso, per l'ICSP mi sembra servano VPP, clock e data, oltre al + e - , quindi pin 1, 27 e 28, giusto ? ... posso usare 25, 26, 27 e 28 per le linee dati dell'LCD (da RB4 a RB7, cosi durante la programmazione si sfila l'LCD dal connettore e non serve preoccuparsi di circuiti di isolamento verso il resto dei componenti, per te va bene ? ... hai una specifica piedinatura richiesta per l'header ICSP o usi i fili separati ?
Per il PIC, ok per il 16F883, ha lo stesso case dell'876 e se puoi usare l'oscillatore interno avanzano altri 2 pin liberi ... confermami solo una cosa, perche' di solito non li uso, per l'ICSP mi sembra servano VPP, clock e data, oltre al + e - , quindi pin 1, 27 e 28, giusto ? ... posso usare 25, 26, 27 e 28 per le linee dati dell'LCD (da RB4 a RB7, cosi durante la programmazione si sfila l'LCD dal connettore e non serve preoccuparsi di circuiti di isolamento verso il resto dei componenti, per te va bene ? ... hai una specifica piedinatura richiesta per l'header ICSP o usi i fili separati ?
"Sopravvivere" e' attualmente l'unico lusso che la maggior parte dei Cittadini italiani,
sia pure a costo di enormi sacrifici, riesce ancora a permettersi.
sia pure a costo di enormi sacrifici, riesce ancora a permettersi.
-

Etemenanki
9.527 3 6 10 - Master

- Messaggi: 5950
- Iscritto il: 2 apr 2021, 23:42
- Località: Dalle parti di un grande lago ... :)
0
voti
[202] Re: Misuratore di ESR
Per la ICSP, viene molto comodo usare il connettore del PicKit2. Prova a guardare qui:
http://ww1.microchip.com/downloads/en/d ... 51556a.pdf
A pagina 37 c'è lo schema con la piedinatura del connettore in questione (con il 16F690 però). Adesso sono un po' di fretta, ti basta o vuoi che faccia uno schemino magari domani con il 16F883?
Per quanto riguarda i diodi, ho guardato: in package SOD80C trovo molti diodi Zener ma alla fine sono arrivato su questi:
https://fr.farnell.com/nexperia/pmll414 ... ?st=sod80c
Meglio in effetti fare in modo che la scheda possa accettare anche diodi in package SOD-123F.
http://ww1.microchip.com/downloads/en/d ... 51556a.pdf
A pagina 37 c'è lo schema con la piedinatura del connettore in questione (con il 16F690 però). Adesso sono un po' di fretta, ti basta o vuoi che faccia uno schemino magari domani con il 16F883?
Per quanto riguarda i diodi, ho guardato: in package SOD80C trovo molti diodi Zener ma alla fine sono arrivato su questi:
https://fr.farnell.com/nexperia/pmll414 ... ?st=sod80c
Meglio in effetti fare in modo che la scheda possa accettare anche diodi in package SOD-123F.
Follow me on Mastodon: @davbucci@mastodon.sdf.org
-

DarwinNE
31,0k 7 11 13 - G.Master EY

- Messaggi: 4420
- Iscritto il: 18 apr 2010, 9:32
- Località: Grenoble - France
1
voti
[203] Re: Misuratore di ESR
Cercando un po in rete ho trovato questa immagine

Dove vengono indicati solo 5 segnali, il T1G, anche se c'e' sul 16F883 (pin 26) non e' segnato come da collegare, comunque mettere 5 o 6 pin a me costa lo stesso, se vuoi lo porto fuori sul pin 6 ... solo non so quanto servira', perche' sullo schema che hai postato e' diretto, mentre sul disegno dell'883 e' invertito ...
Per i diodi rifaccio il package e stringo lo spazio centrale del SOD, cosi ci puoi saldare anche gli altri.

Dove vengono indicati solo 5 segnali, il T1G, anche se c'e' sul 16F883 (pin 26) non e' segnato come da collegare, comunque mettere 5 o 6 pin a me costa lo stesso, se vuoi lo porto fuori sul pin 6 ... solo non so quanto servira', perche' sullo schema che hai postato e' diretto, mentre sul disegno dell'883 e' invertito ...
Per i diodi rifaccio il package e stringo lo spazio centrale del SOD, cosi ci puoi saldare anche gli altri.
"Sopravvivere" e' attualmente l'unico lusso che la maggior parte dei Cittadini italiani,
sia pure a costo di enormi sacrifici, riesce ancora a permettersi.
sia pure a costo di enormi sacrifici, riesce ancora a permettersi.
-

Etemenanki
9.527 3 6 10 - Master

- Messaggi: 5950
- Iscritto il: 2 apr 2021, 23:42
- Località: Dalle parti di un grande lago ... :)
0
voti
[204] Re: Misuratore di ESR
Ho ripreso la cosa con più calma e sto cercando di guardare le differenze tra il PIC16F883 e il PIC16F876 che ho già usato diverse volte e non mi sembra che ci sia nulla di significativo per quanto riguarda l'ICSP. La piedinatura che hai trovato mi sembra corretta, ho guardato sul datasheet.
Ecco uno schema di un mio vecchio progetto che usava un PIC16F876 con un display LCD, si vede come ho fatto per collegare sia l'header ICSP al micro, sia il display. Basta aggiungere un paio di resistenze.
http://davbucci.chez-alice.fr/elettroni ... heme_r.jpg
Per la piedinatura dell'header, meglio usare quella del PICkit2 (anni fa avevo un programmatore parallelo e ne usavo una diversa):
Il PICkit2 perché (se il consumo non è eccessivo) permette di alimentare il circuito a cui è attaccato. Per lavorare sul firmware, si può quindi tenere il tutto sul banco a fianco al computer senza avere altri fili o altri strumenti. Oggi esistono alternative più moderne (PICkit3 e PICkit4), ma io non le possiedo.
Ecco uno schema di un mio vecchio progetto che usava un PIC16F876 con un display LCD, si vede come ho fatto per collegare sia l'header ICSP al micro, sia il display. Basta aggiungere un paio di resistenze.
http://davbucci.chez-alice.fr/elettroni ... heme_r.jpg
Per la piedinatura dell'header, meglio usare quella del PICkit2 (anni fa avevo un programmatore parallelo e ne usavo una diversa):
Il PICkit2 perché (se il consumo non è eccessivo) permette di alimentare il circuito a cui è attaccato. Per lavorare sul firmware, si può quindi tenere il tutto sul banco a fianco al computer senza avere altri fili o altri strumenti. Oggi esistono alternative più moderne (PICkit3 e PICkit4), ma io non le possiedo.
Follow me on Mastodon: @davbucci@mastodon.sdf.org
-

DarwinNE
31,0k 7 11 13 - G.Master EY

- Messaggi: 4420
- Iscritto il: 18 apr 2010, 9:32
- Località: Grenoble - France
0
voti
[205] Re: Misuratore di ESR
Nel tuo disegno hai usato l'aux per dare la massa lasciando scollegato il pin VSS, preferisci che te lo colleghi in quel modo anche qui, invece che collegare il pin 3 dell'header alla massa ?
Diodo e resistenza sul MCLR li avevo gia messi, aggiunte le resistenze sulle linee verso il display, vedo se riesco a piazzare l'header in modo che sia accessibile da uno dei lati senza scollegare il display.
Diodo e resistenza sul MCLR li avevo gia messi, aggiunte le resistenze sulle linee verso il display, vedo se riesco a piazzare l'header in modo che sia accessibile da uno dei lati senza scollegare il display.
"Sopravvivere" e' attualmente l'unico lusso che la maggior parte dei Cittadini italiani,
sia pure a costo di enormi sacrifici, riesce ancora a permettersi.
sia pure a costo di enormi sacrifici, riesce ancora a permettersi.
-

Etemenanki
9.527 3 6 10 - Master

- Messaggi: 5950
- Iscritto il: 2 apr 2021, 23:42
- Località: Dalle parti di un grande lago ... :)
0
voti
[206] Re: Misuratore di ESR
Etemenanki ha scritto:Nel tuo disegno hai usato l'aux per dare la massa lasciando scollegato il pin VSS, preferisci che te lo colleghi in quel modo anche qui, invece che collegare il pin 3 dell'header alla massa ?
Nel mio disegno usavo un vecchio programmatore. Molto meglio restare compatibili con il PICkit2/3, quindi pin 3 a massa.
Etemenanki ha scritto:Diodo e resistenza sul MCLR li avevo gia messi, aggiunte le resistenze sulle linee verso il display, vedo se riesco a piazzare l'header in modo che sia accessibile da uno dei lati senza scollegare il display.
Sì, è indispensabile. Si può utilizzare un header ad angolo retto, come qui:
Follow me on Mastodon: @davbucci@mastodon.sdf.org
-

DarwinNE
31,0k 7 11 13 - G.Master EY

- Messaggi: 4420
- Iscritto il: 18 apr 2010, 9:32
- Località: Grenoble - France
0
voti
[207] Re: Misuratore di ESR
L'header a 90 gradi l'ho fatto stare in parte al connettore dell'LCD, ok per il pin 3 a massa, lascio volante il 6 o vuoi anche quello a massa ?
"Sopravvivere" e' attualmente l'unico lusso che la maggior parte dei Cittadini italiani,
sia pure a costo di enormi sacrifici, riesce ancora a permettersi.
sia pure a costo di enormi sacrifici, riesce ancora a permettersi.
-

Etemenanki
9.527 3 6 10 - Master

- Messaggi: 5950
- Iscritto il: 2 apr 2021, 23:42
- Località: Dalle parti di un grande lago ... :)
2
voti
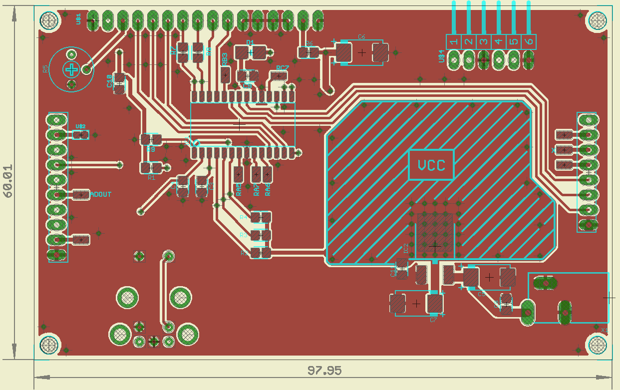
[208] Re: Misuratore di ESR
Cosi ti va bene ?
Header ICSP aggiunto, accessibile con display montato, a proposito del display li e' indicato un 20x4, ma ovviamente si puo usare quello che si vuole, ho messo questo e basato la grandezza delle schedine proprio su questo perche' cercando i vari modelli disponibili ne ho trovati con 7 misure leggermente diverse, fra 20x4, 16x2 e 20x2, cosi ho preso le dimensioni piu larghe che ho trovato con i 16 pin standard, in modo che qualsiasi altro ci sta dentro comunque.
Mancano un po di vias fra le due masse, non le ho ancora messe tutte.
Ti ho fatto la piedinatura dell'encoder per i comuni EC11 (quelli piu diffusi), e ho messo sia i pad per montarlo in orizzontale che in verticale (cosi se decidi di usare un 20x4, e' accessibile dal basso, mentre con il 16x2 dovrebbe starci quello verticale, se invece preferisci usare uno di quelli laterali a rotellina, tipo gli EVQWKL001 ti disegno il componente e lo sostituisco o aggiungo (c'e' spazio)
Il trimmer per il contrasto e' disegnato orizzontale ma quello verticale ha la stessa piedinatura.
Header ICSP aggiunto, accessibile con display montato, a proposito del display li e' indicato un 20x4, ma ovviamente si puo usare quello che si vuole, ho messo questo e basato la grandezza delle schedine proprio su questo perche' cercando i vari modelli disponibili ne ho trovati con 7 misure leggermente diverse, fra 20x4, 16x2 e 20x2, cosi ho preso le dimensioni piu larghe che ho trovato con i 16 pin standard, in modo che qualsiasi altro ci sta dentro comunque.
Mancano un po di vias fra le due masse, non le ho ancora messe tutte.
Ti ho fatto la piedinatura dell'encoder per i comuni EC11 (quelli piu diffusi), e ho messo sia i pad per montarlo in orizzontale che in verticale (cosi se decidi di usare un 20x4, e' accessibile dal basso, mentre con il 16x2 dovrebbe starci quello verticale, se invece preferisci usare uno di quelli laterali a rotellina, tipo gli EVQWKL001 ti disegno il componente e lo sostituisco o aggiungo (c'e' spazio)
Il trimmer per il contrasto e' disegnato orizzontale ma quello verticale ha la stessa piedinatura.
"Sopravvivere" e' attualmente l'unico lusso che la maggior parte dei Cittadini italiani,
sia pure a costo di enormi sacrifici, riesce ancora a permettersi.
sia pure a costo di enormi sacrifici, riesce ancora a permettersi.
-

Etemenanki
9.527 3 6 10 - Master

- Messaggi: 5950
- Iscritto il: 2 apr 2021, 23:42
- Località: Dalle parti di un grande lago ... :)
1
voti
[209] Re: Misuratore di ESR
Se guardo lo schema della schedina di valutazione che ho usato, viene indicato T1G. Nel PIC16F883 sarebbe il piedino 26.
Cercando info su PICkit2 e PIC16F883, ho trovato questa discussione sul circuito, magari è utile:
https://www.microchip.com/forums/m709636.aspx
Molto bello il circuito, domani me lo studio e ti dico se si può fare ancora qualcosa a mio avviso.
Cercando info su PICkit2 e PIC16F883, ho trovato questa discussione sul circuito, magari è utile:
https://www.microchip.com/forums/m709636.aspx
Molto bello il circuito, domani me lo studio e ti dico se si può fare ancora qualcosa a mio avviso.
Follow me on Mastodon: @davbucci@mastodon.sdf.org
-

DarwinNE
31,0k 7 11 13 - G.Master EY

- Messaggi: 4420
- Iscritto il: 18 apr 2010, 9:32
- Località: Grenoble - France
0
voti
[210] Re: Misuratore di ESR
E' che il T1G dell'883 e' negato ... se vuoi, metto un paio di jumper a saldare, uno che va al 26 ed uno che va a massa, sul pin che viene dal programmatore, cosi puoi provare in tutte e 3 le condizioni, al T1G, a massa e disconnesso ...
"Sopravvivere" e' attualmente l'unico lusso che la maggior parte dei Cittadini italiani,
sia pure a costo di enormi sacrifici, riesce ancora a permettersi.
sia pure a costo di enormi sacrifici, riesce ancora a permettersi.
-

Etemenanki
9.527 3 6 10 - Master

- Messaggi: 5950
- Iscritto il: 2 apr 2021, 23:42
- Località: Dalle parti di un grande lago ... :)
Chi c’è in linea
Visitano il forum: Nessuno e 14 ospiti

Elettrotecnica e non solo (admin)
Un gatto tra gli elettroni (IsidoroKZ)
Esperienza e simulazioni (g.schgor)
Moleskine di un idraulico (RenzoDF)
Il Blog di ElectroYou (webmaster)
Idee microcontrollate (TardoFreak)
PICcoli grandi PICMicro (Paolino)
Il blog elettrico di carloc (carloc)
DirtEYblooog (dirtydeeds)
Di tutto... un po' (jordan20)
AK47 (lillo)
Esperienze elettroniche (marco438)
Telecomunicazioni musicali (clavicordo)
Automazione ed Elettronica (gustavo)
Direttive per la sicurezza (ErnestoCappelletti)
EYnfo dall'Alaska (mir)
Apriamo il quadro! (attilio)
H7-25 (asdf)
Passione Elettrica (massimob)
Elettroni a spasso (guidob)
Bloguerra (guerra)