Occhio che non deve essere più alto di 75mm e l'elettrolitico deve rimanere dove l'ho messo io..
[CDEY] - Come modifico il mio vecchio alimentatore?
Moderatore:
brabus
1
voti
Hehehe grazie, forse qualcosa stava facendo anche
brabus..
Occhio che non deve essere più alto di 75mm e l'elettrolitico deve rimanere dove l'ho messo io..
Occhio che non deve essere più alto di 75mm e l'elettrolitico deve rimanere dove l'ho messo io..
1
voti
Però lo strumento doppio che ho citato in precedenza, ossia questo http://www.ebay.com/itm/Car-Motor-0-100 ... 84&vxp=mtr dalle foto sembra abbia virgola mobile sul voltmetro, dichiarano una risoluzione minima di 100mV, probabilmente solo da 10V in su, per tensioni minori dovrebbe essere 10mV. Per l'amperometro dichiarano invece risoluzione di 10mA, avendo portata limitata a 5A sarebbe anche assurdo che la prima cifra fosse costantemente 0 o spenta.
Ultima modifica di
FedericoSibona il 12 ott 2013, 10:57, modificato 1 volta in totale.
-

FedericoSibona
5.022 3 5 8 - Master

- Messaggi: 3951
- Iscritto il: 19 mar 2013, 11:43
1
voti
Non ho capito una cosa
FedericoSibona ma lo shunt è integrato nello strumento?
Se va a parte quanto è grande? come spazio sto al limite..
Se va a parte quanto è grande? come spazio sto al limite..
2
voti
Spero di non aver fatto errori; oggi non ho molto tempo e' sono un po' di fretta.
Qualcuno lo controlli. (se ho tempo piu' tardi lo rivedo io)
Qualcuno lo controlli. (se ho tempo piu' tardi lo rivedo io)
marco
1
voti
antonyb ha scritto:Non ho capito una cosaFedericoSibona ma lo shunt è integrato nello strumento?
Se va a parte quanto è grande? come spazio sto al limite..
Per quanto riguarda quelli blu, lo shunt e' integrato e ho messo anche la foto per fartelo vedere.
marco
1
voti
Ed anche in quello segnalato da me, per un massimo di 5A.
-

FedericoSibona
5.022 3 5 8 - Master

- Messaggi: 3951
- Iscritto il: 19 mar 2013, 11:43
1
voti
Ottimo lavoro ragazzi con lo sbroglio, più tardi ci do un occhio anch'io!
Ho impiegato questo tempo per buttar giù un po' di studio dinamico.
Per la gioia di
BrunoValente, diamo inizio alle danze!
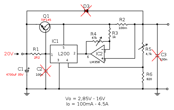
Lo schema che ho realizzato su breadboard ricalca quello di pagina 14, che qui riporto, indicando per comodità in rosso le modifiche rispetto allo schema originale:
Per verificare le caratteristiche dinamiche del carico ho realizzato al volo il carico attivo rappresentato da questo schema:
La struttura ricalca quella del classico carico attivo a resistenza costante, che ho dotato di compensazione regolabile (tramite il trimmer R7) e di interruttore comandato costituito dal transistor Q1.
Il segnale di comando di Q1 arriva, tramite Q2, da un generatore ad onda quadra basato su trigger di schmitt, implementato dal classico IC CD40106. Non ho incluso il generatore per alleggerire lo schema.
La compensazione regolabile consente di accomodare l'impedenza d'uscita del generatore (nel nostro caso l'alimentatore), ed ottenere una forma d'onda di corrente più vicina possibile a quella di un bel gradino (vedi immagini successive). Potremo parlare del carico attivo in altra sede; sia chiaro che si tratta solamente di un prototipo costruito ad hoc.
Le misurazioni sono state effettuate regolando la tensione d'uscita dell'alimentatore a 10V.
Vediamole insieme.
Le misure forniscono dati un po' diversi da quelli comunicati in precedenza: avevo curato poco la disposizione dei riferimenti; le forme d'onda non mi convincevano così ho migliorato il disegno accentrando le masse.
Purtroppo il mio oscilloscopio (Hameg HM208) non mi consente di salire con la performance. Per ottenere un bel trigger ho sfruttato la modalità "storage", limitata a 10 us/div e 20 Msa/s)
Osserviamo che il transitorio può essere approssimato a quello di un sistema del primo ordine; esso si esaurisce completamente in circa 10 us. Possiamo stimare dunque la banda del sistema utilizzando un modello del primo ordine.
Io direi che il rise time (10%-90%) della forma d'onda di tensione è di circa 4 us, il che corrisponde a una banda passante di ben
Devo dire che mi sembra una performance davvero elevata, ma d'altronde questo è il risultato della misura, che rispecchia quanto indicato nel datasheet del L200, sebbene esso millanti una prestazione ancor più spinta:
Il datasheet di riferimento è questo.
Probabilmente la presenza del PNP rallenta la dinamica del sistema... siamo nel campo delle supposizioni, e si apre un ventaglio infinito di misure.
Ragioniamoci insieme.
Misure alla mano, vorrei il parere dei nostri
IsidoroKZ,
EnChamade,
DirtyDeeds,
carloc; li/vi invito a chiamare altri partecipanti potenzialmente interessati. 
Ho impiegato questo tempo per buttar giù un po' di studio dinamico.
Per la gioia di
Lo schema che ho realizzato su breadboard ricalca quello di pagina 14, che qui riporto, indicando per comodità in rosso le modifiche rispetto allo schema originale:
Per verificare le caratteristiche dinamiche del carico ho realizzato al volo il carico attivo rappresentato da questo schema:
La struttura ricalca quella del classico carico attivo a resistenza costante, che ho dotato di compensazione regolabile (tramite il trimmer R7) e di interruttore comandato costituito dal transistor Q1.
Il segnale di comando di Q1 arriva, tramite Q2, da un generatore ad onda quadra basato su trigger di schmitt, implementato dal classico IC CD40106. Non ho incluso il generatore per alleggerire lo schema.
La compensazione regolabile consente di accomodare l'impedenza d'uscita del generatore (nel nostro caso l'alimentatore), ed ottenere una forma d'onda di corrente più vicina possibile a quella di un bel gradino (vedi immagini successive). Potremo parlare del carico attivo in altra sede; sia chiaro che si tratta solamente di un prototipo costruito ad hoc.
Le misurazioni sono state effettuate regolando la tensione d'uscita dell'alimentatore a 10V.
Vediamole insieme.
Le misure forniscono dati un po' diversi da quelli comunicati in precedenza: avevo curato poco la disposizione dei riferimenti; le forme d'onda non mi convincevano così ho migliorato il disegno accentrando le masse.
Purtroppo il mio oscilloscopio (Hameg HM208) non mi consente di salire con la performance. Per ottenere un bel trigger ho sfruttato la modalità "storage", limitata a 10 us/div e 20 Msa/s)
Osserviamo che il transitorio può essere approssimato a quello di un sistema del primo ordine; esso si esaurisce completamente in circa 10 us. Possiamo stimare dunque la banda del sistema utilizzando un modello del primo ordine.
Io direi che il rise time (10%-90%) della forma d'onda di tensione è di circa 4 us, il che corrisponde a una banda passante di ben

Devo dire che mi sembra una performance davvero elevata, ma d'altronde questo è il risultato della misura, che rispecchia quanto indicato nel datasheet del L200, sebbene esso millanti una prestazione ancor più spinta:
Il datasheet di riferimento è questo.
Probabilmente la presenza del PNP rallenta la dinamica del sistema... siamo nel campo delle supposizioni, e si apre un ventaglio infinito di misure.
Ragioniamoci insieme.
Misure alla mano, vorrei il parere dei nostri

Alberto.
0
voti
Ho ridotto l'altezza, altrimenti non entrava.
Ma L200 non è meglio che sta verso la fine del PCB per fissarlo sul dissipatore del box?
Date un'occhiata se ho fatto qualche macello..
Ma L200 non è meglio che sta verso la fine del PCB per fissarlo sul dissipatore del box?
Date un'occhiata se ho fatto qualche macello..
Chi c’è in linea
Visitano il forum: Nessuno e 4 ospiti

Elettrotecnica e non solo (admin)
Un gatto tra gli elettroni (IsidoroKZ)
Esperienza e simulazioni (g.schgor)
Moleskine di un idraulico (RenzoDF)
Il Blog di ElectroYou (webmaster)
Idee microcontrollate (TardoFreak)
PICcoli grandi PICMicro (Paolino)
Il blog elettrico di carloc (carloc)
DirtEYblooog (dirtydeeds)
Di tutto... un po' (jordan20)
AK47 (lillo)
Esperienze elettroniche (marco438)
Telecomunicazioni musicali (clavicordo)
Automazione ed Elettronica (gustavo)
Direttive per la sicurezza (ErnestoCappelletti)
EYnfo dall'Alaska (mir)
Apriamo il quadro! (attilio)
H7-25 (asdf)
Passione Elettrica (massimob)
Elettroni a spasso (guidob)
Bloguerra (guerra)







