Cos'è ElectroYou | Login Iscriviti

ElectroYou - la comunità dei professionisti del mondo elettrico

Misuratore di ESR

Progettazione collaborativa: dall'idea alla formazione del gruppo di lavoro per la realizzazione di un prodotto finito.

Moderatore: Foto Utentebrabus

5
voti

[311] Re: Misuratore di ESR

Messaggioda Foto UtenteDarwinNE » 2 giu 2021, 23:16

Ho ricevuto l'operazionale con il footprint corretto e ho aggiustato alcuni valori di resistenza.
Il circuito analogico mi sembra funzionare perfettamente con la schedina demo che avevo programmato in precedenza. Con un po' di medie sulle letture e calcolando una media mobile sul risultato, si riesce ad avere una risoluzione sufficiente anche attorno a 20mΩ. Ho provato con una resistenza di potenza da 22 mΩ e riesco a misurarla ragionevolmente bene, se non salgo troppo di frequenza e la componente induttiva inizia a manifestarsi.

Qui una foto del circuito in azione, su un condensatore da 220µF. Utilizzo ancora il generatore di segnali per ottenere la sinusoide usata per le misure, il circuito funziona molto meglio del prototipo e misure anche a 300kHz sembrano fattibili:

IMG_1493 copie.JPG


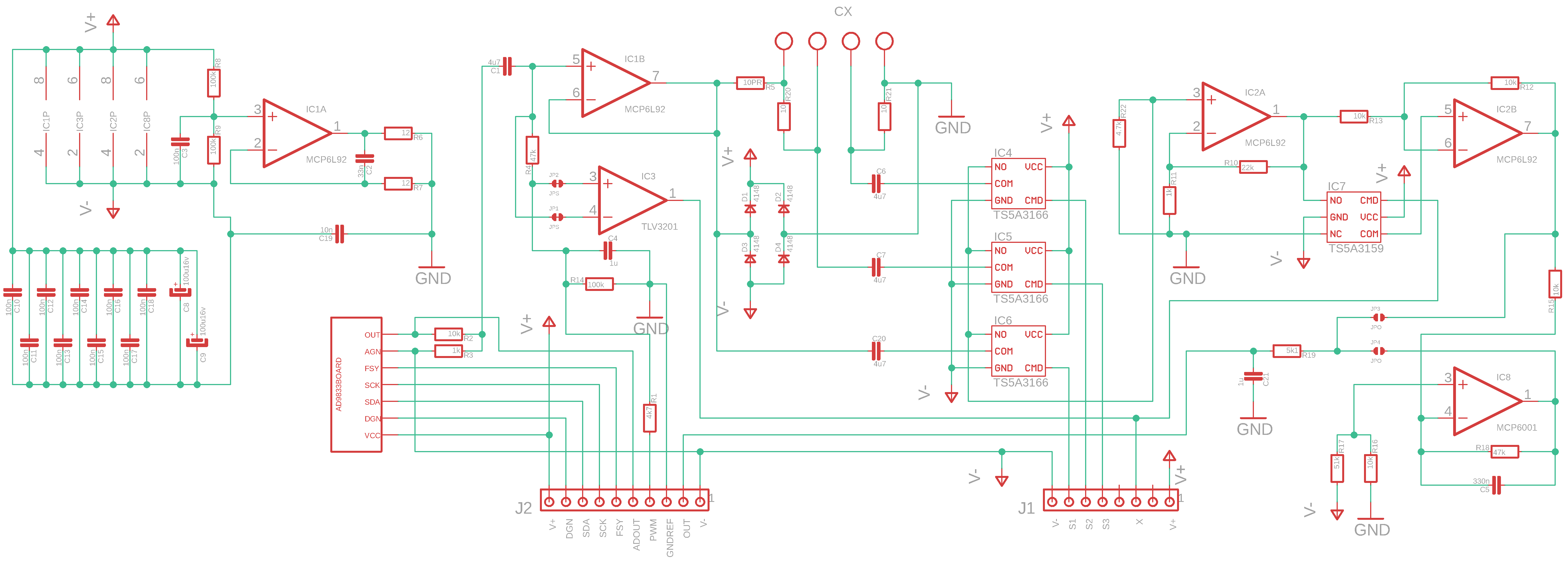
Ecco lo schema con i valori montati sul mio circuito:

schema_corretto_db.png


(ho aggiornato la versione su GitHub)
Le modifiche più importanti sono R22 che va ridotta a 4,7kΩ, R17 che passa a 51kΩ e R10 a 10kΩ.
Nel mio prototipo (e negli schemi che ho fornito), la resistenza che stava al posto di R17 era da 47kΩ. Temo che in qualche caso ciò possa provocare la saturazione dell'operazionale IC8. Foto Utentestefanopc magari à questa l'origine del problema di linearità che lamenti sul funzionamento del lock-in.

Nei prossimi giorni mi occuperò di montare la parte digitale con il PIC.
Follow me on Mastodon: @davbucci@mastodon.sdf.org
Avatar utente
Foto UtenteDarwinNE
31,0k 7 11 13
G.Master EY
G.Master EY
 
Messaggi: 4420
Iscritto il: 18 apr 2010, 9:32
Località: Grenoble - France

2
voti

[312] Re: Misuratore di ESR

Messaggioda Foto Utenteelektronik » 3 giu 2021, 8:57

Ciao Foto UtenteDarwinNE mi piacerebbe sapere o vedere qualche prova su circuito, che andrebbe comparata con un ESR meter conosciuto, oppure basterebbe testare diversi condensatori su una scheda complessa, con alimentatore switching a bordo, poi si dissaldano quei condensatori e si fa un test comparativo, se il circuito lavora bene, il valore di ESR non dovrebbe scostarsi dal valore misurato su scheda se non con un piccolo margine di sforamento. Grazie per il lavoro che hai fatto anche se io la vedo dura che riesca a costruirla, perlomeno ci proverò.
Avatar utente
Foto Utenteelektronik
7.800 4 6 7
Master
Master
 
Messaggi: 3836
Iscritto il: 12 mag 2015, 22:26

2
voti

[313] Re: Misuratore di ESR

Messaggioda Foto Utentebrabus » 3 giu 2021, 10:43

Foto UtenteDarwinNE, Foto Utentestefanopc,

seguo silenziosamente la discussione, ma non riesco a trattenere un sincero: COMPLIMENTI.

Avete realizzato dei prototipi veramente belli, sono felice di vedere che cosa può fare una comunità come EY!

Grandissimi, ragazzi, veramente. =D> =D> =D> =D> =D> =D>
Alberto.
Avatar utente
Foto Utentebrabus
22,2k 4 11 13
G.Master EY
G.Master EY
 
Messaggi: 3146
Iscritto il: 26 gen 2009, 15:16

0
voti

[314] Re: Misuratore di ESR

Messaggioda Foto Utentestefanopc » 3 giu 2021, 12:47

Foto Utentebrabus Grazie mille per i complimenti.
Il mio è assolutamente un prototipo da " smanettone " in lenta evoluzione.
Sto rivoluzionando parzialmente il progetto di Foto UtenteDarwinNE e intanto amplio un po' le mie conoscenze in questo campo decisamente interessante.
Le premesse lasciano ben sperare.
Vediamo come va a finire.

Ciao
600 Elettra
Avatar utente
Foto Utentestefanopc
13,3k 5 9 13
Master EY
Master EY
 
Messaggi: 5567
Iscritto il: 4 ago 2020, 9:11

4
voti

[315] Re: Misuratore di ESR

Messaggioda Foto UtenteDarwinNE » 4 giu 2021, 22:00

Grazie Foto Utentebrabus. Il merito è anche tuo :ok:

Intanto ho iniziato ad assemblare la parte digitale. Purtroppo non riesco a trovare un PIC16F883 in package SOIC28 dai miei fornitori abituali. Ne ho uno in SSOP ma non si riesce ad adattarlo, purtroppo :?
Ho preso un PIC16F873, ma studiando un po' ho visto che ci sono diverse modifiche al circuito da fare per via della necessità del quarzo, mi sembrava fossero più simili :(

Ho provato stasera a comprare su eBay, ma il fake è sempre dietro l'angolo :roll: Ci sarà ancora da portare pazienza, qualunque cosa succeda :?

Comunque ho provato a mettere insieme il tutto per vedere come viene fuori. Il risultato è molto carino e direi professionale, i miei più vivi complimenti a Foto UtenteEtemenanki che ha pensato il tutto.

IMG_1505 copie.JPG


IMG_1509 copie.JPG


Sulla parte digitale sarebbe utile allargare i fori per l'encoder, così sono troppo piccoli e perlomeno quello che ho ricevuto non entra*. Anche il potenziometro ha i fori un po' piccoli (ma per entrambi i componenti una soluzione la si trova). Sempre a riguardo del potenziometro, sarebbe forse più comodo usarne uno accessibile dal fianco e non dall'alto. Ma come ho detto, lo si può adattare benissimo.

* EDIT: in realtà l'ho appena saldato appoggiandolo sopra i fori e mi sembra ben tenuto fermo ed oltretutto all'altezza corretta rispetto al display. :ok:
Follow me on Mastodon: @davbucci@mastodon.sdf.org
Avatar utente
Foto UtenteDarwinNE
31,0k 7 11 13
G.Master EY
G.Master EY
 
Messaggi: 4420
Iscritto il: 18 apr 2010, 9:32
Località: Grenoble - France

0
voti

[316] Re: Misuratore di ESR

Messaggioda Foto UtenteEtemenanki » 5 giu 2021, 9:54

Ciao, quali fori non entrano, quelli dei terminali o quelli delle alette di fissaggio ?

Ho preso le misure da un datasheet che ho trovato su internet, ma puo darsi che fra modelli simili di produttori diversi ci sia qualche differenza, comunque ad allargarli ci metto un attimo, lo stesso per il trimmer (mi sembra che se trovi un trimmer verticale con i pin a triangolo si possa mettere lo stesso su quella piedinatura, per accedere dal lato, ma bisogna considerarne l'altezza per la distanza fra stampato e display)

Avevo pensato anche ad un'altra possibile soluzione per la possibile versione "definitiva" ma devo controllare se si trovano i componenti abbastanza facilmente, prima.

Per il SSOP, ti serve una versione con quello ?
"Sopravvivere" e' attualmente l'unico lusso che la maggior parte dei Cittadini italiani,
sia pure a costo di enormi sacrifici, riesce ancora a permettersi.
Avatar utente
Foto UtenteEtemenanki
9.517 3 6 10
Master
Master
 
Messaggi: 5940
Iscritto il: 2 apr 2021, 23:42
Località: Dalle parti di un grande lago ... :)

1
voti

[317] Re: Misuratore di ESR

Messaggioda Foto UtenteDarwinNE » 5 giu 2021, 11:44

Sia quelli dei terminali che quelli delle alette di fissaggio sono un po' piccoli. Comunque sono riuscito a saldare il tutto e non è male perché con il display rimane ad un'altezza corretta. Forse con un connettore più basso per il display in effetti è meglio fare entrare l'encoder nei fori. Comunque il risultato è questo:

IMG_1517 copie.JPG


Etemenanki ha scritto:Per il SSOP, ti serve una versione con quello ?


Ti ringrazio, ma dovrei comunque aspettare un sacco di tempo per avere dei nuovi stampati. Non so quanto durerà la penuria di componenti elettronici e nulla assicura che un PIC16F883 in SSOP rimarrà accessibile.

A proposito, vuoi che ti spedisca un paio di schedine? Ne ho fatte tirare cinque per ogni esemplare, non mi crea nessun problema mandartene una di ogni circuito.
Follow me on Mastodon: @davbucci@mastodon.sdf.org
Avatar utente
Foto UtenteDarwinNE
31,0k 7 11 13
G.Master EY
G.Master EY
 
Messaggi: 4420
Iscritto il: 18 apr 2010, 9:32
Località: Grenoble - France

2
voti

[318] Re: Misuratore di ESR

Messaggioda Foto UtenteEtemenanki » 5 giu 2021, 14:50

Grazie, ma per ora non posso usarle perche' sto ribaltando tutto quanto a casa (laboratorio compreso), ma appena ne ho la possibilita' vorrei provare a montarne uno pure io, vedremo se arriveremo ad una versione definitiva piu avanti, per adesso dalle pure a chi te le chiede.

Purtroppo il package SSOP a 28 pin non e' abbastanza stretto da poterlo mettere all'interno del SOIC, altrimenti avrei potuto fare la doppia piedinatura (e metterlo affiancato comporta una marea di vias)

Per l'encoder (ed anche il trimmer) mi sarebbe piaciuto metterci quelli a rotella laterale, tipo macchina fotografica o telecamera (tipo questi, o questi, ad esempio, avendone un paio in casa non ci metto molto a fare il componente), e lo stesso per il trimmer, in modo da poterli azionare di lato e non avere problemi di spazio (ci si poteva installare anche il display 20x4 con questi, e fare una cosa compatta), ma purtroppo i cosiddetti "grandi distributori" di componenti non li trattano (o se lo fanno li hanno classificati con nomi introvabili, ho cercato su farnell, mouser, ed altri, ma trovato nulla) ... se c'e' la possibilita' che interessi a qualcuno provero' a farci stare anche le piedinature di almeno uno di quelli.

Per il trimmer, con la piedinatura che c'e' gia, dovrebbero starci anche quelli tipo questo, oppure questo, ma bisogna controllare che spazio occupano in altezza ed adattare il connettore del display, non so se questi piu piccoli ci stiano, comunque pensavo nella prossima versione di fare la piedinatura "multipla" anche per il trimmer (purtroppo ci ho pensato solo dopo che avevi mandato lo stampato a fare, per quello)
"Sopravvivere" e' attualmente l'unico lusso che la maggior parte dei Cittadini italiani,
sia pure a costo di enormi sacrifici, riesce ancora a permettersi.
Avatar utente
Foto UtenteEtemenanki
9.517 3 6 10
Master
Master
 
Messaggi: 5940
Iscritto il: 2 apr 2021, 23:42
Località: Dalle parti di un grande lago ... :)

1
voti

[319] Re: Misuratore di ESR

Messaggioda Foto UtenteEtemenanki » 5 giu 2021, 18:05

Ecco, so che montarli cosi non e' il massimo dell'eleganza, ma intercalati ci starebbero, anche se a filo, cosi se uno non trova un modello puo montare l'altro, che dici ?
Allegati
test2pkg.png
"Sopravvivere" e' attualmente l'unico lusso che la maggior parte dei Cittadini italiani,
sia pure a costo di enormi sacrifici, riesce ancora a permettersi.
Avatar utente
Foto UtenteEtemenanki
9.517 3 6 10
Master
Master
 
Messaggi: 5940
Iscritto il: 2 apr 2021, 23:42
Località: Dalle parti di un grande lago ... :)

0
voti

[320] Re: Misuratore di ESR

Messaggioda Foto UtenteDarwinNE » 5 giu 2021, 18:24

Mi pare un'ottima soluzione, complimenti!

Tu sai come usare GitHub? L'ideale sarebbe che tu prenda i file aggiornati che ho messo su e li modifichi, poi faccia una pull request.

https://github.com/DarwinNE/EsrMeter
Follow me on Mastodon: @davbucci@mastodon.sdf.org
Avatar utente
Foto UtenteDarwinNE
31,0k 7 11 13
G.Master EY
G.Master EY
 
Messaggi: 4420
Iscritto il: 18 apr 2010, 9:32
Località: Grenoble - France

PrecedenteProssimo

Torna a Crowd Design

Chi c’è in linea

Visitano il forum: Nessuno e 8 ospiti