Misuratore di ESR
Moderatore:
brabus
0
voti
[401] Re: Misuratore di ESR
Io aspetto ancora, perche se devo inoltrarmi in un progetto difficile mi piacerebbe che misurasse 10nF, sono certo che tu ci arriverai, dopo viene il difficile, quando dovrai spiegarmi la programmazione, e tutto il resto per poterlo costruire. Buon lavoro, Bravo
-

elektronik
7.800 4 6 7 - Master

- Messaggi: 3836
- Iscritto il: 12 mag 2015, 22:26
0
voti
[402] Re: Misuratore di ESR
Complimenti Stefano stai facendo un bellissimo lavoro, lo vedo uno strumento importante, io non credo di poterti essere utile su qualche fase, ma se tu avessi bisogno, sono a disposizione.
Ho notato che nella misura del 10 uF, il display scrive 100... forse l'errore è nella scritta sopra l'immagine?
Ho notato che nella misura del 10 uF, il display scrive 100... forse l'errore è nella scritta sopra l'immagine?
Alex
https://www.facebook.com/Elettronicaeelettrotecnica
<< vedi di pigliare arditamente in mano, il dizionario che ti suona in bocca,
se non altro è schietto e paesano.
(Giuseppe Giusti) <<
https://www.facebook.com/Elettronicaeelettrotecnica
<< vedi di pigliare arditamente in mano, il dizionario che ti suona in bocca,
se non altro è schietto e paesano.
(Giuseppe Giusti) <<
2
voti
[404] Re: Misuratore di ESR
setteali ha scritto:.. se tu avessi bisogno, sono a disposizione.
Ho notato che nella misura del 10 uF, il display scrive 100... forse l'errore è nella scritta sopra l'immagine?
Si è vero mi sono sbagliato il condensatore è effettivamente da 100uF.
Grazie dopo correggo la scritta errata.
Certo
Devo fare ancora qualche miglioria.
Non ho ancora ben deciso se stare su componenti economici old o usare qualcosa di piu mirato.
Rimangono da aggiungere le due portate per misurare i valori rimanenti di capacità e coprire tutte la gamma 10 pf - 50mF.
Al momento metterò un bel commutatore meccanico professionale di recupero anni '80.
In linea generale lo schema è sempre il solito.
C' è un comparatore in più per verificare la costante di tempo.
Oggi e per qualche giorno sono in gita
Ciao
600 Elettra
2
voti
[405] Re: Misuratore di ESR
Ciao
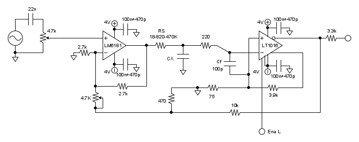
DarwinNEEcco una variante allo schema originale.
Avrei bisogno senza fretta di una consulenza teorica/parere riguardo questo circuito utilizzato per far oscillare il condensatore CX e dal periodo risalire al valore cercato.
L'ho realizzato preventivamente su bread board (che non è un granche e potrebbe essere la causa del problema per un circuito che oscilla tra 1Hz e 700KHz) ma come gia si capisce dai manuali dei due componenti occorre contrastare tutte le cause di autooscillazione con le precauzioni del caso.
Appena montato infatti oscillava intorno ai 4Mhz.
Per farlo funzionare come desiderato ho dovuto mettere il condensatore Cf da 100pF e cosi (sembra) funziona bene.
Ha un senso o ci sono accorgimenti migliori ?
Potrebbe anche essere che realizzato con wire wrapp il problema sia molto meno evidente o assente?
Le prove sono state fatte con Cx tra 2nF e 1000uF e RS di 820Ohm.
Il generatore sinusoidale naturalmente è inibito perche serve per la misura di Esr (in queso caso mancava proprio)
RS puo essere variata in base alle esigenze con i tre valori 10 , 820 , e forse anche 470K (Da valutare).
I nuovi componenti sono piuttosto "nervosi", il comparatore è un LT1016 é il trigger con isteresi e l'operazionale un LM6181 è utilizzato come Buffer.
Sono componenti che ho disponibili in casa a buon mercato in versione SMD (di recupero).
Nei prossimi giorni riprovo con componenti standard e verifico se la " strada nuova" ha piu senso della vecchia
.
Diciamo che è una alternativa in fase di sperimentazione.
Avrei bisogno senza fretta di una consulenza teorica/parere riguardo questo circuito utilizzato per far oscillare il condensatore CX e dal periodo risalire al valore cercato.
L'ho realizzato preventivamente su bread board (che non è un granche e potrebbe essere la causa del problema per un circuito che oscilla tra 1Hz e 700KHz) ma come gia si capisce dai manuali dei due componenti occorre contrastare tutte le cause di autooscillazione con le precauzioni del caso.
Appena montato infatti oscillava intorno ai 4Mhz.
Per farlo funzionare come desiderato ho dovuto mettere il condensatore Cf da 100pF e cosi (sembra) funziona bene.
Ha un senso o ci sono accorgimenti migliori ?
Potrebbe anche essere che realizzato con wire wrapp il problema sia molto meno evidente o assente?
Le prove sono state fatte con Cx tra 2nF e 1000uF e RS di 820Ohm.
Il generatore sinusoidale naturalmente è inibito perche serve per la misura di Esr (in queso caso mancava proprio)
RS puo essere variata in base alle esigenze con i tre valori 10 , 820 , e forse anche 470K (Da valutare).
I nuovi componenti sono piuttosto "nervosi", il comparatore è un LT1016 é il trigger con isteresi e l'operazionale un LM6181 è utilizzato come Buffer.
Sono componenti che ho disponibili in casa a buon mercato in versione SMD (di recupero).
Nei prossimi giorni riprovo con componenti standard e verifico se la " strada nuova" ha piu senso della vecchia
Diciamo che è una alternativa in fase di sperimentazione.
600 Elettra
0
voti
[406] Re: Misuratore di ESR
Non ho fatto i conti in dettaglio, ma il circuito mi sembra interessante. Ho però qualche perplessità:
- A naso io non metterei il condensatore Cf tra i due ingressi, ma in parallelo alla resistenza da 3,9kΩ
- Mi sembra che diversi parametri influiscano sulla frequenza, oltre alla capacità Cx. Per esempio, il valore delle resistenze (oltre quella da 820Ω sull'uscita dell'LM6181). Quindi si è un po' obbligati ad utilizzare resistenze di precisione un po' dappertutto, oppure fare come hai fatto tu con il potenziometro. Tuttavia, ciò aggiunge la necessità di calibrare il circuito periodicamente per avere letture precise.
- Qual è la funzione della resistenza da 470Ω? La si può eliminare, ritoccando la resistenza da 10kΩ ed il valore del trimmer?
- Come prevedi di cambiare la resistenza da 820Ω in serie a Cx?
- A naso io non metterei il condensatore Cf tra i due ingressi, ma in parallelo alla resistenza da 3,9kΩ
- Mi sembra che diversi parametri influiscano sulla frequenza, oltre alla capacità Cx. Per esempio, il valore delle resistenze (oltre quella da 820Ω sull'uscita dell'LM6181). Quindi si è un po' obbligati ad utilizzare resistenze di precisione un po' dappertutto, oppure fare come hai fatto tu con il potenziometro. Tuttavia, ciò aggiunge la necessità di calibrare il circuito periodicamente per avere letture precise.
- Qual è la funzione della resistenza da 470Ω? La si può eliminare, ritoccando la resistenza da 10kΩ ed il valore del trimmer?
- Come prevedi di cambiare la resistenza da 820Ω in serie a Cx?
Follow me on Mastodon: @davbucci@mastodon.sdf.org
-

DarwinNE
31,0k 7 11 13 - G.Master EY

- Messaggi: 4420
- Iscritto il: 18 apr 2010, 9:32
- Località: Grenoble - France
1
voti
[407] Re: Misuratore di ESR
@
DarwinNE
Si anche io volevo mettere la resistenza in parallelo alla reazione positiva (R3. 9k) ma purtroppo non ha lo stesso effetto.
Sull operazionale invece non si può mettere sulla reazione come specificato dal costruttore ma lui non è critico.
Eventualmente faccio ancora una prova e poi lo porto su wire wrapp così vediamo come si comporta.
La resistenza da 470 servirebbe ad avere piu facile regolazione sul trimmer anche se multigiri (ma volendo si può anche eliminare ).
Riguardo le resistenze non è necessario secondo me che siano di precisione particolare.
Se la tensione di alimentazione varia, varia sia la soglia che la tensione di carica.
Un po' come il 555 se vari la tensione non varia la frequenza.
Una volta stabilito il giusto rapporto per essere dalle parti del 65% della carica poi il resto si fa via sw. (di solito )
Per il cambio di resistenza - un ottimo deviatore a levetta (C&K) 4 contatti.
3 contatti in parallelo per la resistenza.
1 contatto per far capire al micro quale resistenza è selezionata e fare il cambio scala.
Non è proprio touch screen ma funzionale e robusto.
Ieri sera ho fatto un verifica più completa del circuito.
E va molto bene per le necessità di progetto.
L'operazionale regge molto bene il carico di 10 ohm.
Il comparatore è decisamente molto rapido e lavora correttamente sulle soglie di + e - 120mV in tutto il range di frequenze da 1/25 di Hz a oltre 400kHz.
Con questo range sulla prima scala si dovrebbe misurare correttamente da oltre 50 mF a 1 uF e sulla seconda da 470uF a 5 nF con tempi di misura sotto i 2 secondi.
Ma c'è un prezzo da pagare (come sempre ) Lt1016 assorbe 30mA e Lm6181 altri 10mA circa.
Si potrebbe valutare (se fosse utile ) una terza scala solo per misurare isolamento e capacità (non esr) e arrivare fino a 10 - 20 pF.
Ciao
Si anche io volevo mettere la resistenza in parallelo alla reazione positiva (R3. 9k) ma purtroppo non ha lo stesso effetto.
Sull operazionale invece non si può mettere sulla reazione come specificato dal costruttore ma lui non è critico.
Eventualmente faccio ancora una prova e poi lo porto su wire wrapp così vediamo come si comporta.
La resistenza da 470 servirebbe ad avere piu facile regolazione sul trimmer anche se multigiri (ma volendo si può anche eliminare ).
Riguardo le resistenze non è necessario secondo me che siano di precisione particolare.
Se la tensione di alimentazione varia, varia sia la soglia che la tensione di carica.
Un po' come il 555 se vari la tensione non varia la frequenza.
Una volta stabilito il giusto rapporto per essere dalle parti del 65% della carica poi il resto si fa via sw. (di solito )
Per il cambio di resistenza - un ottimo deviatore a levetta (C&K) 4 contatti.
3 contatti in parallelo per la resistenza.
1 contatto per far capire al micro quale resistenza è selezionata e fare il cambio scala.
Non è proprio touch screen ma funzionale e robusto.
Ieri sera ho fatto un verifica più completa del circuito.
E va molto bene per le necessità di progetto.
L'operazionale regge molto bene il carico di 10 ohm.
Il comparatore è decisamente molto rapido e lavora correttamente sulle soglie di + e - 120mV in tutto il range di frequenze da 1/25 di Hz a oltre 400kHz.
Con questo range sulla prima scala si dovrebbe misurare correttamente da oltre 50 mF a 1 uF e sulla seconda da 470uF a 5 nF con tempi di misura sotto i 2 secondi.
Ma c'è un prezzo da pagare (come sempre ) Lt1016 assorbe 30mA e Lm6181 altri 10mA circa.
Si potrebbe valutare (se fosse utile ) una terza scala solo per misurare isolamento e capacità (non esr) e arrivare fino a 10 - 20 pF.
Ciao
600 Elettra
0
voti
[408] Re: Misuratore di ESR
stefanopc ha scritto:Con questo range sulla prima scala si dovrebbe misurare correttamente da oltre 50 mF a 1 uF e sulla seconda da 470uF a 5 nF con tempi di misura sotto i 2 secondi.
Ciao
sto aspettando con ansia il fine progetto. Buon lavoro
-

elektronik
7.800 4 6 7 - Master

- Messaggi: 3836
- Iscritto il: 12 mag 2015, 22:26
0
voti
[409] Re: Misuratore di ESR
Grazie Antonio.
Ho fatto ancora qualche prova e il malfunzionamento era dovuto a un collegamento errato.
Quindi ora funziona perfettamente senza condensatore Cf.
Si tratta di trasferire il tutto su wire wrapp.
Dalle misure con frequenzimetro e oscilloscopio sembra decisamente preciso anche sui valori limite dove le altre soluzioni andavano in crisi.
Vediamo come va.
Ciao
Ho fatto ancora qualche prova e il malfunzionamento era dovuto a un collegamento errato.
Quindi ora funziona perfettamente senza condensatore Cf.
Si tratta di trasferire il tutto su wire wrapp.
Dalle misure con frequenzimetro e oscilloscopio sembra decisamente preciso anche sui valori limite dove le altre soluzioni andavano in crisi.
Vediamo come va.
Ciao
600 Elettra
0
voti
[410] Re: Misuratore di ESR
Sul fatto che la frequenza non dipenda direttamente dalla tensione di alimentazione sono d'accordo, ma c'è una cosa che non capisco. Non hai bisogno di tarare il trimmer? Qual è la procedura che adotti?
Follow me on Mastodon: @davbucci@mastodon.sdf.org
-

DarwinNE
31,0k 7 11 13 - G.Master EY

- Messaggi: 4420
- Iscritto il: 18 apr 2010, 9:32
- Località: Grenoble - France
Chi c’è in linea
Visitano il forum: Nessuno e 9 ospiti

Elettrotecnica e non solo (admin)
Un gatto tra gli elettroni (IsidoroKZ)
Esperienza e simulazioni (g.schgor)
Moleskine di un idraulico (RenzoDF)
Il Blog di ElectroYou (webmaster)
Idee microcontrollate (TardoFreak)
PICcoli grandi PICMicro (Paolino)
Il blog elettrico di carloc (carloc)
DirtEYblooog (dirtydeeds)
Di tutto... un po' (jordan20)
AK47 (lillo)
Esperienze elettroniche (marco438)
Telecomunicazioni musicali (clavicordo)
Automazione ed Elettronica (gustavo)
Direttive per la sicurezza (ErnestoCappelletti)
EYnfo dall'Alaska (mir)
Apriamo il quadro! (attilio)
H7-25 (asdf)
Passione Elettrica (massimob)
Elettroni a spasso (guidob)
Bloguerra (guerra)


