ma mi sa che presto trasformeremo il tutto in un bel kit a marchio ElectroYou!!

Moderatore:
brabus
.stefanopc ha scritto:...
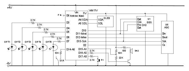
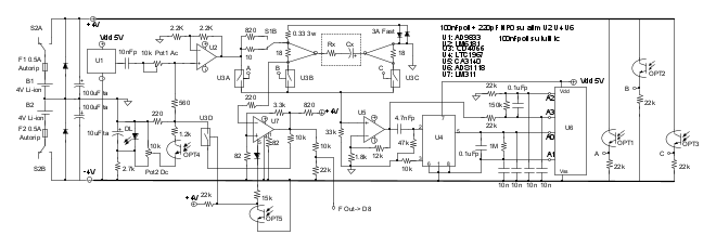
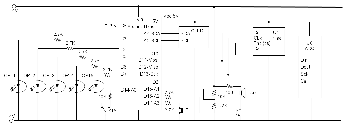
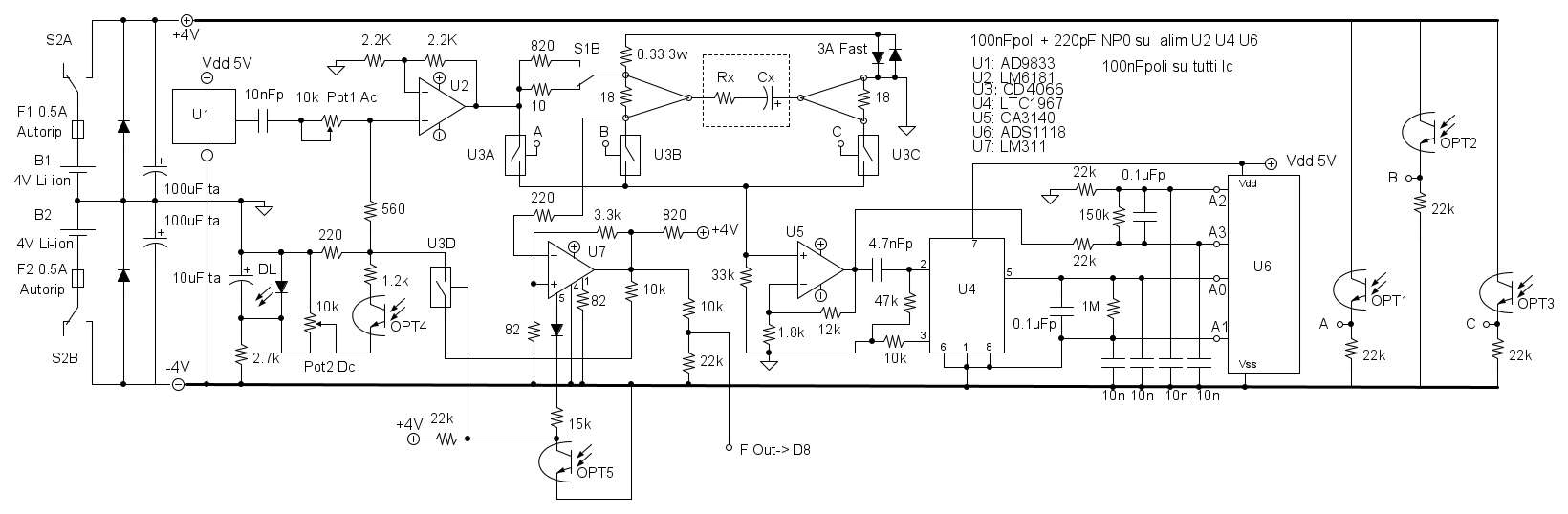
Occorre tra un po' un volontario per disegnare il PCB.






Visitano il forum: Majestic-12 [Bot] e 12 ospiti