[CDEY] Configurazione mosfet - Progetto di un carico attivo
Moderatore:
brabus
2
voti
Questo e' lo schema simile all'Agilent ma fa uso di 6 mosfet con controllo a 6 operazionali:
Ovviamente trattasi di schema provvisorio,ancora non completo di tutto..
Che ne pensi Alberto?
Ovviamente trattasi di schema provvisorio,ancora non completo di tutto..
Che ne pensi Alberto?
⋮ƎlectroYou
-

stefanob70
14,1k 5 11 13 - Master EY

- Messaggi: 3190
- Iscritto il: 14 lug 2012, 13:14
- Località: Roma
3
voti
E' stato un lavorone
gli occhi mi sfarfallano..
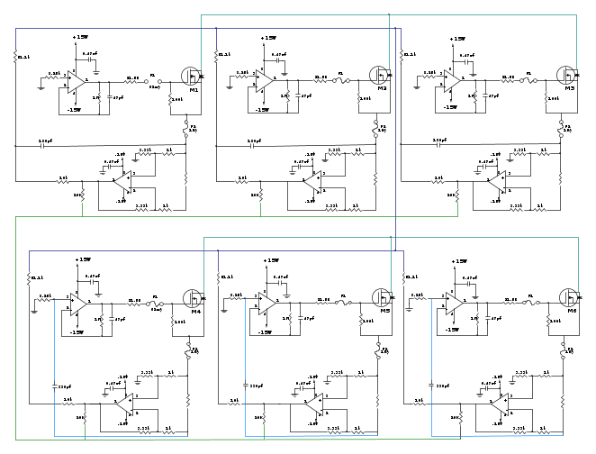
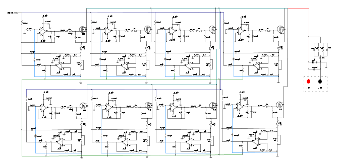
Questo e' lo schema completo:
8 Mosfet
8 operazionali
gli occhi mi sfarfallano..
Questo e' lo schema completo:
8 Mosfet
8 operazionali
⋮ƎlectroYou
-

stefanob70
14,1k 5 11 13 - Master EY

- Messaggi: 3190
- Iscritto il: 14 lug 2012, 13:14
- Località: Roma
3
voti
Eccomi qua raga, oggi ho dovuto installare Java (che litania!
), e poi... era sabato sera!
stefanob70, i tuoi schematici meritano almeno un'altra birra, appena ci vediamo!
Facciamo ordine.
Adottiamo un approccio del tipo top-down, partiamo cioè dallo schema generale e scendiamo nei dettagli, in modo da individuare i blocchi fondamentali di progetto.
Visione Top:
Partiamo con lo schema fondamentale, attorno al quale stiamo girando da un po':
Il sistema sarà costituito da un modulo di controllo e da un numero variabile di moduli di comando. L'idea è di poter estendere le capacità del carico semplicemente aggiungendo moduli di comando.
Ogni modulo di comando può funzionare anche stand-alone: è banalmente un generatore di corrente controllato in tensione (VCCS per gli amici).
Il modulo di controllo serve a generare il riferimento di corrente per i moduli VCCS, e consente inoltre di operare nelle modalità a resistenza-corrente-tensione-corrente costante.
Modulo di comando
Iniziamo a parlare del modulo di comando, allo scopo di sottolineare un dettaglio molto importante: è relativamente "facile" realizzare le modalità di funzionamento CR e CC, mentre è più complicato per le modalità a tensione costante e (soprattutto) a potenza costante.
Valutiamo con l'OP (
stefanob70) la reale necessità di operare in CV e CP, fermo restando che queste funzionalità potranno essere aggiunte in un secondo momento, anche a progetto concluso.
Realizzare la modalità di funzionamento CC è banale: basta fornire un segnale costante ai moduli di comando.
La modalità CR è ottenuta invece modulando il riferimento di corrente in maniera proporzionale alla tensione di sorgente VL.
Per le ragioni viste prima (sistema saturo in modalità CC prima del collegamento della sorgente), è preferibile integrare le modalità di funzionamento CR e CC in un sol blocco; il sistema lavorerà alternativamente in CR o in CC in base all'ampiezza della tensione d'ingresso.
Per lavorare massimamente in CC, l'utente dovrà regolare la resistenza equivalente al minimo, ed impostare la corrente desiderata.
Modalità CR-CC - Metaschematico
Per avere un'idea della complessità del circuito CR-CC, osserviamo il metaschematico:
I blocchi che compongono il controllo CC-CR sono due:
1. Prelievo e condizionamento della tensione d'ingresso
2. Blocco non lineare "limiter"
Partiamo dal limiter. Esso serve a limitare l'ampiezza della tensione prelevata dal blocco precedente, appiattendo la risposta dopo una certa soglia. Oltrepassata la soglia, il segnale Iref sarà mantenuto costante, realizzando la modalità di funzionamento CC pura.
Per tensioni d'ingresso inferiori alla soglia il limiter è trasparente: in segnale Iref è proporzionale a VL, realizzando la modalità di funzionamento CR.
Il guadagno Av dello stadio di prelievo consente di regolare il valore di resistenza equivalente in modalità CR, mentre la soglia del limiter corrisponde ovviamente al limite di corrente.
Blocchi fondamentali di progetto
Risulta evidente come la progettazione debba essere condotta su due canali:
1. Progettazione dello stadio di comando, sulla base del batch della prima figura.
2. Progettazione dello stadio CC-CR.
Nel primo caso, si tratta di fare un'analisi dinamica dell'anello di corrente e di proporre un regolatore. Da discutere la modalità di prelievo da Rsh e la topologia del controllo, nonché le strategie di protezione (Fusibili? Crowbar? Comparatori?)
In merito allo stadio CC-CR, si tratta di dimensionare adeguatamente i guadagni (ovviamente sulla transconduttanza dello stadio VCCS), e soprattutto di perfezionare il progetto del limiter.
Se non ci sono obiezioni, io partirei da qui:
Trattandosi dello schematico di concetto, è evidente la necessità di miglioramento, in primis dal punto di vista controllistico.
Propongo inoltre una topologia di controllo un po' diversa dal solito, tutta da discutere:
Ho già impiegato questa topologia nel carico attivo che ho sul banco, con ottimi risultati. Domani ne trascrivo il dimensionamento, per ora solo cartaceo.
Va da sé... La semplicità di questa rete si paga con prestazioni alquanto modeste: non si sale in banda, anzi si scende per guadagnare un po' di margine di fase.
Vi esorto a proporre strategie di controllo più elaborate ed efficaci.
Facciamo ordine.
Adottiamo un approccio del tipo top-down, partiamo cioè dallo schema generale e scendiamo nei dettagli, in modo da individuare i blocchi fondamentali di progetto.
Visione Top:
Partiamo con lo schema fondamentale, attorno al quale stiamo girando da un po':
Il sistema sarà costituito da un modulo di controllo e da un numero variabile di moduli di comando. L'idea è di poter estendere le capacità del carico semplicemente aggiungendo moduli di comando.
Ogni modulo di comando può funzionare anche stand-alone: è banalmente un generatore di corrente controllato in tensione (VCCS per gli amici).
Il modulo di controllo serve a generare il riferimento di corrente per i moduli VCCS, e consente inoltre di operare nelle modalità a resistenza-corrente-tensione-corrente costante.
Modulo di comando
Iniziamo a parlare del modulo di comando, allo scopo di sottolineare un dettaglio molto importante: è relativamente "facile" realizzare le modalità di funzionamento CR e CC, mentre è più complicato per le modalità a tensione costante e (soprattutto) a potenza costante.
Valutiamo con l'OP (
Realizzare la modalità di funzionamento CC è banale: basta fornire un segnale costante ai moduli di comando.
La modalità CR è ottenuta invece modulando il riferimento di corrente in maniera proporzionale alla tensione di sorgente VL.
Per le ragioni viste prima (sistema saturo in modalità CC prima del collegamento della sorgente), è preferibile integrare le modalità di funzionamento CR e CC in un sol blocco; il sistema lavorerà alternativamente in CR o in CC in base all'ampiezza della tensione d'ingresso.
Per lavorare massimamente in CC, l'utente dovrà regolare la resistenza equivalente al minimo, ed impostare la corrente desiderata.
Modalità CR-CC - Metaschematico
Per avere un'idea della complessità del circuito CR-CC, osserviamo il metaschematico:
I blocchi che compongono il controllo CC-CR sono due:
1. Prelievo e condizionamento della tensione d'ingresso
2. Blocco non lineare "limiter"
Partiamo dal limiter. Esso serve a limitare l'ampiezza della tensione prelevata dal blocco precedente, appiattendo la risposta dopo una certa soglia. Oltrepassata la soglia, il segnale Iref sarà mantenuto costante, realizzando la modalità di funzionamento CC pura.
Per tensioni d'ingresso inferiori alla soglia il limiter è trasparente: in segnale Iref è proporzionale a VL, realizzando la modalità di funzionamento CR.
Il guadagno Av dello stadio di prelievo consente di regolare il valore di resistenza equivalente in modalità CR, mentre la soglia del limiter corrisponde ovviamente al limite di corrente.
Blocchi fondamentali di progetto
Risulta evidente come la progettazione debba essere condotta su due canali:
1. Progettazione dello stadio di comando, sulla base del batch della prima figura.
2. Progettazione dello stadio CC-CR.
Nel primo caso, si tratta di fare un'analisi dinamica dell'anello di corrente e di proporre un regolatore. Da discutere la modalità di prelievo da Rsh e la topologia del controllo, nonché le strategie di protezione (Fusibili? Crowbar? Comparatori?)
In merito allo stadio CC-CR, si tratta di dimensionare adeguatamente i guadagni (ovviamente sulla transconduttanza dello stadio VCCS), e soprattutto di perfezionare il progetto del limiter.
Se non ci sono obiezioni, io partirei da qui:
Trattandosi dello schematico di concetto, è evidente la necessità di miglioramento, in primis dal punto di vista controllistico.
Propongo inoltre una topologia di controllo un po' diversa dal solito, tutta da discutere:
Ho già impiegato questa topologia nel carico attivo che ho sul banco, con ottimi risultati. Domani ne trascrivo il dimensionamento, per ora solo cartaceo.
Va da sé... La semplicità di questa rete si paga con prestazioni alquanto modeste: non si sale in banda, anzi si scende per guadagnare un po' di margine di fase.
Vi esorto a proporre strategie di controllo più elaborate ed efficaci.

Alberto.
0
voti
Alberto ma sulla banda e' critico?
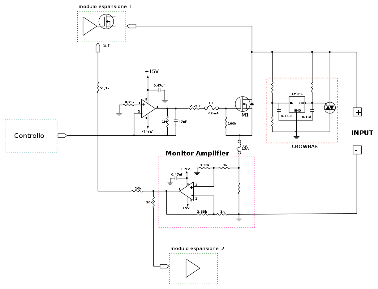
Se facciamo delle espansioni modulari tipo questo schema?
ho inserito anche una protezione da cortocircuito Crowbar...
lo spunto e' preso da questo schema:
Agilent tecnology schema
che ne pensate?
Chiediamo il parere anche di altri esperti....
IsidoroKZ
brabus
DirtyDeeds
carloc
RenzoDF
BrunoValente
g.schgor
davidde
TardoFreak
Se facciamo delle espansioni modulari tipo questo schema?
ho inserito anche una protezione da cortocircuito Crowbar...
lo spunto e' preso da questo schema:
Agilent tecnology schema
che ne pensate?
Chiediamo il parere anche di altri esperti....
⋮ƎlectroYou
-

stefanob70
14,1k 5 11 13 - Master EY

- Messaggi: 3190
- Iscritto il: 14 lug 2012, 13:14
- Località: Roma
0
voti
Nota:
lo schema del crowbar e' solo simbolico ignorate i collegamenti..
lo schema del crowbar e' solo simbolico ignorate i collegamenti..
⋮ƎlectroYou
-

stefanob70
14,1k 5 11 13 - Master EY

- Messaggi: 3190
- Iscritto il: 14 lug 2012, 13:14
- Località: Roma
5
voti
In questi giorni per vari motivi non riesco a seguire molto in dettaglio il forum. Mi permetto solo due osservazioni veloci:
1) Lo schema di
brabus ha due problemi per alte correnti: i) non permette un collegamento a 4 fili della resistenza di sense, con conseguente errore dovuto alle resistenze di contatto; ii) per mantenere bassa la dissipazione di potenza e avere un'estesa voltage compliance è necessario che la tensione ai capi della resistenza di sense sia bassa, ma questa tensione uguaglia la tensione di pilotaggio che dovrà quindi essere bassina.
2) Specifiche: secondo me mancano molte specifiche importanti. Per esempio: intervallo di temperature di funzionamento; tolleranza ammissibile sulla tensione di alimentazione; costo obiettivo. Inoltre sarebbe opportuno che le specifiche siano sempre ben visibili e costantemente aggiornate in un unico post (p.es. riportandole nel primo). Altrimenti chiunque si inserisca in ritardo non riesce a ripescarle velocemente.
1) Lo schema di
2) Specifiche: secondo me mancano molte specifiche importanti. Per esempio: intervallo di temperature di funzionamento; tolleranza ammissibile sulla tensione di alimentazione; costo obiettivo. Inoltre sarebbe opportuno che le specifiche siano sempre ben visibili e costantemente aggiornate in un unico post (p.es. riportandole nel primo). Altrimenti chiunque si inserisca in ritardo non riesce a ripescarle velocemente.
It's a sin to write
instead of
(Anonimo).
...'cos you know that
ain't
, right?
You won't get a sexy tan if you write
in lieu of
.
Take a log for a fireplace, but don't take
for
arithm.
instead of
(Anonimo)....'cos you know that
ain't
, right?You won't get a sexy tan if you write
in lieu of
.Take a log for a fireplace, but don't take
for
arithm.-

DirtyDeeds
55,9k 7 11 13 - G.Master EY

- Messaggi: 7012
- Iscritto il: 13 apr 2010, 16:13
- Località: Somewhere in nowhere
0
voti
Non partiamo da schematici già fatti, lo sforzo è doppio: bisogna analizzare lo schema, ricalcolare tutto e poi modificarlo. Ha più senso partire da zero, dal concetto.
Apprezzo davvero il lavoro che hai fatto proponendo gli schematici in FidoCad (dai quali ho copia-e-incollato parecchio!
), ma il rischio è di avere delle bellissime cattedrali nel deserto, right? Lo schema che ho proposto ha certamente problemi di banda, perché... è un metaschema!
Concordo sulla definizione delle specifiche, e anzi sapete che facciamo:
- Spostiamo il topic in una sezione apposita, dove raccogliere i vari thread
- Creiamo la cartella GitHub dove condividere il materiale (datasheet, schemi, documenti).
Andiamo avanti con il ragionamento.
In merito alla tensione di pilotaggio, tutto chiaro. Non mi spiego solo una cosa:
DirtyDeeds ha scritto:(...)
ii) per mantenere bassa la dissipazione di potenza e avere un'estesa voltage compliance è necessario che la tensione ai capi della resistenza di sense sia bassa, ma questa tensione uguaglia la tensione di pilotaggio che dovrà quindi essere bassina.(...)
Stai dicendo che un po' di guadagno sul current sense consente di lavorare con tensioni più ragionevoli (dell'ordine del volt invece che delle decine di mV)? Quali sono i problemi principali del lavorare con una bassa tensione di pilotaggio, forse l'influenza del rumore e degli offset?
Grazie per la tua risposta!

Alberto.
0
voti
brabus ha scritto:Concordo sulla definizione delle specifiche, e anzi sapete che facciamo:
- Spostiamo il topic in una sezione apposita, dove raccogliere i vari thread
- Creiamo la cartella GitHub dove condividere il materiale (datasheet, schemi, documenti).
Sono d'accordo cosi chi partecipa alla discussione trova immediatamente,le caratteristiche tecniche.

⋮ƎlectroYou
-

stefanob70
14,1k 5 11 13 - Master EY

- Messaggi: 3190
- Iscritto il: 14 lug 2012, 13:14
- Località: Roma
1
voti
brabus ha scritto:tu credi che Agilent abbia impiegato un amplificatore differenziale sullo shunt per effettuare la misura a 4 fili?
Sì, se guardi lo schema dell'Agilent la resistenza di sense è di 50 mohm: con quei valori di resistenza è indispensabile fare una misura a 4 fili. Ma non solo, bisogna fare attenzione ai riferimenti dei potenziali: se guardate lo schema dell'Agilent ci sono diversi riferimenti, e nella trasposizione di
brabus ha scritto:Stai dicendo che un po' di guadagno sul current sense consente di lavorare con tensioni più ragionevoli
Un po' di guadagno sul current sense ti permette soprattutto di mantenere bassa la dissipazione della resistenza di sense (a parte lo smaltimento del calore, la deriva termica di quella resistenza influenza la linearità della caratteristica del convertitore V/I). Poi, sì, se piloti il convertitore V/I con un DAC ti eviti di dover ripartire la tensione e probabilmente hai meno errori dovuti agli offset (qui servirebbe mettere giù anche delle specifiche sull'accuratezza della caratteristica di conversione). Comunque, in quello della Agilent la retroazione è riportata in corrente e non in tensione.
It's a sin to write
instead of
(Anonimo).
...'cos you know that
ain't
, right?
You won't get a sexy tan if you write
in lieu of
.
Take a log for a fireplace, but don't take
for
arithm.
instead of
(Anonimo)....'cos you know that
ain't
, right?You won't get a sexy tan if you write
in lieu of
.Take a log for a fireplace, but don't take
for
arithm.-

DirtyDeeds
55,9k 7 11 13 - G.Master EY

- Messaggi: 7012
- Iscritto il: 13 apr 2010, 16:13
- Località: Somewhere in nowhere
0
voti
- Allegati
-
- rif.JPG (28.11 KiB) Osservato 6615 volte
⋮ƎlectroYou
-

stefanob70
14,1k 5 11 13 - Master EY

- Messaggi: 3190
- Iscritto il: 14 lug 2012, 13:14
- Località: Roma
Chi c’è in linea
Visitano il forum: Nessuno e 6 ospiti

Elettrotecnica e non solo (admin)
Un gatto tra gli elettroni (IsidoroKZ)
Esperienza e simulazioni (g.schgor)
Moleskine di un idraulico (RenzoDF)
Il Blog di ElectroYou (webmaster)
Idee microcontrollate (TardoFreak)
PICcoli grandi PICMicro (Paolino)
Il blog elettrico di carloc (carloc)
DirtEYblooog (dirtydeeds)
Di tutto... un po' (jordan20)
AK47 (lillo)
Esperienze elettroniche (marco438)
Telecomunicazioni musicali (clavicordo)
Automazione ed Elettronica (gustavo)
Direttive per la sicurezza (ErnestoCappelletti)
EYnfo dall'Alaska (mir)
Apriamo il quadro! (attilio)
H7-25 (asdf)
Passione Elettrica (massimob)
Elettroni a spasso (guidob)
Bloguerra (guerra)







