Cos'è ElectroYou | Login Iscriviti

ElectroYou - la comunità dei professionisti del mondo elettrico

[CDEY] - Come modifico il mio vecchio alimentatore?

Progettazione collaborativa: dall'idea alla formazione del gruppo di lavoro per la realizzazione di un prodotto finito.

Moderatore: Foto Utentebrabus

3
voti

[71] Re: [CDEY] - Come modifico il mio vecchio alimentatore?

Messaggioda Foto UtenteBrunoValente » 4 ott 2013, 18:33

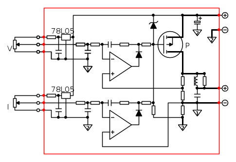
Be?, io la butto lì



E' lo schema di un alimentatore controllato in tensione e corrente a partire da zero per entrambe le grandezze.

Buttai giù lo schema un po' di tempo fa in un momento di "eccesso di creatività" con l'idea di provare a costruirlo...cosa che non ho fatto e non so se farò, credo di no.

Non l'ho mai dimensionato e non saprei dire se potrebbe funzionare veramente, credo che sarebbe difficile evitare che oscilli...non so.

Se vi intriga l'idea di sperimentare partendo da zero questo potrebbe essere uno spunto ... anche se non è niente di che, si tratterebbe comunque di progettare davvero e non di seguire una ricetta preconfezionata in un datasheet.

Che nessuno si senta obbligato, ci mancherebbe! :-) Se ritenete sia più opportuno seguire una via più tranquilla per me va bene lo stesso.
Avatar utente
Foto UtenteBrunoValente
39,6k 7 11 13
G.Master EY
G.Master EY
 
Messaggi: 7796
Iscritto il: 8 mag 2007, 14:48

1
voti

[72] Re: [CDEY] - Come modifico il mio vecchio alimentatore?

Messaggioda Foto Utenteantonyb » 4 ott 2013, 18:37

Mi piace il fatto che parte da 0V in su..
Aspettiamo gli esperti..
Avatar utente
Foto Utenteantonyb
1.969 3 8 12
Expert
Expert
 
Messaggi: 1653
Iscritto il: 11 ago 2011, 10:33

1
voti

[73] Re: [CDEY] - Come modifico il mio vecchio alimentatore?

Messaggioda Foto UtenteStefanoSunda » 4 ott 2013, 19:57

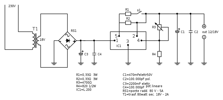
Penso che l’alimentatore di Bruno, per la costruzione mi sembra molto difficile per Antony. Ci vorrebbe qualcosa di più semplice.
Questo semplice e piccolo alimentatore stabilizzato è in grado di fornire in uscita una tensione variabile che partendo da un minimo di 3 V riesce a raggiungere un massimo di 18 volt. La corrente massima che si prelevare da quest’alimentatore si Agira sui 2 ampere. Questo alimentatore risulta utile a tutti i radioriparatori e agli hobbisti.
Avatar utente
Foto UtenteStefanoSunda
2.885 3 6 10
Master
Master
 
Messaggi: 1964
Iscritto il: 16 set 2010, 19:29

1
voti

[74] Re: [CDEY] - Come modifico il mio vecchio alimentatore?

Messaggioda Foto Utentebrabus » 4 ott 2013, 20:13

Stefano, non vorrei dire, ma hai proposto lo stesso schema che ha proposto marco438 qualche post fa... è gia successo qualche post fa, al che ti pongo una semplice domanda, del tutto spassionata: le leggi le risposte che danno gli altri utenti? :? :shock:

Foto UtenteBrunoValente, il tuo schema mi piace. :ok:
Lo modificherei in alcuni aspetti, ma per il resto è molto carino! :ok:
Certo, l'analisi dinamica va digerita, c'è lavoro per Isidoro, Enchamade et altera! :mrgreen:

Beninteso, nessuno qui vuole "prendere schemi da datasheet", appena mi arrivano gli L200 eseguo una caratterizzazione approfondita, ricavarne la funzione di trasferimento e dimensionare opportunamente il controllo. E' l'occasione buona per ricavare una serie di informazioni non reperibili in alcun datasheet, e che mi ero sempre ripromesso di misurare. :ok:

Lo stesso dicasi per il controllo di corrente.
antonyb, il grande spartiacque è questo: protezione di corrente fissa o soglia variabile?

In sostanza: Vuoi che l'alimentatore eroghi una corrente massima di 2A, oltre la quale inizia a far cadere la tensione, oppure vorresti impostare questa soglia di corrente?

Tra la soglia fissa e la regolazione variabile c'è una discreta differenza, a livello di circuito... :roll: decidi tu, sulla base delle tue esigenze!
Alberto.
Avatar utente
Foto Utentebrabus
22,2k 4 11 13
G.Master EY
G.Master EY
 
Messaggi: 3146
Iscritto il: 26 gen 2009, 15:16

1
voti

[75] Re: [CDEY] - Come modifico il mio vecchio alimentatore?

Messaggioda Foto UtenteFedericoSibona » 4 ott 2013, 20:20

Sì, ma siamo partiti da un alimentatore che avrebbe dovuto dare 7A e siamo arrivati a 1,5A (l'L200 da 2A, ma sappiamo che non è consigliabile arrivare al massimo).

Foto Utentebrabus, se vuole anche usarlo come caricabatterie sarebbe utile una limitazione di corrente regolabile in continuo o comunque con qualche step.
Avatar utente
Foto UtenteFedericoSibona
5.022 3 5 8
Master
Master
 
Messaggi: 3951
Iscritto il: 19 mar 2013, 11:43

0
voti

[76] Re: [CDEY] - Come modifico il mio vecchio alimentatore?

Messaggioda Foto Utenteantonyb » 4 ott 2013, 20:30

Infatti è quello che penso io, lo vendono per 7A e 8A di picco e adesso siamo scesi a 2A, so che ciò che viene dichiarato dalle varie aziende non è mai veritiero, ma credo che sia troppo poco da 7A a 2A.
Non c'è un modo per testare questo benedetto ali per sapere quanti A eroga?
Nella mia ignoranza forse è meglio avere la corrente variabile?
Poi, non si può scendere con la tensione sotto i 3V?
Concordo col fatto che vorrei utilizzarlo anche come carica batteria dello scooter..
Avatar utente
Foto Utenteantonyb
1.969 3 8 12
Expert
Expert
 
Messaggi: 1653
Iscritto il: 11 ago 2011, 10:33

0
voti

[77] Re: [CDEY] - Come modifico il mio vecchio alimentatore?

Messaggioda Foto UtenteStefanoSunda » 4 ott 2013, 20:31

Stefano, non vorrei dire, ma hai proposto lo stesso schema che ha proposto marco438 qualche post fa

Certamente se l'avevo visto, non avrei postato il mio. Ora do un occhiata.
Avatar utente
Foto UtenteStefanoSunda
2.885 3 6 10
Master
Master
 
Messaggi: 1964
Iscritto il: 16 set 2010, 19:29

0
voti

[78] Re: [CDEY] - Come modifico il mio vecchio alimentatore?

Messaggioda Foto Utentebrabus » 4 ott 2013, 20:34

Perfetto! Allora regoliamo la corrente. :ok:

La possibilità di scendere fino a 0V complica ulteriormente le cose, a questo punto possiamo scegliere:

1) Abbandoniamo i regolatori classici in favore di una soluzione a transistor (più complesso ma più didattico)
2) Rimaniamo sui regolatori classici aggiungendo una sorgente di tensione negativa, in modo da poter arrivare fino a 0V.

In alternativa, se ci accontentiamo, con l'L200 arriviamo a 2.85V, con l'LM317 a 1,25V.

Rien ne va plus! :mrgreen:
Alberto.
Avatar utente
Foto Utentebrabus
22,2k 4 11 13
G.Master EY
G.Master EY
 
Messaggi: 3146
Iscritto il: 26 gen 2009, 15:16

0
voti

[79] Re: [CDEY] - Come modifico il mio vecchio alimentatore?

Messaggioda Foto Utenteantonyb » 4 ott 2013, 20:42

Quando dite complicato non capisco se è per me o per voi, ricordiaoci sempre dello spazio a dispozione, comunque mi sembra strano che eroga 2A.
Mi sorge un'altra domanda: non si può testare in qualche modo il trasformatore per sapere quanta corrente potrebbe erogare?
Avatar utente
Foto Utenteantonyb
1.969 3 8 12
Expert
Expert
 
Messaggi: 1653
Iscritto il: 11 ago 2011, 10:33

0
voti

[80] Re: [CDEY] - Come modifico il mio vecchio alimentatore?

Messaggioda Foto UtenteFedericoSibona » 4 ott 2013, 20:44

antonyb ha scritto: Non c'è un modo per testare questo benedetto ali per sapere quanti A eroga?

Il modo c'è, metti un carico che assorba 6/7A e vedi se, dopo un'oretta, la temperatura del trasformatore e del dissipatore degli L78S12 restano a livelli ragionevoli ;-)
antonyb ha scritto:Nella mia ignoranza forse è meglio avere la corrente variabile?

Sicuramente è meglio, ma bisogna vedere che complicazioni circuitali da ;-)
antonyb ha scritto:Poi, non si può scendere con la tensione sotto i 3V?

Non credo sia conveniente, pensa a quanti circuiti devono essere alimentati con tensioni inferiori a 3V ;-)
Ultima modifica di Foto UtenteFedericoSibona il 4 ott 2013, 20:52, modificato 1 volta in totale.
Avatar utente
Foto UtenteFedericoSibona
5.022 3 5 8
Master
Master
 
Messaggi: 3951
Iscritto il: 19 mar 2013, 11:43

PrecedenteProssimo

Torna a Crowd Design

Chi c’è in linea

Visitano il forum: Nessuno e 13 ospiti