1) Prova con la lampada scollego i tre cavi in uscita li devo scollegare dal trasformatore?
--La lampada deve essere da 220 V 60W e va montata in SERIE AL PRIMARIO quindi devi interrompere uno dei due fili che vanno alla spina di corrente e montare in serie la lampada
2) Se OK, prova col filo dritto che significa?
--Significa che se è ok devi ripristinare il collegamento del cavo di alimentazione togliendo la lampadina che avevi messo in serie per la prova.
Per verificare che i potenziometri siano OK, fai così:
1) Prendi il tester, mettilo in modalità di misura resistenza, fondo scala 200k.
2) Misura la resistenza ai due pin ESTREMI. Dovrai leggere 47k per uno e 4,7k per l'altro.
3) Metti i potenziometri a METÀ. Misura la resistenza fra il terminale centrale e uno dei due estremi, e poi quell'altro: deve essere molto simile. il test va fatto con cavi collegati?
--No, devi farlo prima di collegare i potenziometri, serve a verificare se sono del tipo giusto, cioè lineari e non logaritmici. Significa che quando sono posizionati a metà corsa devono presentare metà valore di resistenza tra il pin centrale e ognuno dei due laterali
[CDEY] - Come modifico il mio vecchio alimentatore?
Moderatore:
brabus
1
voti
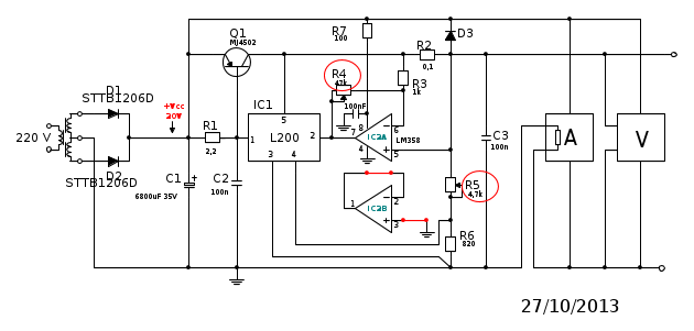
antonyb ha scritto:R4 è il potenziometro da 4.7 o da 47?
R4=47k
R5=4.7k
Se guardi lo schema elettrico si capisce chiaramente
-

BrunoValente
39,6k 7 11 13 - G.Master EY

- Messaggi: 7797
- Iscritto il: 8 mag 2007, 14:48
1
voti
Questi modi tecnici non li capisco molto..
Lo schema pure..
Per la prova della lampadina li devo scollegare o no i 3 cavi che escono dal trasformatore?
suppongo di no, mi dai conferma?
Test dei potenziometri effettuato con ponte tra pin centrale ed uno esterno:
4.99K a META' 2.668K
43.4K a META' 24.68K
Grazie Bruno sei stato molto chiaro..
Lo schema pure..
Per la prova della lampadina li devo scollegare o no i 3 cavi che escono dal trasformatore?
suppongo di no, mi dai conferma?
Test dei potenziometri effettuato con ponte tra pin centrale ed uno esterno:
4.99K a META' 2.668K
43.4K a META' 24.68K
Grazie Bruno sei stato molto chiaro..
1
voti
ok, per la prova dei potenziometri non andava fatto il ponte tra il centrale e un laterale ma va bene lo stesso.
Ok i potenziometri sono idonei.
La prova con la lampada in serie devi farla quando accendi il tutto per la prima volta, quindi con il circuito collegato al trasformatore (senza transistor e senza strumenti).
Se la lampada si accende e rimane accesa vuol dire che c'è un cortocircuito a valle del trasformatore (cosa molto probabile: un diodo montato al contrario, l'elettrolitico montato al contrario, un filo collegato al posto sbagliato ecc..può accadere nelle migliori famiglie, dai principianti ai super esperti)
La lampada, oltre a segnalare la presenza di un cortocircuito a valle del trasformatore, evita entro certi limiti che possa danneggiarsi qualcosa.
Se si accende e rimane accesa spegni tutto e cerca l'errore.
Se si accende e subito dopo si spegne allora è tutto ok e puoi toglierla.
Ok i potenziometri sono idonei.
La prova con la lampada in serie devi farla quando accendi il tutto per la prima volta, quindi con il circuito collegato al trasformatore (senza transistor e senza strumenti).
Se la lampada si accende e rimane accesa vuol dire che c'è un cortocircuito a valle del trasformatore (cosa molto probabile: un diodo montato al contrario, l'elettrolitico montato al contrario, un filo collegato al posto sbagliato ecc..può accadere nelle migliori famiglie, dai principianti ai super esperti)
La lampada, oltre a segnalare la presenza di un cortocircuito a valle del trasformatore, evita entro certi limiti che possa danneggiarsi qualcosa.
Se si accende e rimane accesa spegni tutto e cerca l'errore.
Se si accende e subito dopo si spegne allora è tutto ok e puoi toglierla.
-

BrunoValente
39,6k 7 11 13 - G.Master EY

- Messaggi: 7797
- Iscritto il: 8 mag 2007, 14:48
2
voti
antonyb ha scritto:Questi modi tecnici non li capisco molto..
Lo schema pure..
Secondo me invece non l'hai proprio guardato.
-

BrunoValente
39,6k 7 11 13 - G.Master EY

- Messaggi: 7797
- Iscritto il: 8 mag 2007, 14:48
1
voti
Ok, ora ho capito tutto, purtroppo per oggi non ho più tempo..
Infatti non guardavo lo schema ma guardavo il disegno del PCB con i componenti, chiedo scusa..
Infatti non guardavo lo schema ma guardavo il disegno del PCB con i componenti, chiedo scusa..
2
voti
Nel 99% dei casi, gli utenti si spazientiscono, inveiscono contro chi li ha aiutati e contro il forum, e se ne scappano per non tornare più.
Tu invece se molto determinato, e sono convinto che tu stia dando il massimo per sforzarti di capire le cose che ti diciamo.
Questa è una qualità che va apprezzata, ce ne fossero di persone come te...
Ancora una volta: GRANDE!
Dai che siamo molto vicini alla prima prova!
I tre fili del secondario non scollegarli mai, come Bruno ha spiegato bene, la lampada va sul primario.
Un consiglio per le misure: la fretta è la PEGGIOR consigliera. Assicurati di aver impostato correttamente il tester prima della misura, poi ricontrolla e poi controlla un'altra volta. Per nesusn motivo dovrai collegarlo nella portata in "Ampere". Ci penseremo più avanti, quando collegheremo un carico o useremo l'alimentatore come caricabatterie.

Alberto.
0
voti
Grazie, purtroppo l'ignoranza è una brutta bestia, cerco di combatterla ma non è facile, certe cose non riesco a capirle per esempio certi schemi, per voi certe cose sono scontate, e magari non riuscite a spiegare in modo diverso perché quello è il modo giusto, magari qualcuno pensa che conosco l'elettronica, certo, la guardo ma non la capisco, ora nella mia firma l'ho specificato, non avete più scuse
Per collegare i potenziometri ho visto dal disegno del PCB con i componenti che ci sono in totale 4 cavi, mentre sui potenziometri visto che ho fatto il ponticelli ho solo 2 pin in totale, devo collegare i 2 cavi rimanenti sul pin dove ho ponticellato? sicuramente, ma in che modo? prima di rispondere leggete la firma
Per collegare i potenziometri ho visto dal disegno del PCB con i componenti che ci sono in totale 4 cavi, mentre sui potenziometri visto che ho fatto il ponticelli ho solo 2 pin in totale, devo collegare i 2 cavi rimanenti sul pin dove ho ponticellato? sicuramente, ma in che modo? prima di rispondere leggete la firma
1
voti
antonyb ha scritto:.....ora nella mia firma l'ho specificato, non avete più scuse![]()
Si pero' avresti dovuto aggiungere...."in elettronica"
antonyb ha scritto:Per collegare i potenziometri ho visto dal disegno del PCB con i componenti che ci sono in totale 4 cavi, mentre sui potenziometri visto che ho fatto il ponticelli ho solo 2 pin in totale, devo collegare i 2 cavi rimanenti sul pin dove ho ponticellato? sicuramente, ma in che modo? prima di rispondere leggete la firma
Allora
Un cavo andra' saldato al terminale libero ed il secondo a quello (ormai unico) con il ponticello.
Non ci sono regole riguardo collegare uno o l'altro dei cavi al centro, a destra o a sinistra ma questo andra' ad incidere sul senso di rotazione del potenziometro.
marco
0
voti
Non sono un professionista in nessun campo, quindi credo che va bene la firma..
Ok, allora li saldo e poi vedremo il senso di rotazione, provo a collegare anche la lampadina, che Volta mi assista!
Ok, allora li saldo e poi vedremo il senso di rotazione, provo a collegare anche la lampadina, che Volta mi assista!
Chi c’è in linea
Visitano il forum: Nessuno e 4 ospiti

Elettrotecnica e non solo (admin)
Un gatto tra gli elettroni (IsidoroKZ)
Esperienza e simulazioni (g.schgor)
Moleskine di un idraulico (RenzoDF)
Il Blog di ElectroYou (webmaster)
Idee microcontrollate (TardoFreak)
PICcoli grandi PICMicro (Paolino)
Il blog elettrico di carloc (carloc)
DirtEYblooog (dirtydeeds)
Di tutto... un po' (jordan20)
AK47 (lillo)
Esperienze elettroniche (marco438)
Telecomunicazioni musicali (clavicordo)
Automazione ed Elettronica (gustavo)
Direttive per la sicurezza (ErnestoCappelletti)
EYnfo dall'Alaska (mir)
Apriamo il quadro! (attilio)
H7-25 (asdf)
Passione Elettrica (massimob)
Elettroni a spasso (guidob)
Bloguerra (guerra)



