Cos'è ElectroYou | Login Iscriviti

ElectroYou - la comunità dei professionisti del mondo elettrico

[CDEY] Configurazione mosfet - Progetto di un carico attivo

Progettazione collaborativa: dall'idea alla formazione del gruppo di lavoro per la realizzazione di un prodotto finito.

Moderatore: Foto Utentebrabus

1
voti

[81] Re: [CDEY] Configurazione mosfet - Progetto di un carico att

Messaggioda Foto UtenteEnChamade » 6 ott 2013, 16:01

stefanob70 ha scritto:Foto UtenteDirtyDeeds ma ti riferisci a questi riferimenti?

Credo intenda questi:
circ.jpg
circ.jpg (50.3 KiB) Osservato 5958 volte

Se osservi, ogni riferimento è "taggato" con un suo identificativo. Non sono tutti uguali. Sono riferimenti diversi. Soprattutto, quello di potenza è diverso da quello del controllo...

stefanob70 ha scritto:E' stato un lavorone \_O_/ gli occhi mi sfarfallano.. ?%

Foto Utentestefanob70 hai fatto un lavorone mostruoso... complimenti, ma mi sento in colpa... :cry: :cry: :cry: vorrà dire che, solennemente, quando passerò dalle tue parti, ti pagherò una birra! :mrgreen: :mrgreen: :mrgreen:
Comunque, io non intendevo che bisognava copiare lo schema, ma stavo spingendo a postare uno schema (anche meta) per iniziare a ragionare e metter giù delle specifiche ragionevoli...
Quando dissi che c'erano bei spunti sull'Agilent, e avevo anche indicato la pagina 50, volevo suggerire di osservare come era fatto l'anello di corrente, misura differenziale sullo shunt compresa.

Vedo comunque che si è accesa una bella discussione, dalla quale non potrò (potremo, spero) solo che imparare! Mi sto proprio divertendo a leggervi, tutti! Avanti così! W EY!:mrgreen: :mrgreen: :mrgreen: :mrgreen:
Avatar utente
Foto UtenteEnChamade
6.498 2 8 12
G.Master EY
G.Master EY
 
Messaggi: 588
Iscritto il: 18 giu 2009, 12:00
Località: Padova - Feltre

0
voti

[82] Re: [CDEY] Configurazione mosfet - Progetto di un carico att

Messaggioda Foto Utentestefanob70 » 6 ott 2013, 16:21

Allora ragazzi quei riferimenti(Foto 1) fanno capo al nodo equipotenziale della presa centrale del trafo dell'alimentatore Duale,vedi Pag.85 datasheets.

(Vedi Rif 4,6,CCD)

Ho sbagliato a non menzionarli,ma lo fatto volutamente perché avevo gia' verificato le connessioni.
Grazie Foto UtenteEnChamade qui rischio una sbornia..... :mrgreen: :mrgreen:
per lo schema di Pag.50 mostrava il monitor amplificazione con l'amplificatore di Errore,pero' bisogna ricalcolare tutto.
Allegati
RIFERIMENTI.JPG
FOTO 1
RIFERIMENTI.JPG (15.29 KiB) Osservato 5952 volte
ƎlectroYou
Avatar utente
Foto Utentestefanob70
14,1k 5 11 13
Master EY
Master EY
 
Messaggi: 3190
Iscritto il: 14 lug 2012, 13:14
Località: Roma

2
voti

[83] Re: [CDEY] Configurazione mosfet - Progetto di un carico att

Messaggioda Foto Utentebrabus » 6 ott 2013, 19:36

DirtyDeeds ha scritto:Comunque, in quello della Agilent la retroazione è riportata in corrente e non in tensione.

Me ne sono accorto, ma non mi spiego ancora con sicurezza il motivo di questa scelta. Forse il fatto di mantenere costante la tensione di modo comune all'opamp aiuta?
Certo, risulta più facile anche dimensionare il controllo, ora che mi ci fai pensare... anche nel progetto fatto con Foto UtenteEnChamade abbiamo usato la stessa soluzione per lo stesso motivo. #-o

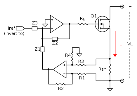
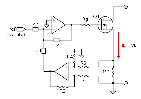
Abbiamo dunque uno schema di questo tipo:


Agendo sulle impedenze Z1, Z2 e Z3 possiamo sagomare la risposta in frequenza come vogliamo, sia per ottenere il massimo dal guadagno d'anello, sia per condizionare il segnale Iref.

Dai che lo schema inizia a prender forma, e curiosamente ci stiamo avvicinando alla soluzione Agilent... :mrgreen:

EnChamade ha scritto:Vedo comunque che si è accesa una bella discussione, dalla quale non potrò (potremo, spero) solo che imparare! Mi sto proprio divertendo a leggervi, tutti! Avanti così! W EY!:mrgreen: :mrgreen: :mrgreen: :mrgreen:


Quotone a pacco! :ok: :ok: :ok:
Io sto già rivedendo e imparando un sacco di roba, è l'occasione per ripassare un po' di quelle cose che dici: "eh si, appena ho un attimo di tempo le rivedo..." :D
Come ai vecchi tempi, Foto UtenteEnChamade! O_uu_O :mrgreen:
Alberto.
Avatar utente
Foto Utentebrabus
22,2k 4 11 13
G.Master EY
G.Master EY
 
Messaggi: 3146
Iscritto il: 26 gen 2009, 15:16

0
voti

[84] Re: [CDEY] Configurazione mosfet - Progetto di un carico att

Messaggioda Foto Utentestefanob70 » 6 ott 2013, 19:47

brabus ha scritto:Dai che lo schema inizia a prender forma, e curiosamente ci stiamo avvicinando alla soluzione Agilent... :mrgreen:


Allora fatica non sprecata...... :mrgreen: :mrgreen:

brabus ha scritto:Come ai vecchi tempi, Foto UtenteEnChamade! O_uu_O :mrgreen:

Mi fa piacere ragazzi che avete una bella materia da condividere. :D

Dai alberto che fremo dalla voglia di montare una porzione di circuito.... °_.

ha proposito per la resistenza di sense usiamo la costantana?oppure una resistenza corazzata?a filo?
ƎlectroYou
Avatar utente
Foto Utentestefanob70
14,1k 5 11 13
Master EY
Master EY
 
Messaggi: 3190
Iscritto il: 14 lug 2012, 13:14
Località: Roma

1
voti

[85] Re: [CDEY] Configurazione mosfet - Progetto di un carico att

Messaggioda Foto Utentebrabus » 6 ott 2013, 19:56

Bella Stefano, ma quale fatica sprecata... tu piuttosto, hai davvero un grande entusiasmo verso questo progetto! :ok: Complimenti! A trovarne di persone come te, che iniziano una cosa e la portano fino in fondo! =D> =D> =D>

In merito al circuito, dobbiamo assolutamente prototipare; io posso replicarlo tale e quale a casa, e prepararti tout court la scheda di controllo; se vuoi te la spedisco montata su millefori, così la monti con i tuoi componenti di potenza e provi il tutto. Se il funzionamento ti va bene, si può sempre replicare la scheda n volte, ad es. una per ogni mosfet (facciamo un po' di circuiti stampati fatti come si deve!) e siamo nel burro tutta la vacanza! :mrgreen:
Dovrebbe risultarne un circuitino davvero compatto, da montare in prossimità del mosfet; alla scheda di comando arrivano l'alimentazione e i segnali provenienti dal modulo di controllo, che per il momento possiamo mantener semplice, sul CC-CV.
Più avanti parleremo di CV e CP, magari.

Per quanto riguarda lo shunt, io posseggo delle resistenzine da 0,12 ohm corazzate davvero belline... è la volta buona in cui le posso usare finalmente!
Direi di propendere per resistenze commerciali, scegliamo un part number con un buon coefficiente di temperatura e siamo a posto. Eviterei soluzioni artigianali con costantana (come il buon Chirio), per una questione di affidabilità a lungo termine: non so quanto resistano quegli aggeggi a numerosi cicli termici... :roll:

Prima di prototipare, tuttavia, vorrei sentire qualche parere, e magari, se non chiedo davvero troppo, un abbozzo di dimensionamento... magari anche solo due parole sulla gang "mosfet-Rg-Rsh"... Foto UtenteEnChamade, sfodera i cavalli! :mrgreen:
Lo studio dovrebbe essere identico a quello eseguito nel carico con struttura antiserie... :roll:
Alberto.
Avatar utente
Foto Utentebrabus
22,2k 4 11 13
G.Master EY
G.Master EY
 
Messaggi: 3146
Iscritto il: 26 gen 2009, 15:16

0
voti

[86] Re: [CDEY] Configurazione mosfet - Progetto di un carico att

Messaggioda Foto Utentestefanob70 » 6 ott 2013, 20:09

brabus ha scritto: se vuoi te la spedisco montata su millefori, così la monti con i tuoi componenti di potenza e provi il tutto.

Azz...ma qui diventa ingegneria allo stato solido... :ok:
Possiamo anche fare alla tua maniera,io mi completo la parte di potenza......

brabus ha scritto:
Direi di propendere per resistenze commerciali...

ok.
ƎlectroYou
Avatar utente
Foto Utentestefanob70
14,1k 5 11 13
Master EY
Master EY
 
Messaggi: 3190
Iscritto il: 14 lug 2012, 13:14
Località: Roma

1
voti

[87] Re: [CDEY] Configurazione mosfet - Progetto di un carico att

Messaggioda Foto UtenteEnChamade » 6 ott 2013, 21:04

brabus ha scritto:magari anche solo due parole sulla gang "mosfet-Rg-Rsh"... EnChamade, sfodera i cavalli! :mrgreen:
Lo studio dovrebbe essere identico a quello eseguito nel carico con struttura antiserie... :roll:


Il discorso che si può fare è il medesimo fatto per il vecchio carico attivo. Anzi, è identico.
Però prima di iniziare, sarebbe il caso di definire delle specifiche. Ad esempio, ricordo che la scelta del guadagno della misura di corrente o lo stesso valore della resistenza di shunt contribuiscono a determinare il minimo valore di resistenza simulabile.
Poi, che banda vogliamo avere? o meglio, che tempi di risalita volgliamo riuscire ad inseguire?
Budget monetario? Temperature?
Ora è il caso di mettere nero su bianco questo cose (ops, nero su azzurrino :roll: :roll: :roll: )!
Avatar utente
Foto UtenteEnChamade
6.498 2 8 12
G.Master EY
G.Master EY
 
Messaggi: 588
Iscritto il: 18 giu 2009, 12:00
Località: Padova - Feltre

0
voti

[88] Re: [CDEY] Configurazione mosfet - Progetto di un carico att

Messaggioda Foto Utentestefanob70 » 6 ott 2013, 21:23

EnChamade ha scritto:Poi, che banda vogliamo avere? o meglio, che tempi di risalita volgliamo riuscire ad inseguire?)

Troviamo un compromesso,per non appesantire sia il progetto,che i tempi di collaudo.

EnChamade ha scritto:Budget monetario??)

per il prototipo possiamo utilizzare solo due moduli in modo da contenere le spese di produzione.
Se il progetto passa,a quel punto ognuno decide di espanderlo come vuole...

EnChamade ha scritto: Temperature?


Se facciamo affidamento ad un buon dissipatore con resistenza termica piu' bassa possibile,e l'aiuto di 4 generose ventole possiamo,salire anche oltre i 25°C
ƎlectroYou
Avatar utente
Foto Utentestefanob70
14,1k 5 11 13
Master EY
Master EY
 
Messaggi: 3190
Iscritto il: 14 lug 2012, 13:14
Località: Roma

0
voti

[89] Re: [CDEY] Configurazione mosfet - Progetto di un carico att

Messaggioda Foto Utentebrabus » 6 ott 2013, 21:53

Hai ragione.

Specifiche di massima proposte:

Tensione d'ingresso: 30V max
Corrente massima per mosfet: 10A*
Potenza massima dissipabile dal singolo mosfet: 30W
Banda: Massima banda ottenibile con margine di fase 75°.
Resistenza simulabile in CR: 1 ohm ... 1 kohm

*Chiaramente non potremo avere contemporaneamente 30V e 10A sui mosfet, bisogna rispettare il limite massimo di potenza!

Specifiche accessorie:

Mosfet: IRFP250
Opamp: TL082; se serve basso offset posseggo dei MAX4239ASA+
Alberto.
Avatar utente
Foto Utentebrabus
22,2k 4 11 13
G.Master EY
G.Master EY
 
Messaggi: 3146
Iscritto il: 26 gen 2009, 15:16

0
voti

[90] Re: [CDEY] Configurazione mosfet - Progetto di un carico att

Messaggioda Foto Utentestefanob70 » 6 ott 2013, 22:17

brabus ha scritto:Potenza massima dissipabile dal singolo mosfet: 30W

Scusa albe' ma per far dissipare 30W al mosfet bisogna rivedere la formula?????????

P_{max}=\frac{100°C-25°C}{3,65°C/W}\simeq 20,5W

sbaglio o come avevi calcolato ce ne vogliono almeno 14 di mosfet?

Perché a questo punto non lavoriamo ad alzare un po' la temperatura di giunzione magari a 110°
e poi lavoriamo sull dissipatore per abbassare la resistenza termica totale..
che dici?
ƎlectroYou
Avatar utente
Foto Utentestefanob70
14,1k 5 11 13
Master EY
Master EY
 
Messaggi: 3190
Iscritto il: 14 lug 2012, 13:14
Località: Roma

PrecedenteProssimo

Torna a Crowd Design

Chi c’è in linea

Visitano il forum: Nessuno e 3 ospiti