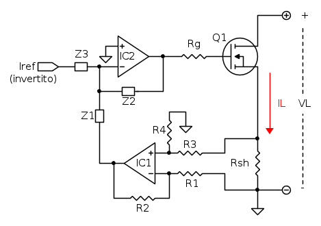
Proseguiamo l'analisi del sistema concentrando la nostra attenzione sul Mosfet; riportiamo il circuito specimen:
La funzione di trasferimento che siamo interessati a ricavare è quella che lega la tensione misurata allo shunt alla tensione proveniente dal pilotaggio (i.e. dal regolatore).

Questa funzione di trasferimento entra direttamente nel computo del guadagno d'anello.
Per il calcolo della funzione di trasferimento seguiamo quanto fatto nel progetto del carico attivo citato in precedenza, precisamente al paragrafo 2.3.
Il dimensionamento era stato ivi condotto facendo riferimento a transistor Mosfet del tipo IRF540N. Ricaviamo dal
datasheet del IRFP250N le informazioni necessarie a caratterizzare il Mosfet, con particolare attenzione alla tabella in Figura 5:

- IRFP250_Capacita.png (24.69 KiB) Osservato 7615 volte
Dalla tabella si nota come le capacità caratteristiche del Mosfet diminuiscano in valore all'aumentare della tensione Drain-Source. Senza indagare a fondo la fisica del semiconduttore, possiamo dire che all'aumentare della tensione Drain-Source, la zona di svuotamento alla giunzione Drain-Substrato si allarga, e la capacità parassita associata diminuisce; tutte le capacità parassite del Mosfet sono interessate da questo fenomeno, con il risultato che vediamo alla figura precedente.
Mantenendo il dimensionamento conservativo, prenderemo le capacità col loro valore massimo. Ad una grande capacità parassita si associa inevitabilmente una diminuzione della frequenza dei poli del sistema RG-Q1, che riduce direttamente il margine di fase del sistema. Considerando le capacità massime, all'atto pratico avremo un sistema che si comporterà "meglio di quanto previsto".
Ricaviamo dunque la tabella seguente:
Considerazioni su RGLa resistenza al Gate consente di limitare la corrente massima erogata dall'amplificatore operazionale utilizzato in sede di pilota e controllore.
Il valore di tale resistenza va calcolato in modo da non sovraccaricare l'amplificatore operazionale.
Scelta di progetto: Scegliamo di realizzare il driver impiegando un amplificatore oprazionale di tipo TL082.
Prendiamo il
datasheet del TL082. Osservando le figure 7 e 8 possiamo notare che l'opamp è in grado di erogare (e sinkare) una corrente massima di circa 15 mA.
Scelta di progetto: scegliamo di limitare a 10 mA la corrente massima erogata dal driver.
La situazione più sfavorevole nella quale il driver può trovarsi a lavorare è costituita dal caso in cui il Mosfet sia spento (anzi con VG=0), e il driver debba improvvisamente erogare la massima tensione. Il caso è abbastanza difficile da riprodurre nella pratica (dato che il controller difficilmente erogherà un gradino perfetto), ma rimane di fatto la condizione più sfavorevole.
Scelta di progetto: Scegliamo di alimentare gli amplificatori operazionali alla tensione singola di 12V.
La massima tensione erogabile in uscita dal TL082 è di 10.5V (vedi pagina 3 del DS).
Il valore di RG si calcola dunque:

Il valore di RG, di ben 1 kΩ, appare decisamente elevato. Verifichiamo l'impatto di RG sulla banda dello stadio di potenza.
Calcolo della funzione di trasferimentoSempre in riferimento a quanto esposto nel paragrafo 2.3 del progetto del carico attivo, adattando la simbologia al nostro circuito, e applicando le medesime approssimazioni, otteniamo l'espressione del guadagno dello stadio.


Osserviamo che la transconduttanza

del Mosfet gioca un ruolo decisivo nel determinare il guadagno e la banda dello stadio. Vale la pena considerare uno sweep di

tra un valore minimo di 0,1 S e il massimo di 12 S indicato nel datasheet.
Serviamoci ancora una volta di Scilab per ottenere una stima del guadagno e della banda dello stadio di potenza:
- Codice: Seleziona tutto
mode(0)
// INPUT DATA - Mosfet IRFP250N
Cin=5000e-12 //Capacità Cin = Cgs+Cgd
Cgs=2500e-12 //Cgs
Cgd=2500e-12 //Cgd
Cds=2300e-12 //Cds
RG=1000 //Resistenza di Gate, ohm
gfs_min=0.1 //Transconduttanza minima, Siemens
gfs_max=10 //Transconduttanza massima, Siemens
mode(1)
A_mos_min=(gfs_min*Rsh)/(1+gfs_min*Rsh) //Guadagno con transconduttanza minima
omega_mos_min=(1+gfs_min*Rsh)/(Cin*RG+Cgd*RG*gfs_min*Rsh)
f_mos_min=omega_mos_min/(2*%pi) //Frequenza del polo con transconduttanza minima
A_mos_max=(gfs_max*Rsh)/(1+gfs_max*Rsh) //Guadagno con transconduttanza massima
omega_mos_max=(1+gfs_max*Rsh)/(Cin*RG+Cgd*RG*gfs_max*Rsh)
f_mos_max=omega_mos_max/(2*%pi) //Frequenza del polo con transconduttanza massima
G_P_min=syslin('c',A_mos_min,(1+s/(f_mos_min)))
G_P_max=syslin('c',A_mos_max,(1+s/(f_mos_max)))
bode([G_P_min;G_P_max],100,1e7) //Tracciamo i due bode nello stesso grafico
Eseguendo il codice Scilab otteniamo i seguenti diagrammi di Bode:

- Bode_Potenza.png (10.12 KiB) Osservato 7615 volte
Il grafico in blu è calcolato con

, mentre quello in nero con

.
Osserviamo che la posizione del polo cambia poco; il calcolo fornisce:

Riflessioni sulla banda e sul ruolo di RGCi chiediamo se sia possibile incrementare le prestazioni dello stadio di potenza, aumentando un po' il guadagno o la banda.
Il primo parametro che possiamo modificare è il valore della resistenza di Gate RG. Ci chiediamo cosa succeda riducendo il valore di RG.
Beh, riducendo RG possiamo indubbiamente aspettarci un miglioramento della dinamica del sistema, poiché il polo si sposterà a frequenze più alte via via che riduciamo RG.
Verifichiamo con una simulazione Scilab come varia il diagramma di Bode della funzione di trasferimento dello stadio, assumendo RG=100Ω, ossia un ordine di grandezza inferiore a quanto precedentemente dimensionato:

- Bode_Potenza_RG100.png (10.11 KiB) Osservato 7615 volte
NOTA: la funzione di trasferimento è calcolata per

.
Come c'era da aspettarsi, il guadagno a bassa frequenza non cambia. Cambia notevolmente invece la banda passante, che aumenta di un ordine di grandezza.
Scilab calcola la posizione del polo a ben

, di fatto un ordine di grandezza superiore a quanto ottenuto con il dimensionamento precedente.
Ci chiediamo quale sia il prezzo da pagare per questo incremento di performance.
L'amplificatore operazionale TL082 impiegato per la sintesi del controllo e del driver può erogare, come visto, una corrente massima di 15 mA. Impiegando una resistenza RG di valore inferiore, stiamo cercando di "tirare" più corrente dal driver. Cosa succede in realtà? Gli stadi finali del TL082 sono dotati di protezioni da sovracorrente, che limitano appunto la corrente al massimo di circa 15 mA in entrambi i sensi.
Questo significa che, in condizioni limite, il driver lavorerà in regime di
saturazione di corrente, e la tensione al Gate salirà a rampa anziché a gradino!
Nessun danno dunque al TL082.
Dal punto di vista dinamico, osserveremo una risposta al transitorio di questo tipo:
- Se rimaniamo all'interno del regime di linearità dell'amplificatore operazionale (ossia se la tensione di comando e la tensione al Gate differiscono al massimo di 1V circa), il sistema risponderà con la performance massima calcolata;
- Se usciamo dal regime di linearità, ad esempio imponendo una variazione di corrente a gradino, il sistema subirà una prima evoluzione in regime non lineare (saturando il driver in corrente), per poi rientrare in linearità. Le performance ottenibili in saturazione di corrente sono tutte da discutere: invito
EnChamade,
IsidoroKZ,
PietroBaima,
DirtyDeeds,
carloc,
RenzoDF,
BrunoValente (e ovviamente chiunque altro sia interessato) a valutare la risposta dinamica in saturazione di corrente, e discutere l'accettabilità di questo regime di funzionamento.
In sostanza:
"
Scelta di progetto: Riduciamo il valore di RG a 100Ω."
è a vostro parere una scelta di progetto accettabile? È il caso di ricorrere a un driver supplementare, magari un totem-pole a discreti? Cambiamo part number?
Signori, sono curioso di sentire le vostre proposte.

Alberto.