Cos'è ElectroYou | Login Iscriviti

ElectroYou - la comunità dei professionisti del mondo elettrico

[CDEY] - Come modifico il mio vecchio alimentatore? Migliorie

Progettazione collaborativa: dall'idea alla formazione del gruppo di lavoro per la realizzazione di un prodotto finito.

Moderatore: Foto Utentebrabus

1
voti

[91] Re: [CDEY] - Come modifico il mio vecchio alimentatore? Migl

Messaggioda Foto UtenteFedericoSibona » 28 dic 2013, 22:55

Foto Utenteantonyb, avevo già detto che non ho buona esperienza nel gestire la sezione PCB di Fidocad.
Eseguire schizzi a mano non mi sembra il caso.
Inoltre si è parlato di diverse modifiche e nella modifica successiva si perdeva qualche modifica precedente, anche se compatibile. Sarebbe meglio fare un punto della situazione.

Foto Utentemarco438, le modifiche a cui ti riferisci sono, oltre alla tensione negativa, il resistore R9 ed il diodo D4 dello schema del messaggio [20]?
Avatar utente
Foto UtenteFedericoSibona
5.022 3 5 8
Master
Master
 
Messaggi: 3951
Iscritto il: 19 mar 2013, 11:43

0
voti

[92] Re: [CDEY] - Come modifico il mio vecchio alimentatore? Migl

Messaggioda Foto Utenteantonyb » 29 dic 2013, 1:40

Ok grazie Fede, spero che arriva qualcuno che ci illumina, vorrei andare avanti..
Avatar utente
Foto Utenteantonyb
1.969 3 8 12
Expert
Expert
 
Messaggi: 1653
Iscritto il: 11 ago 2011, 10:33

0
voti

[93] Re: [CDEY] - Come modifico il mio vecchio alimentatore? Migl

Messaggioda Foto Utentemarco438 » 29 dic 2013, 9:37

FedericoSibona ha scritto:Foto Utentemarco438, le modifiche a cui ti riferisci sono, oltre alla tensione negativa, il resistore R9 ed il diodo D4 dello schema del messaggio [20]?

Si, proprio quelle. :D
Comunque io avevo suggerito questa soluzione proprio per evitare di ricominciare da capo, mantenendo il vecchio PCB (con le modifiche indicate), sistemando R9 e D4 in qualche modo (R9 si puo' saldare sotto lo stampato e D4 a fianco della resistenza) e facendo a nuovo solo il piccolo PCB per l'alimentazione negativa.
Ridisegnare ex novo un altro PCB con tutte le modifiche, richiede infatti tempo che, al momento non ho e, a questo punto, tanto vale allora implementare non questo ma l'ultimo schema, usando il secondo operazionale. :mrgreen:
marco
Avatar utente
Foto Utentemarco438
37,1k 7 11 13
-EY Legend-
-EY Legend-
 
Messaggi: 16323
Iscritto il: 24 mar 2010, 15:09
Località: Versilia

0
voti

[94] Re: [CDEY] - Come modifico il mio vecchio alimentatore? Migl

Messaggioda Foto Utenteantonyb » 29 dic 2013, 11:35

Chi ci mette le mani? io non riesco..
Avatar utente
Foto Utenteantonyb
1.969 3 8 12
Expert
Expert
 
Messaggi: 1653
Iscritto il: 11 ago 2011, 10:33

0
voti

[95] Re: [CDEY] - Come modifico il mio vecchio alimentatore? Migl

Messaggioda Foto Utenteantonyb » 4 gen 2014, 13:23

Siamo fermi di nuovo?
Avatar utente
Foto Utenteantonyb
1.969 3 8 12
Expert
Expert
 
Messaggi: 1653
Iscritto il: 11 ago 2011, 10:33

0
voti

[96] Re: [CDEY] - Come modifico il mio vecchio alimentatore? Migl

Messaggioda Foto UtenteFedericoSibona » 4 gen 2014, 14:08

Foto Utenteantonyb, siamo ancora in tempo di festività e darti delle risposte non comporta due parole, ma un po' di tempo e lavoro, quindi attendiamo dopo l'Epifania (a meno che ci sia qualche stakanovista) ;-)
Avatar utente
Foto UtenteFedericoSibona
5.022 3 5 8
Master
Master
 
Messaggi: 3951
Iscritto il: 19 mar 2013, 11:43

0
voti

[97] Re: [CDEY] - Come modifico il mio vecchio alimentatore? Migl

Messaggioda Foto Utenteantonyb » 4 gen 2014, 14:59

Ok, grazie..
Avatar utente
Foto Utenteantonyb
1.969 3 8 12
Expert
Expert
 
Messaggi: 1653
Iscritto il: 11 ago 2011, 10:33

0
voti

[98] Re: [CDEY] - Come modifico il mio vecchio alimentatore? Migl

Messaggioda Foto UtenteBrunoValente » 4 gen 2014, 18:24

Ciao, buon anno a tutti.
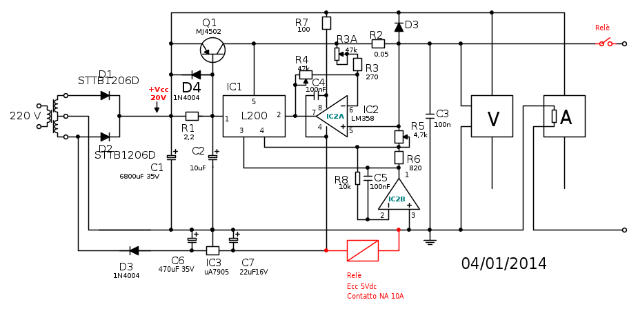
Foto Utenteantonyb lo schema e lo stampato che seguono si riferiscono alla versione definitiva con l'operazionale per la generazione della tensione di riferimento negativa.
Aspetta che gli altri controllino se è tutto a posto.
Il relè, come ti accennavo nel M.P., secondo me, andrebbe comunque montato anche nella versione senza operazionale perché altrimenti all'accensione per un breve tempo la tensione di uscita sarebbe più alta del normale e la corrente massima non verrebbe controllata efficacemente.
Tanto vale quindi implementare la versione con l'operazionale perché non costa più dell'altra e perché garantisce maggiore precisione.
In ogni caso puoi provare a non montare il relè (circuito in rosso) facendo sempre attenzione a collegare il carico solo dopo aver acceso l'alimentatore. Il vero pericolo si presenterebbe in presenza di un buco di tensione di rete, nel qual caso la tensione di uscita varierebbe in modo incontrollato durante l transitorio di accensione.
Il circuito del uA7905, trattandosi di soli quattro componenti, ho preferito realizzarlo in aria, così si ha la possibilità di fissare il regolatore al dissipatore (con il kit di isolamento) che altrimenti con il relè sempre eccitato potrebbe scaldare un po'.
C6 e C7 devi saldarli a ridosso del uA7912 con i piedini tagliati molto corti.
Osserva bene il disegno del nuovo stampato prima di procedere al montaggio perché rispetto al precedente sono cambiate parecchie cose.
Ti ricordo che R2 ora è di 0.05ohm. Puoi ottenere il nuovo valore parallelano alla precedente resistenza da 0.1 ohm un'altra di identico valore che, se non sbaglio, dovresti avere.
Fammi sapere se è tutto chiaro.





Dimenticavo: ho anche allargato un po' le piazzole di fissaggio dell'L200 come piace a te..anche se non è una bella cosa.
Avatar utente
Foto UtenteBrunoValente
39,6k 7 11 13
G.Master EY
G.Master EY
 
Messaggi: 7796
Iscritto il: 8 mag 2007, 14:48

0
voti

[99] Re: [CDEY] - Come modifico il mio vecchio alimentatore? Migl

Messaggioda Foto Utenteantonyb » 4 gen 2014, 18:43

Ok, grazie Bruno, quindi sembra tutto ok adesso..
Avatar utente
Foto Utenteantonyb
1.969 3 8 12
Expert
Expert
 
Messaggi: 1653
Iscritto il: 11 ago 2011, 10:33

0
voti

[100] Re: [CDEY] - Come modifico il mio vecchio alimentatore? Migl

Messaggioda Foto UtenteFedericoSibona » 4 gen 2014, 19:05

Grande Foto UtenteBrunoValente! ;-)

Vedo che hai aggiunto un trimmer in serie ad R3 e non hai messo il resistore tra i pin 2 e 5 dell'L200, motivi? ;-)
Avatar utente
Foto UtenteFedericoSibona
5.022 3 5 8
Master
Master
 
Messaggi: 3951
Iscritto il: 19 mar 2013, 11:43

PrecedenteProssimo

Torna a Crowd Design

Chi c’è in linea

Visitano il forum: Nessuno e 8 ospiti