TCA965 Clone
Moderatore:
brabus
2
voti
[2] Re: TCA965 Clone
Ciao
elfo mi piace leggere i tuoi interventi perché li trovo molto interessanti e anche se ho grandi lacune in materia per arrivare a capire molte delle cose che leggo trovo interessante la caparbietà che metti nell'aiutare gli altri ma soprattutto la volonta di voler vedere risolti i guasti che vengono esposti in queste pagine, senza parlare dei disegni che fai per aiutarci, Bravo, sei da lodare.
-

elektronik
7.800 4 6 7 - Master

- Messaggi: 3836
- Iscritto il: 12 mag 2015, 22:26
0
voti
[4] Re: TCA965 Clone
Permetti una precisazione
elfo, L’integrato siglato LM393P va bene o la P identifica un parametro particolare?
-

gianniniivo
9.040 7 11 13 - No Rank
- Messaggi: 2875
- Iscritto il: 5 feb 2019, 23:50
0
voti
[5] Re: TCA965 Clone
Caro
elfo, sembra che nessuno possa, voglia o sappia aiutarti. Sei rimasto solo con o in compagnia della tua conoscenza...
Non ti arrendere...
Non ti arrendere...
-

gianniniivo
9.040 7 11 13 - No Rank
- Messaggi: 2875
- Iscritto il: 5 feb 2019, 23:50
0
voti
[7] Re: TCA965 Clone
Ah, chiedo scusa
elfo, non conoscevo questa modalità. Pensavo che si trattasse di un progetto da sviluppare come altri.
-

gianniniivo
9.040 7 11 13 - No Rank
- Messaggi: 2875
- Iscritto il: 5 feb 2019, 23:50
2
voti
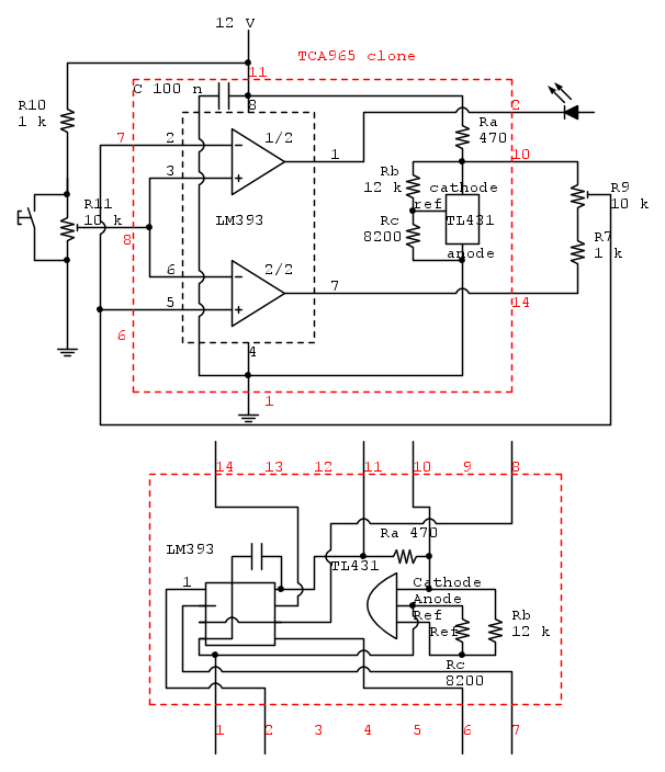
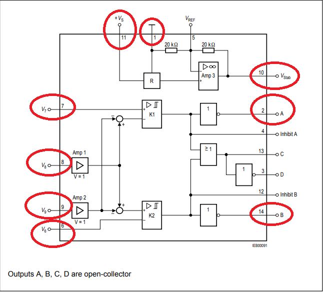
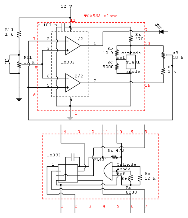
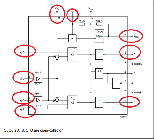
[8] Re: TCA965 Clone
Riprendiamo questo thread con lo scopo di creare un sostituto del TCA965 da impiegare nel caricabatterie LX 327 (NE).
Divideremo la sequenza di progettazione in piu' post in modo da rendere "digeribile" il pippone
Partiamo dall'osservazione dello schema a blocchi del TCA965 e delle funzionalita' utilizzate.
In riferimento allo schema qui sotto vediamo:
- dei 14 pin dell'integrato solo 9 sono utilizzati nel caricabatterie (e quindi replicheremo la sola funzionalita' di questi ultimi)
- i pin sono suddivisibili in 3 categorie:
1) servizi (alimentazione +Vs [11] GND [1] Vstab [10])
2) entrate (V7 [7] V8 [8] v9 [9] V6 [6])
3 uscite (A [2] B [14]) - le uscite sono Open Collector
[Fine prima puntata]
Divideremo la sequenza di progettazione in piu' post in modo da rendere "digeribile" il pippone
Partiamo dall'osservazione dello schema a blocchi del TCA965 e delle funzionalita' utilizzate.
In riferimento allo schema qui sotto vediamo:
- dei 14 pin dell'integrato solo 9 sono utilizzati nel caricabatterie (e quindi replicheremo la sola funzionalita' di questi ultimi)
- i pin sono suddivisibili in 3 categorie:
1) servizi (alimentazione +Vs [11] GND [1] Vstab [10])
2) entrate (V7 [7] V8 [8] v9 [9] V6 [6])
3 uscite (A [2] B [14]) - le uscite sono Open Collector
[Fine prima puntata]
2
voti
[10] Re: TCA965 Clone
Chi c’è in linea
Visitano il forum: Nessuno e 7 ospiti

Elettrotecnica e non solo (admin)
Un gatto tra gli elettroni (IsidoroKZ)
Esperienza e simulazioni (g.schgor)
Moleskine di un idraulico (RenzoDF)
Il Blog di ElectroYou (webmaster)
Idee microcontrollate (TardoFreak)
PICcoli grandi PICMicro (Paolino)
Il blog elettrico di carloc (carloc)
DirtEYblooog (dirtydeeds)
Di tutto... un po' (jordan20)
AK47 (lillo)
Esperienze elettroniche (marco438)
Telecomunicazioni musicali (clavicordo)
Automazione ed Elettronica (gustavo)
Direttive per la sicurezza (ErnestoCappelletti)
EYnfo dall'Alaska (mir)
Apriamo il quadro! (attilio)
H7-25 (asdf)
Passione Elettrica (massimob)
Elettroni a spasso (guidob)
Bloguerra (guerra)



