Buongiorno,
Spero di essere nella sezione corretta del forum, ho l'esigenza di collaudare il funzionamento dei driver igbt fuji exb840, prima di utilizzarli senza rischiare di danneggiare i moduli igbt.
Consideriamo che di base i driver funzionano, solo che vorrei provarli per essere sicuro che sia funzionante la modulazione e il circuito di fault.
Di eseguito uno schema del driver EXB840 di Fuji:
Nota:
Patendo da un connettore ZIF in cui inserire il driver, ai pin 14 e 15 faccio entrare il segnale PWM proveniente da un generatore di impulsi.
Con due led uno farà la modulazione che sarà visibile da 1hz fino a 10 Hz che lampeggia velocemente, poi a salire il led sarà acceso fisso in quando la modulazione inizia ed essere molto veloce.
Un secondo led lo vorrei utilizzare per il circuito di fault PIN 5, solo che non riesco a farlo, ho fatto alcune prove ma il led lampeggia in contemporanea a quello della modulazione e soprattutto utilizzando un Driver di cui sono sicuro che è guasto, il led di Fault non si accende.
Qualcuno sarebbe in grado di spiegarmi come posso fare per fare correttamente il circuito?
Aiuto realizzazione strumento di prova driver
4 messaggi
• Pagina 1 di 1
0
voti
Quale pin "fault" ? ... io non ne vedo nel pinout ...
"Sopravvivere" e' attualmente l'unico lusso che la maggior parte dei Cittadini italiani,
sia pure a costo di enormi sacrifici, riesce ancora a permettersi.
sia pure a costo di enormi sacrifici, riesce ancora a permettersi.
-

Etemenanki
9.527 3 6 10 - Master

- Messaggi: 5951
- Iscritto il: 2 apr 2021, 23:42
- Località: Dalle parti di un grande lago ... :)
0
voti
Etemenanki ha scritto:Quale pin "fault" ? ... io non ne vedo nel pinout ...
La scheda utilizza il PIN 5 del driver overcurrent , il PIN 4 non viene utilizzato.
Inserisco anche il datasheet del diver:
-

Roberto800
75 2 - Messaggi: 33
- Iscritto il: 30 dic 2016, 18:55
0
voti
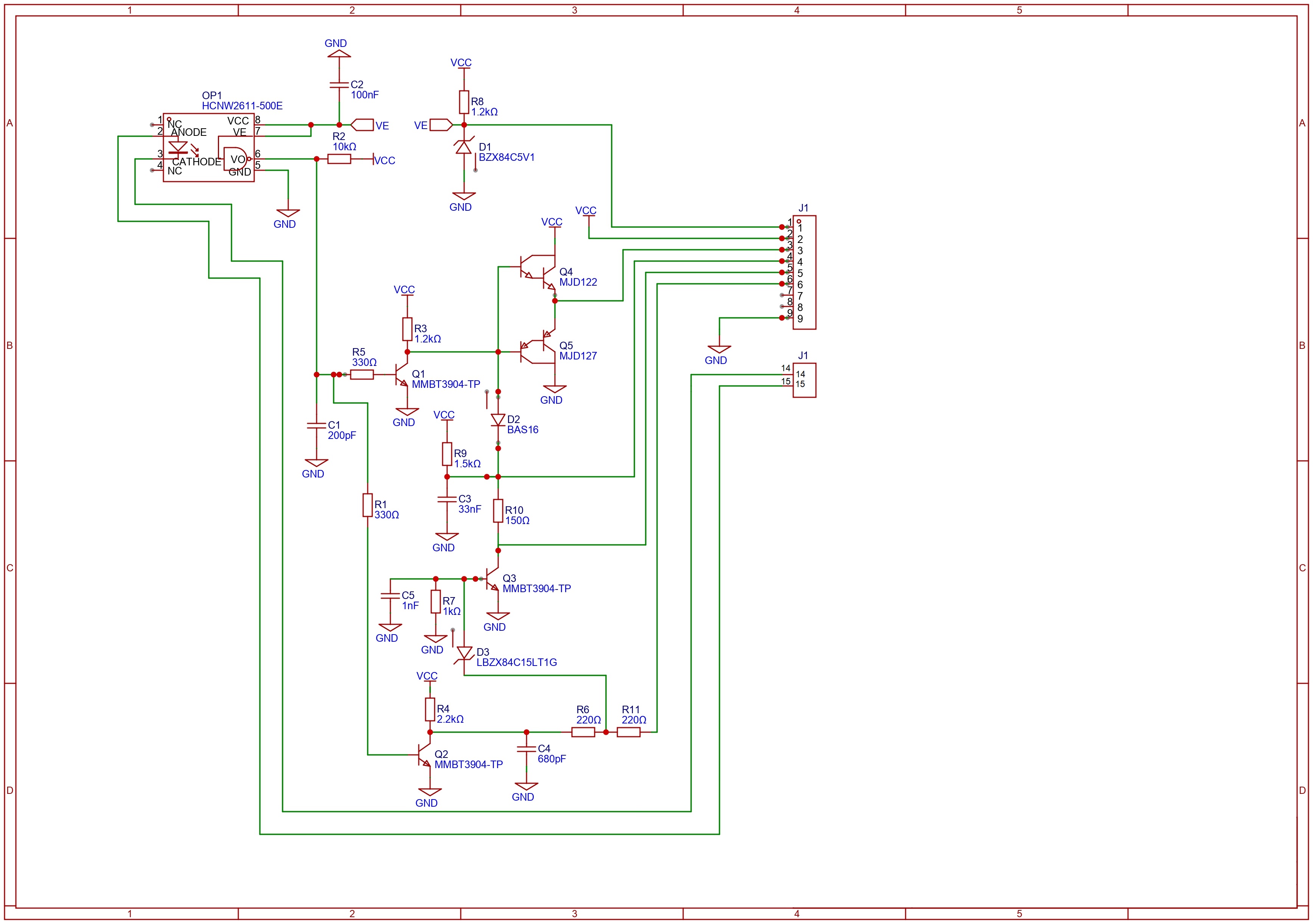
Se può essere d'aiuto inserisco questo circuito analogo che anche se non rispecchia in tutto e per tutto l'exb840, il funzionamento è lo stesso identico.
-

Roberto800
75 2 - Messaggi: 33
- Iscritto il: 30 dic 2016, 18:55
4 messaggi
• Pagina 1 di 1
Torna a Costruzione, riparazione, riutilizzo
Chi c’è in linea
Visitano il forum: Nessuno e 30 ospiti

Elettrotecnica e non solo (admin)
Un gatto tra gli elettroni (IsidoroKZ)
Esperienza e simulazioni (g.schgor)
Moleskine di un idraulico (RenzoDF)
Il Blog di ElectroYou (webmaster)
Idee microcontrollate (TardoFreak)
PICcoli grandi PICMicro (Paolino)
Il blog elettrico di carloc (carloc)
DirtEYblooog (dirtydeeds)
Di tutto... un po' (jordan20)
AK47 (lillo)
Esperienze elettroniche (marco438)
Telecomunicazioni musicali (clavicordo)
Automazione ed Elettronica (gustavo)
Direttive per la sicurezza (ErnestoCappelletti)
EYnfo dall'Alaska (mir)
Apriamo il quadro! (attilio)
H7-25 (asdf)
Passione Elettrica (massimob)
Elettroni a spasso (guidob)
Bloguerra (guerra)