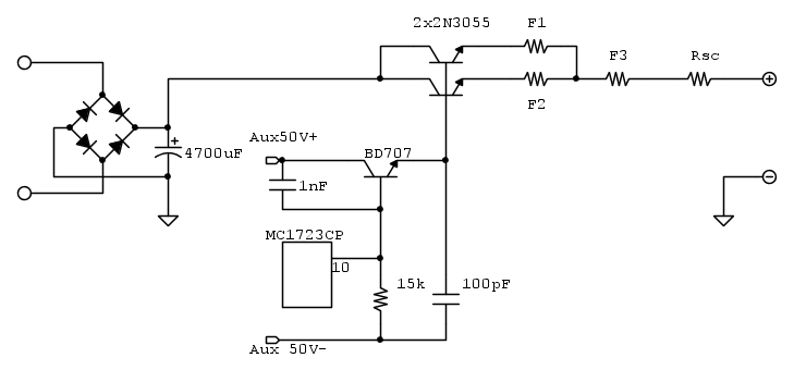
mi è arrivato questo alimentatore stabilizzato regolabile E.S. Roland modello ALN3003 (potrebbe essere del '93), tensione da 3V a 30V DC e corrente fino a 3A.
Il guasto fa si che la tensione in uscita sia sempre quella massima, intorno ai 33V.
L'integrato principale è un classico MC1723CP, che comanda una serie di transistor come nello schema.
Sto iniziando a mappare alcune tensioni e buttar giù uno schema con un po' di retro engineering. Per intanto ho questo:
Vi metto alcune foto.
Intanto grazie mille in anticipo!

Elettrotecnica e non solo (admin)
Un gatto tra gli elettroni (IsidoroKZ)
Esperienza e simulazioni (g.schgor)
Moleskine di un idraulico (RenzoDF)
Il Blog di ElectroYou (webmaster)
Idee microcontrollate (TardoFreak)
PICcoli grandi PICMicro (Paolino)
Il blog elettrico di carloc (carloc)
DirtEYblooog (dirtydeeds)
Di tutto... un po' (jordan20)
AK47 (lillo)
Esperienze elettroniche (marco438)
Telecomunicazioni musicali (clavicordo)
Automazione ed Elettronica (gustavo)
Direttive per la sicurezza (ErnestoCappelletti)
EYnfo dall'Alaska (mir)
Apriamo il quadro! (attilio)
H7-25 (asdf)
Passione Elettrica (massimob)
Elettroni a spasso (guidob)
Bloguerra (guerra)



